2025届甘肃省庆阳第一中学高二下物理期中达标测试试题含解析

2025届甘肃省庆阳第一中学高二下物理期中达标测试试题含解析_第1页
1/13
2025届甘肃省庆阳第一中学高二下物理期中达标测试试题含解析_第2页
2/13
2025届甘肃省庆阳第一中学高二下物理期中达标测试试题含解析_第3页
3/13
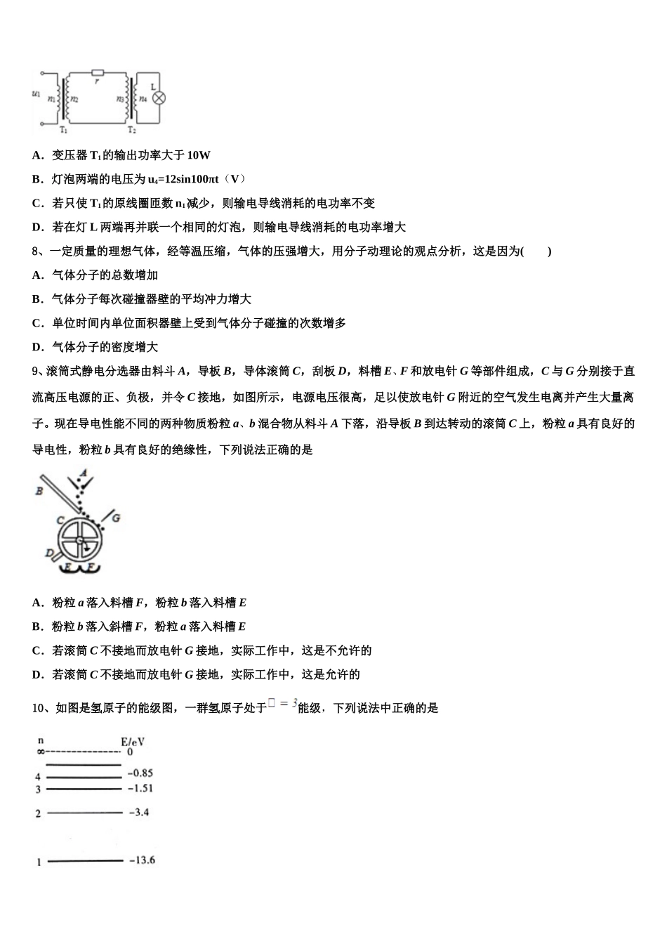
2025 届甘肃省庆阳第一中学高二下物理期中达标测试试题考生请注意:1.答题前请将考场、试室号、座位号、考生号、姓名写在试卷密封线内,不得在试卷上作任何标记。2.第一部分选择题每小题选出答案后,需将答案写在试卷指定的括号内,第二部分非选择题答案写在试卷题目指定的位置上。3.考生必须保证答题卡的整洁。考试结束后,请将本试卷和答题卡一并交回。一、单项选择题:本题共 6 小题,每小题 4 分,共 24 分。在每小题给出的四个选项中,只有一项是符合题目要求的。1、下列说法正确的是( )A.把玻璃管道的裂口放在火上烧熔,它的尖端就变圆,是因为熔化的玻璃在表面张力的作用下,表面要收缩到最小的缘故B.用气筒给自行车打气,越打越费劲,说明气体分子之间有斥力C.实际气体在温度不太高、压强不太大时可以当做理想气体来处理D.为了节约能源,应提高利用率,随着技术的进步,一定可以制造出效率为 100%的热机2、在光滑绝缘水平面上,一轻绳拉着一个带电小球绕竖直方向的轴 O 在匀强磁场中做逆时针方向的水平匀速圆周运动,磁场的方向竖直向下,其俯视图如图,若小球运动到 A 点时,绳子突然断开,关于小球在绳断开后可能的运动情况,以下说法不可能的是 A.小球做逆时针匀速圆周运动,半径不变B.小球做逆时针匀速圆周运动,半径减小C.小球做顺时针匀速圆周运动,半径不变D.小球做顺时针匀速圆周运动,半径减小3、如图所示,铁板 AB 与水平地面之间的夹角为 θ,一块磁铁吸附在铁板下方。在缓慢抬起铁板的 B 端使 θ 角增大(始终小于 90°)的过程中,磁铁始终相对于铁板静止。下列说法正确的是A.磁铁始终受到三个力的作用B.铁板对磁铁的弹力逐渐增大C.磁铁受到的摩擦力逐渐减小D.磁铁所受合外力先增大后减小4、封闭在气缸内一定质量的理想气体由状态 A 变到状态 D,其体积 V 与热力学温度 T 关系如图所示,其中 O、A、D 三点在同一直线上。在状态变化的过程中,说法正确的是( )A.从 A 变化到 B 气体的压强增大B.从 B 变到 C 的过程中气体体积增大,单位时间内与器壁单位面积碰撞的分子数增多C.从 B 到 C 的过程,气体分子的平均动能增大D.从 A 经 B 到 C 的过程中气体的密度不断减小5、一个摆长约 1 m 的单摆,在下列的四个随时间变化的驱动力作用下振动,要使单摆振动的振幅尽可能大,应选用的驱动力的图像是( )A.AB.BC.CD.D6、如图所示,一定质量的理想气体...

1、当您付费下载文档后,您只拥有了使用权限,并不意味着购买了版权,文档只能用于自身使用,不得用于其他商业用途(如 [转卖]进行直接盈利或[编辑后售卖]进行间接盈利)。
2、本站所有内容均由合作方或网友上传,本站不对文档的完整性、权威性及其观点立场正确性做任何保证或承诺!文档内容仅供研究参考,付费前请自行鉴别。
3、如文档内容存在违规,或者侵犯商业秘密、侵犯著作权等,请点击“违规举报”。

碎片内容

2025届甘肃省庆阳第一中学高二下物理期中达标测试试题含解析

您可能关注的文档

确认删除?