2026届湖北省华中师大第一附中化学高一第一学期期中检测模拟试题含解析

2026届湖北省华中师大第一附中化学高一第一学期期中检测模拟试题含解析_第1页
1/13
2026届湖北省华中师大第一附中化学高一第一学期期中检测模拟试题含解析_第2页
2/13
2026届湖北省华中师大第一附中化学高一第一学期期中检测模拟试题含解析_第3页
3/13
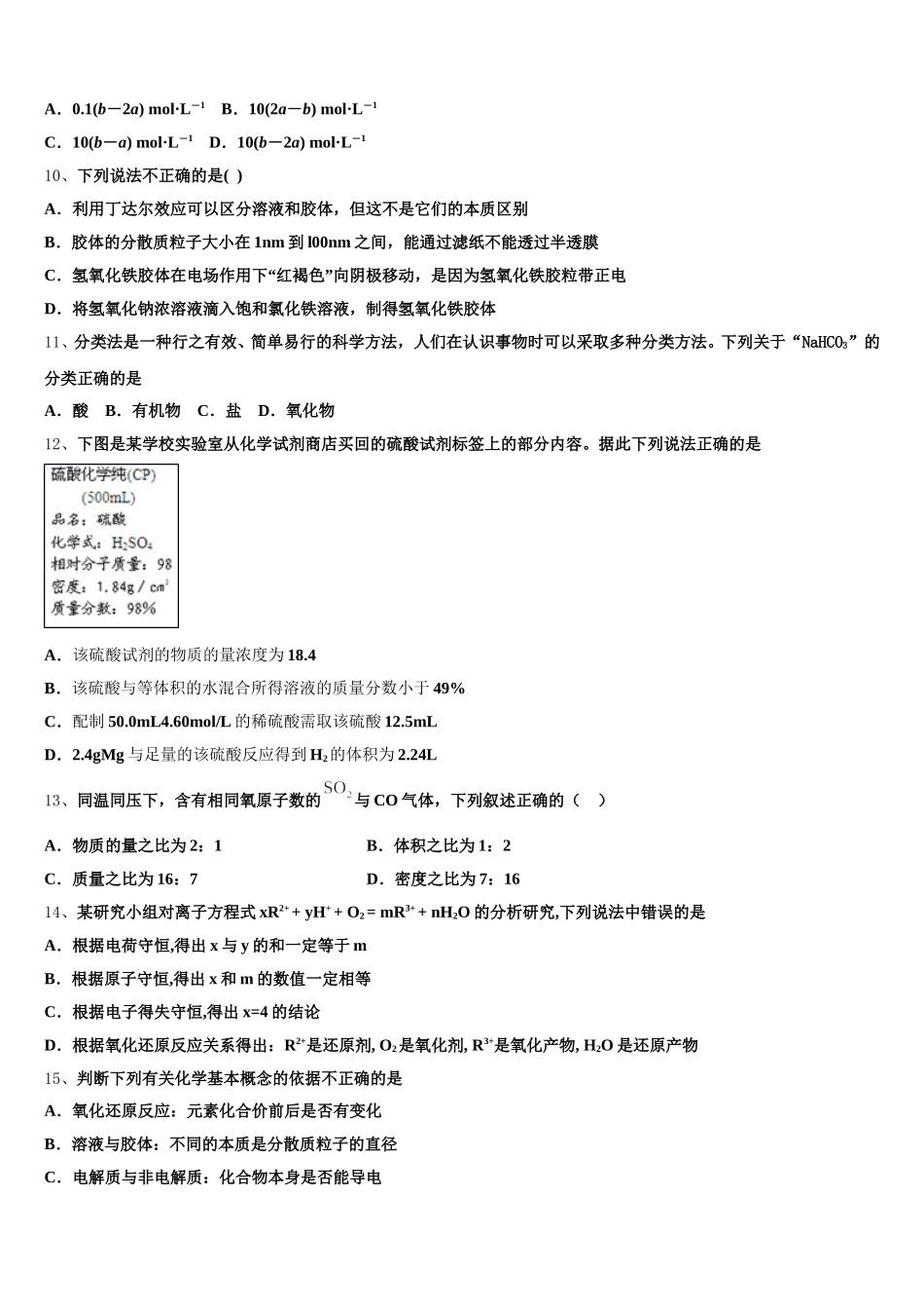
2026 届湖北省华中师大第一附中化学高一第一学期期中检测模拟试题请考生注意:1.请用 2B 铅笔将选择题答案涂填在答题纸相应位置上,请用 0.5 毫米及以上黑色字迹的钢笔或签字笔将主观题的答案写在答题纸相应的答题区内。写在试题卷、草稿纸上均无效。2.答题前,认真阅读答题纸上的《注意事项》,按规定答题。一、选择题(每题只有一个选项符合题意)1、将一小块金属钠长期露置于空气中发生一系列变化,最终产物是A.Na2CO3B.Na2OC.NaOHD.Na2O22、下列反应中,既属于氧化还原反应又属于置换反应的是( )。A.CuO+H2Cu+H2OB.CO2+Ca(OH)2=CaCO3↓+H2OC.Fe2O3+3CO2Fe+3CO2D.2Na+Cl22NaCl3、下列各组物质中,所含的分子数一定相同的是A.10g H2和 10g O2 B.5.6L N2和 0.25mol CO2C.0.5 NA个 H2O 和 0.5mol SO2 D.32g O2和 32g O34、核内中子数为 N 的 R2+,其质量数为 A,则该离子的核外电子数为( )A.N-2B.N+2C.A-N-2 D.A-N+25、一定温度下,将少量生石灰放入一定量饱和石灰水中,搅拌并冷却到原温度,下列说法正确的是( )A.溶质的质量增大 B.溶质的物质的量浓度增大C.c(OH-)不变 D.溶质的质量分数增大6、将 a mol 钠和 a mol 铝一同投入 m g 足量水中,所得溶液密度为 d g·mL-1,该溶液中溶质质量分数为A.82a/(46a+m)%B.8200a/(46a+2m) %C.8200a/(46a+m)%D.8200a/(69a+m) %7、查阅资料发现,金属钠不仅能跟氧气和水反应,还能跟多种其它物质发生反应,其中包括与酒精在常温下反应。要研究金属钠跟酒精反应的性质以及它与水反应的异同点,下列的研究方法中没有用到的是 ( )A.实验法B.观察法C.分类法D.比较法8、在加入石蕊试液呈蓝色的溶液中,下列能够大量共存的离子组是A.H+、SO42-、CO32-、Na+B.Ag+、K+、Ca2+、NO3-C.K+、Ba2+、Cl-、NO3-D.Mg2+、K+、HCO3-、Cl-9、把 500 mL 含有 BaCl2和 KCl 的混合溶液分成 5 等份,取一份加入含 amol 硫酸钠的溶液,恰好使钡离子完全沉淀;另取一份加入含 bmol 硝酸银的溶液,恰好使氯离子完全沉淀.则该混合溶液中钾离子浓度为A.0.1(b-2a) mol·L-1 B.10(2a-b) mol·L-1C.10(b-a) mol·L-1 D.10(b-2a) mol·L-110、下列说法不正确的是( )A.利用丁达尔效应可以区分溶液和胶体,但这不是它们的本质区别B.胶体的分散质粒子大小在 1nm 到 l00nm 之间,能通过滤纸不能透过...

1、当您付费下载文档后,您只拥有了使用权限,并不意味着购买了版权,文档只能用于自身使用,不得用于其他商业用途(如 [转卖]进行直接盈利或[编辑后售卖]进行间接盈利)。
2、本站所有内容均由合作方或网友上传,本站不对文档的完整性、权威性及其观点立场正确性做任何保证或承诺!文档内容仅供研究参考,付费前请自行鉴别。
3、如文档内容存在违规,或者侵犯商业秘密、侵犯著作权等,请点击“违规举报”。

碎片内容

2026届湖北省华中师大第一附中化学高一第一学期期中检测模拟试题含解析

您可能关注的文档

确认删除?