2025届广西玉林市博白县高二物理第二学期期中联考试题含解析

2025届广西玉林市博白县高二物理第二学期期中联考试题含解析_第1页
1/15
2025届广西玉林市博白县高二物理第二学期期中联考试题含解析_第2页
2/15
2025届广西玉林市博白县高二物理第二学期期中联考试题含解析_第3页
3/15
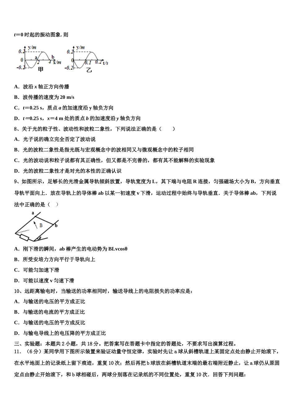
2025 届广西玉林市博白县高二物理第二学期期中联考试题注意事项1.考生要认真填写考场号和座位序号。2.试题所有答案必须填涂或书写在答题卡上,在试卷上作答无效。第一部分必须用 2B 铅笔作答;第二部分必须用黑色字迹的签字笔作答。3.考试结束后,考生须将试卷和答题卡放在桌面上,待监考员收回。一、单项选择题:本题共 6 小题,每小题 4 分,共 24 分。在每小题给出的四个选项中,只有一项是符合题目要求的。1、如图所示,水平弹簧振子沿 x 轴在 M、N 间做简谐运动,坐标原点 O 为振子的平衡位置,其振动方程为。下列说法正确的是( )A.MN 间距离为 5cmB.振子的运动周期是 0.1sC.时,振子位于 N 点D.时,振子具有最大加速度2、2018 年 9 月 27 日,国际山地旅游暨户外运动大会 2018 晴隆跨界车王挑战赛上某选手驾驶赛车极速过弯的情景如图所示.若该车以 20m/s 的速率通过一段水平面内的圆弧弯道,在 10s 内匀速转过的圆心角为 180°.在此 10s 时间内,关于该汽车下列说法正确的( )A.过弯时,汽车所受摩擦力与速度方向相反B.赛车做圆周运动的向心力由重力和支持力的合力提供C.角速度为 0.1πrad/sD.转弯半径为 50m3、一弹簧振子做简谐运动,其位移 x 与时间 t 的关系曲线如图所示,由图可知:A.质点的振幅为 10cmB.质点的振动频率是 4HzC.t=2s 时刻速度最大,方向沿 x 轴的正方向D.t=3s 时,质点加速度为正向最大4、已知可见光的光子能量范围约为 1.62eV~3.11ev.如图所示是氢原子的能级图,已知某金属逸出功为 12.0eV.若大量氢原子从激发态 n=4 跃迁到低能级,以下判断不正确的是( )A.最多可能产生 6 条光谱线B.可以产生二条在可见光区的光谱线C.若氢原子从激发态 n=4 跃迁到基态,辐射出的光子一定能使该金属产生光电效应D.若大量氢原子从激发态 n=4 跃迁到低能级,则会有 3 种光子使该金属产生光电效应5、查德威克用 α 粒子轰击铍核,核反应方程式是,其中的 X 是( )A.质子B.中子C.电子D.正电子6、一个 100 匝矩形导线圈产生的正弦交流电的电压随时间变化的规律如图所示。由图可知( )A.该交流电的电压瞬时值的表达式为 u=100sin(25t) VB.当 t =10-2s 时,磁通量最大C.当 t =10-2s 时,线圈转动过程中磁通量变化率为 100wb/sD.若将该交流电压加在阻值为 R=100Ω 的电阻两端,则电阻消耗的功率是 50 W二、多项选择题:...

1、当您付费下载文档后,您只拥有了使用权限,并不意味着购买了版权,文档只能用于自身使用,不得用于其他商业用途(如 [转卖]进行直接盈利或[编辑后售卖]进行间接盈利)。
2、本站所有内容均由合作方或网友上传,本站不对文档的完整性、权威性及其观点立场正确性做任何保证或承诺!文档内容仅供研究参考,付费前请自行鉴别。
3、如文档内容存在违规,或者侵犯商业秘密、侵犯著作权等,请点击“违规举报”。

碎片内容

2025届广西玉林市博白县高二物理第二学期期中联考试题含解析

您可能关注的文档

确认删除?