2024-2025学年四川省南充市阆中中学高二下物理期中学业质量监测模拟试题含解析

2024-2025学年四川省南充市阆中中学高二下物理期中学业质量监测模拟试题含解析_第1页
1/12
2024-2025学年四川省南充市阆中中学高二下物理期中学业质量监测模拟试题含解析_第2页
2/12
2024-2025学年四川省南充市阆中中学高二下物理期中学业质量监测模拟试题含解析_第3页
3/12
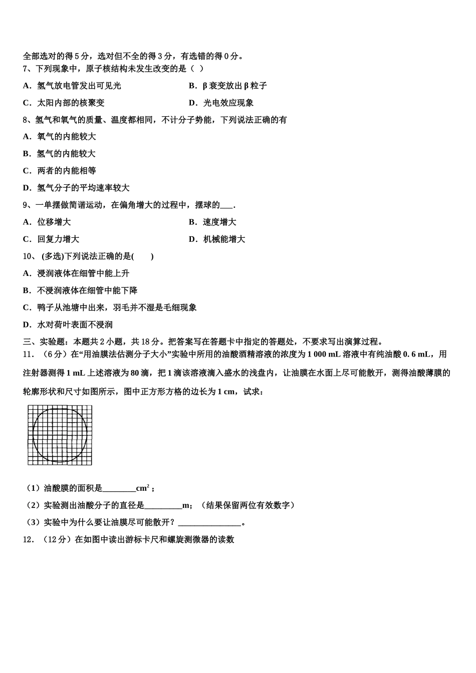
2024-2025 学年四川省南充市阆中中学高二下物理期中学业质量监测模拟试题请考生注意:1.请用 2B 铅笔将选择题答案涂填在答题纸相应位置上,请用 0.5 毫米及以上黑色字迹的钢笔或签字笔将主观题的答案写在答题纸相应的答题区内。写在试题卷、草稿纸上均无效。2.答题前,认真阅读答题纸上的《注意事项》,按规定答题。一、单项选择题:本题共 6 小题,每小题 4 分,共 24 分。在每小题给出的四个选项中,只有一项是符合题目要求的。1、一理想变压器原、副线圈匝数比 n1∶n2=115∶ ,原线圈与正弦交变电源连接,输入电压 u 随时间 t 的变化规律如图所示,副线圈仅接入一个 10 Ω 的电阻. 则( )A.流过电阻的最大电流是 20 AB.与电阻并联的电压表的示数是 141 VC.变压器的输入功率是 1×103 WD.在交变电流变化的一个周期内,电阻产生的焦耳热是 2×103 J2、如图所示为一理想变压器,K 为单刀双掷开关,P 为滑动变阻器的滑动触头,U1为加在原线圈上的电压,则以下说法不正确的是( )A.保持 U1及 P 的位置不变,K 由 a 合到 b 时,I1将增大B.保持 P 的位置及 U1不变,K 由 b 合到 a 时,R 消耗功率将减小C.保持 U1不变,K 合在 a 处,使 P 上滑,I1将增大D.保持 P 的位置不变,K 合在 a 处,若 U1增大,I1将增大3、下列说法不正确的是( )A.当两个分子间相互吸引时,分子间不存在分子斥力B.水很难被压缩,这是分子间存在斥力的宏观表现C.能量耗散反映出涉及热现象的宏观物理过程具有方向性D.因为液体表面层分子分布比内部稀疏,因此液体表面有收缩趋势4、如图所示,甲分子固定在坐标原点 O,乙分子位于 x 轴上,甲分子对乙分子的作用力与两分子间距离的关系如图中曲线所示.F>0 为斥力,F<0 为引力.A、B、C、D 为 x 轴上四个特定的位置,现把乙分子从 A 处由静止释放,选项中四个图分别表示乙分子的速度、加速度、势能、动能与两分子间距离的关系,其中大致正确的是:A.B.C.D.5、甲、乙两人静止在光滑的冰面上,甲推乙后,两人向相反的方向滑去。已知甲推乙之前两人的总动量为 0,甲的质量为 45kg,乙的质量为 50kg。关于甲推乙后两人的动量和速率,下列说法正确的是( )A.两人的总动量大于 0B.两人的总动量等于 0C.甲、乙两人的速率之比为 1:1D.甲、乙两人的速率之比为 9:106、分子力 F、分子势能 EP与分子间距离 r 的关系图线如甲乙两条曲线所示(取无穷...

1、当您付费下载文档后,您只拥有了使用权限,并不意味着购买了版权,文档只能用于自身使用,不得用于其他商业用途(如 [转卖]进行直接盈利或[编辑后售卖]进行间接盈利)。
2、本站所有内容均由合作方或网友上传,本站不对文档的完整性、权威性及其观点立场正确性做任何保证或承诺!文档内容仅供研究参考,付费前请自行鉴别。
3、如文档内容存在违规,或者侵犯商业秘密、侵犯著作权等,请点击“违规举报”。

碎片内容

2024-2025学年四川省南充市阆中中学高二下物理期中学业质量监测模拟试题含解析

您可能关注的文档

确认删除?