2025年内蒙古巴彦淖尔市杭锦后旗语文七下期中学业水平测试试题含解析

2025年内蒙古巴彦淖尔市杭锦后旗语文七下期中学业水平测试试题含解析_第1页
1/10
2025年内蒙古巴彦淖尔市杭锦后旗语文七下期中学业水平测试试题含解析_第2页
2/10
2025年内蒙古巴彦淖尔市杭锦后旗语文七下期中学业水平测试试题含解析_第3页
3/10
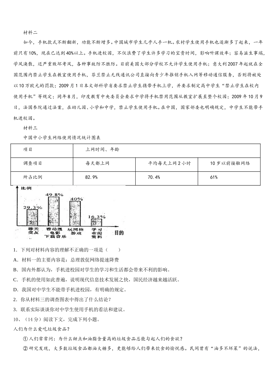
2025 年内蒙古巴彦淖尔市杭锦后旗语文七下期中学业水平测试试题考生须知:1.全卷分选择题和非选择题两部分,全部在答题纸上作答。选择题必须用 2B 铅笔填涂;非选择题的答案必须用黑色字迹的钢笔或答字笔写在“答题纸”相应位置上。2.请用黑色字迹的钢笔或答字笔在“答题纸”上先填写姓名和准考证号。3.保持卡面清洁,不要折叠,不要弄破、弄皱,在草稿纸、试题卷上答题无效。一、语言知识及其运用(每小题 2 分,共 10 分)1、下面语文知识表述不正确的一项是( ) A.鲁迅虽然是伟大的文学家、思想家和革命家,但也具有普通人的平凡和朴实,这一点儿从《回忆鲁迅先生》和《阿长与<山海经>》两文中可以看出。B.《爱莲说》通过对莲花的描写和赞美,歌颂了莲花坚贞高洁的品格,从而表现了作者洁身自爱的高洁人格,以及对追名逐利的世态的厌恶。C.《木兰诗》中的“将军百战死,壮士十年归”运用了对仗的修辞手法,描写了木兰激烈悲壮的征战生活。D.《卖油翁》作者是北宋欧阳修,字永书,号醉翁,晚号六一居士,唐宋八大家之一,本文选自他的《归田录》。2、依次填入下面这段文字横线处的词语,最恰当的一项是( )感谢那些伤害过你的人吧,是他们让你的人生与众不同。感谢 你的人,因为他强化了你的双腿;感谢 你的人,因为他增进了你的智慧;感谢 你的人,因为他醒觉了你的自尊。① 蔑视 ②绊倒 ③欺骗A.①③②B.②③①C.③②①D.②①③3、下列标点符号使用正确的一项是( )A.他在海外曾深情地说过:“我的根在中国”。B.连那最末次的相见也已经隔了七、八年,其中似乎确凿只一些野草。C.噢,月亮竟是这么多的:只要你愿意,它就有了哩。D.尤其是门前的山沟,长满了各式各样的树木,里边还有小松鼠、小兔子、小蚱蜢等……4、选出语序排列正确的一项( )① 原野到处有一种鸣叫,天空清亮透明,劳动的声音从这头响到那头。② 秋天,银线似的蛛丝在牛角上挂着,粮车拉粮回来,麻雀吃厌了,这里那里到处飞。③ 河流浅浅地流过,柳条像一阵烟雨似的窜出来,空气里都有一种欢喜的声音。④ 故乡的土壤是香的。在春天,东风吹起的时候,土壤的香气便在田野里飘扬。A.②①③④B.④③①②C.①④②③D.②③①④5、下面句子中加点的词语使用不恰当的一项是( )A.面对学习上的激烈竞争,我们不能怨天尤人,更不能妄自菲薄。B.《春》一文语言流畅,文笔优美,是一篇脍炙人口的散文佳作。C.中华民族在任何内忧外患、...

1、当您付费下载文档后,您只拥有了使用权限,并不意味着购买了版权,文档只能用于自身使用,不得用于其他商业用途(如 [转卖]进行直接盈利或[编辑后售卖]进行间接盈利)。
2、本站所有内容均由合作方或网友上传,本站不对文档的完整性、权威性及其观点立场正确性做任何保证或承诺!文档内容仅供研究参考,付费前请自行鉴别。
3、如文档内容存在违规,或者侵犯商业秘密、侵犯著作权等,请点击“违规举报”。

碎片内容

2025年内蒙古巴彦淖尔市杭锦后旗语文七下期中学业水平测试试题含解析

您可能关注的文档

确认删除?