2025届山东省德州市武城二中物理高二第二学期期中检测模拟试题含解析

2025届山东省德州市武城二中物理高二第二学期期中检测模拟试题含解析_第1页
1/12
2025届山东省德州市武城二中物理高二第二学期期中检测模拟试题含解析_第2页
2/12
2025届山东省德州市武城二中物理高二第二学期期中检测模拟试题含解析_第3页
3/12
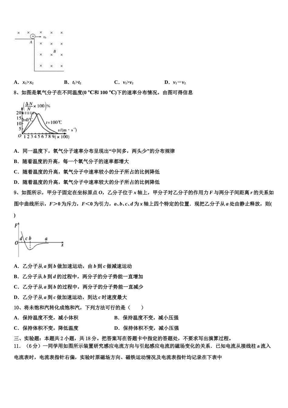
2025 届山东省德州市武城二中物理高二第二学期期中检测模拟试题请考生注意:1.请用 2B 铅笔将选择题答案涂填在答题纸相应位置上,请用 0.5 毫米及以上黑色字迹的钢笔或签字笔将主观题的答案写在答题纸相应的答题区内。写在试题卷、草稿纸上均无效。2.答题前,认真阅读答题纸上的《注意事项》,按规定答题。一、单项选择题:本题共 6 小题,每小题 4 分,共 24 分。在每小题给出的四个选项中,只有一项是符合题目要求的。1、一弹簧振子做简谐运动,它所受的回复力 F 随时间 t 变化的图象为正弦曲线,如图所示,下列说法正确的是A.在 t 从 0 到 2 s 时间内,弹簧振子做减速运动B.在 t1=3 s 和 t2=5 s 时,弹簧振子的速度大小相等,方向相反C.在 t2=5 s 和 t3=7 s 时,弹簧振子的位移大小相等,方向相同D.在 t 从 0 到 4 s 时间内,t=2 s 时刻弹簧振子所受回复力做功的功率最大2、如图所示,把一个平行玻璃板压在另一个平行玻璃板上,一端用薄片垫起,构成空气劈尖.让单色光从上方射入,这时可以看到亮暗相间的条纹.下面关于条纹的说法中正确的是( )A.干涉条纹的产生是由于光在上面玻璃板的前后两表面反射形成的两列光波叠加的结果B.干涉条纹中的暗纹是由于两列反射光的波谷与波谷叠加的结果C.将上玻璃板平行上移,条纹间距变窄D.观察薄膜干涉条纹时,应在入射光一侧3、对于热现象,下列说法正确的是A.单晶体一定是单质,不可能是化合物B.单晶体有固定的熔点,多晶体没有固定的熔点C.水的饱和蒸汽压与温度有关,与水周围的其他气体的压强无关D.由于液体表面有收缩的趋势,故液体表面的分子之间不存在斥力4、如图所示,甲、乙两物块在两根相同的弹簧和一根张紧的细线作用下静止在光滑水平面上,已知甲的质量小于乙的质量.当细线突然断开斤两物块都开始做简谐运动,在运动过程中( )A.甲的最大速度大于乙的最大速度B.甲的最大速度小于乙的最大速度C.甲的振幅大于乙的振幅D.甲的振幅小于乙的振幅5、下表是按照密立根的方法进行光电效应实验时得到的某金属的遏止电压 Uc和入射光的频率的几组数据.Uc/V0.5410.6370.7140.809 0.878/1014Hz5.6445.8886.0986.303 6.501由以上数据应用 Execl 描点连线,可得直线方程,如图所示.则这种金属的截止频率约为A.3.5×1014HzB.4.3×1014HzC.5.5×1014HzD.6.0×1014Hz6、若以 M 表示水的摩尔质量,Vm表示标准状态下水蒸气的摩尔...

1、当您付费下载文档后,您只拥有了使用权限,并不意味着购买了版权,文档只能用于自身使用,不得用于其他商业用途(如 [转卖]进行直接盈利或[编辑后售卖]进行间接盈利)。
2、本站所有内容均由合作方或网友上传,本站不对文档的完整性、权威性及其观点立场正确性做任何保证或承诺!文档内容仅供研究参考,付费前请自行鉴别。
3、如文档内容存在违规,或者侵犯商业秘密、侵犯著作权等,请点击“违规举报”。

碎片内容

2025届山东省德州市武城二中物理高二第二学期期中检测模拟试题含解析

您可能关注的文档

确认删除?