2025年黑河市重点中学化学高一上期中调研模拟试题含解析

2025年黑河市重点中学化学高一上期中调研模拟试题含解析_第1页
1/18
2025年黑河市重点中学化学高一上期中调研模拟试题含解析_第2页
2/18
2025年黑河市重点中学化学高一上期中调研模拟试题含解析_第3页
3/18
2025 年黑河市重点中学化学高一上期中调研模拟试题注意事项:1.答卷前,考生务必将自己的姓名、准考证号填写在答题卡上。2.回答选择题时,选出每小题答案后,用铅笔把答题卡上对应题目的答案标号涂黑,如需改动,用橡皮擦干净后,再选涂其它答案标号。回答非选择题时,将答案写在答题卡上,写在本试卷上无效。3.考试结束后,将本试卷和答题卡一并交回。一、选择题(共包括 22 个小题。每小题均只有一个符合题意的选项)1、在漂白粉中的有效成分是( )A.氧化钙B.氯化钙C.氯酸钙D.次氯酸钙2、某溶液中含有较大量的 Cl-、、 OH-三种阴离子,如果只取一次该溶液就能够分别将三种阴离子依次检验出来,下列实验操作顺序正确的是① 滴加足量的 Mg(NO3)2溶液;②过滤;③滴加适量的 AgNO3溶液;④滴加足量的 Ba(NO3)2溶液A.①②④②③B.④②①②③C.①②③②④D.④②③②①3、用聚光手电筒照射下列分散系,不能观察到丁达尔效应的是( )A.Fe(OH)3胶体B.蛋白质溶液C.KOH 溶液D.淀粉溶液4、用 NA表示阿伏加德罗常数的数值,下列叙述正确的是( )A.1.8 g 的 NH4+中含有的电子数为 0.1NAB.0.5 mol/L MgCl2溶液中含有 Cl-的数目为 NAC.标准状况下,5.6 L H2O 含有的电子数目为 2.5 NAD.13.2 g CO2和 N2O 形成的混合物含有的原子数目为 0.9 NA5、有两份质量相同的 NaHCO3,向第一份中加入盐酸使其充分反应;将第二份加热使其完全分解,冷却至原温度再加入相同浓度的盐酸充分反应,则它们所耗用的盐酸的质量比为( )A.1∶1B.2∶1C.1∶2D.4∶16、NA代表阿伏加德常数,下列说法中,正确的是( )A.1mol 任何气体单质所含的原子数目相同B.2 g 氢气所含原子数目为 NAC.在常温常压下,11.2 L 氮气所含的原子数目为 NAD.17 g 氨气所含电子数目为 10NA7、下列四组实验,根据实验事实得出的结论,正确的是A.在某试液中滴加 BaCl2溶液得白色沉淀,取该白色沉淀加稀硝酸不溶解:原未知试液中一定含有 SO42﹣B.某未知气体在空气中燃烧,其产物能使无水 CuSO4变蓝色:原气体一定是 H2C.在某未知试液中滴加盐酸产生无色气体,将该气体通入足量澄清石灰水中得白色沉淀:原未知试液中一定含有CO32﹣D.在某未知试液中加入浓的 NaOH 溶液并加热,产生能使湿润的红色石蕊试纸变蓝的气体:原未知试液中一定含有NH4+8、有 A、B 两个完全相同的装置,某学生分别在它们的侧管中装入 10.6gNa2CO3和 ...

1、当您付费下载文档后,您只拥有了使用权限,并不意味着购买了版权,文档只能用于自身使用,不得用于其他商业用途(如 [转卖]进行直接盈利或[编辑后售卖]进行间接盈利)。
2、本站所有内容均由合作方或网友上传,本站不对文档的完整性、权威性及其观点立场正确性做任何保证或承诺!文档内容仅供研究参考,付费前请自行鉴别。
3、如文档内容存在违规,或者侵犯商业秘密、侵犯著作权等,请点击“违规举报”。

碎片内容

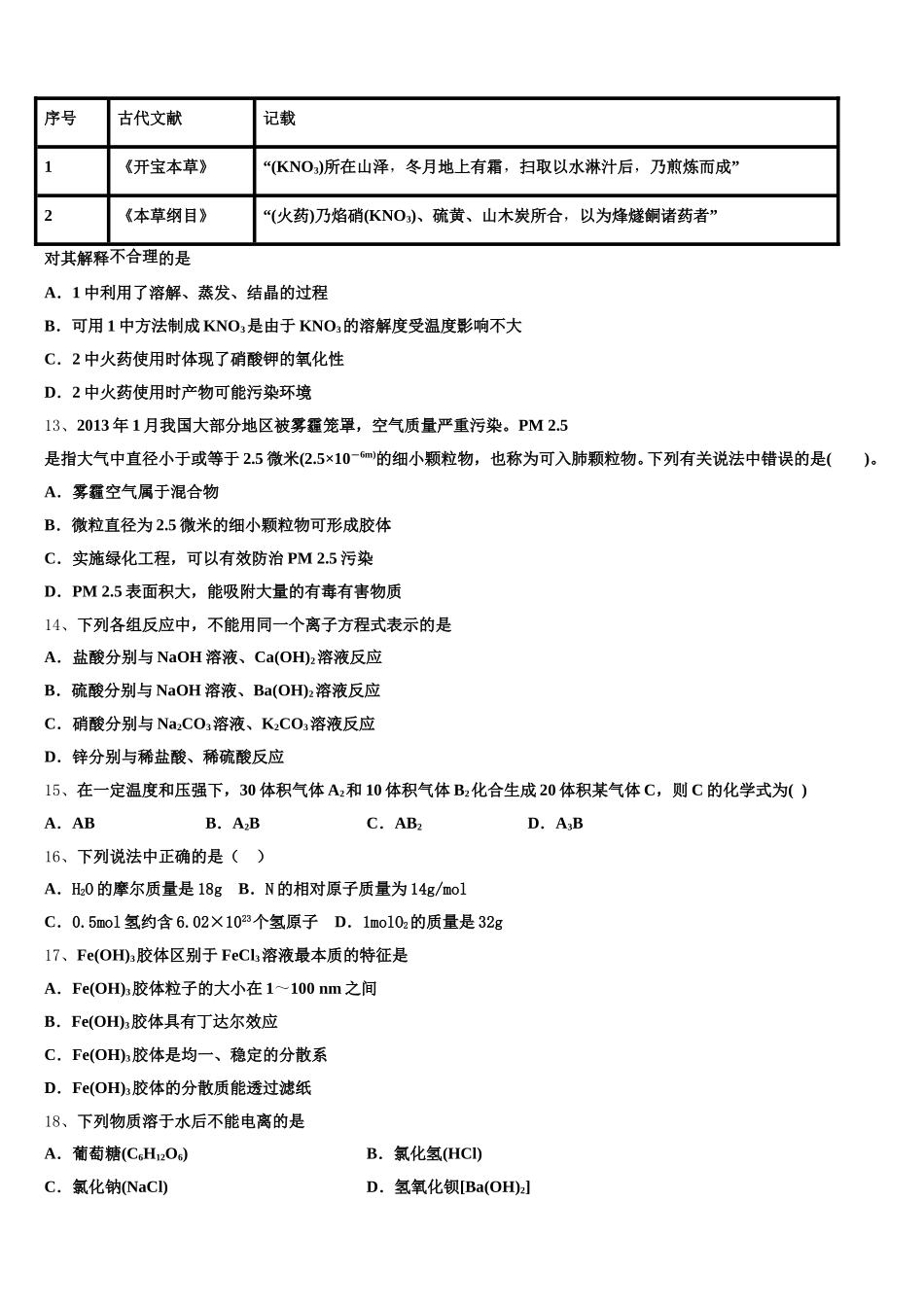
2025年黑河市重点中学化学高一上期中调研模拟试题含解析

您可能关注的文档

确认删除?