2025年山西省朔州市怀仁一中高二物理第二学期期中监测试题含解析

2025年山西省朔州市怀仁一中高二物理第二学期期中监测试题含解析_第1页
1/14
2025年山西省朔州市怀仁一中高二物理第二学期期中监测试题含解析_第2页
2/14
2025年山西省朔州市怀仁一中高二物理第二学期期中监测试题含解析_第3页
3/14
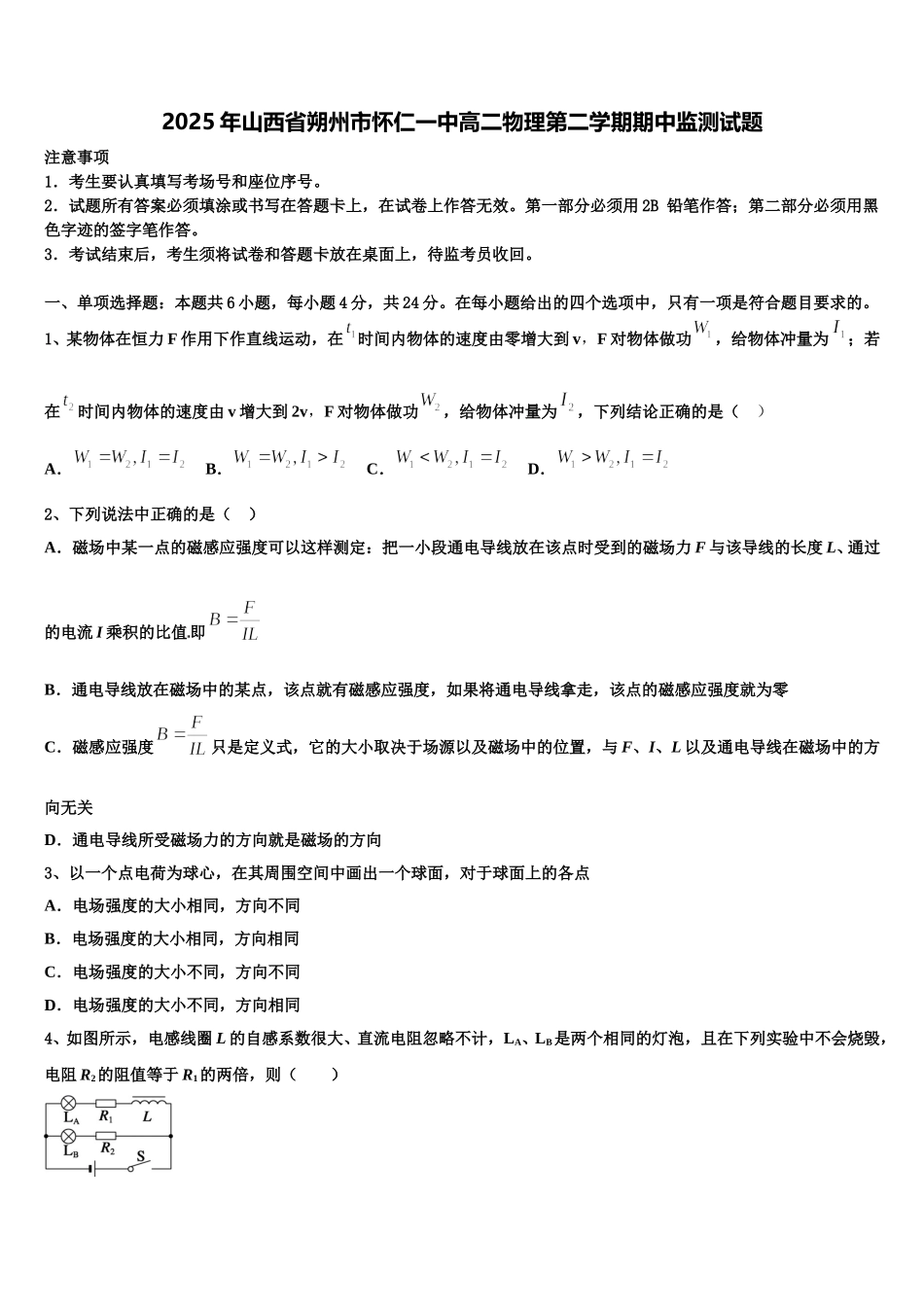
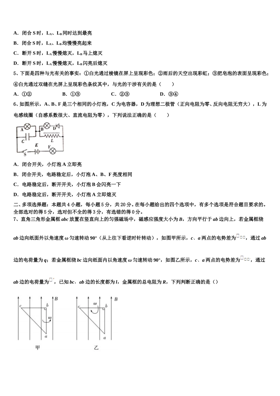
2025 年山西省朔州市怀仁一中高二物理第二学期期中监测试题注意事项1.考生要认真填写考场号和座位序号。2.试题所有答案必须填涂或书写在答题卡上,在试卷上作答无效。第一部分必须用 2B 铅笔作答;第二部分必须用黑色字迹的签字笔作答。3.考试结束后,考生须将试卷和答题卡放在桌面上,待监考员收回。一、单项选择题:本题共 6 小题,每小题 4 分,共 24 分。在每小题给出的四个选项中,只有一项是符合题目要求的。1、某物体在恒力 F 作用下作直线运动,在时间内物体的速度由零增大到 v,F 对物体做功,给物体冲量为;若在时间内物体的速度由 v 增大到 2v,F 对物体做功,给物体冲量为,下列结论正确的是( )A.B.C.D.2、下列说法中正确的是( )A.磁场中某一点的磁感应强度可以这样测定:把一小段通电导线放在该点时受到的磁场力 F 与该导线的长度 L、通过的电流 I 乘积的比值即B.通电导线放在磁场中的某点,该点就有磁感应强度,如果将通电导线拿走,该点的磁感应强度就为零C.磁感应强度只是定义式,它的大小取决于场源以及磁场中的位置,与 F、I、L 以及通电导线在磁场中的方向无关D.通电导线所受磁场力的方向就是磁场的方向3、以一个点电荷为球心,在其周围空间中画出一个球面,对于球面上的各点A.电场强度的大小相同,方向不同B.电场强度的大小相同,方向相同C.电场强度的大小不同,方向不同D.电场强度的大小不同,方向相同4、如图所示,电感线圈 L 的自感系数很大、直流电阻忽略不计,LA、LB是两个相同的灯泡,且在下列实验中不会烧毁,电阻 R2的阻值等于 R1的两倍,则( )A.闭合 S 时,LA、LB同时达到最亮B.闭合 S 时,LA、LB均慢慢亮起来C.断开 S 时,LA慢慢熄灭,LB马上熄灭D.断开 S 时,LA慢慢熄灭,LB闪亮后熄灭5、下面是四种与光有关的事实:①白光通过棱镜在屏上呈现彩色;②雨后的天空出现彩虹;③肥皂泡的表面呈现彩色;④白光通过双缝在光屏上呈现彩色条纹其中,与光的干涉有关的是( )A.①②B.①③C.②③D.③④6、如图所示,A、B、F 是三个相同的小灯泡,C 为电容器,D 为理想二极管(正向电阻为零、反向电阻无穷大),L 为电感线圈(自感系数很大、直流电阻为零),下列说法正确的是( )A.闭合开关,小灯泡 A 立即亮B.闭合开关,电路稳定后,小灯泡 A、B、F 亮度相同C.电路稳定后,断开开关,小灯泡 B 会闪亮一下D.电路稳定后,断开开关,小...

1、当您付费下载文档后,您只拥有了使用权限,并不意味着购买了版权,文档只能用于自身使用,不得用于其他商业用途(如 [转卖]进行直接盈利或[编辑后售卖]进行间接盈利)。
2、本站所有内容均由合作方或网友上传,本站不对文档的完整性、权威性及其观点立场正确性做任何保证或承诺!文档内容仅供研究参考,付费前请自行鉴别。
3、如文档内容存在违规,或者侵犯商业秘密、侵犯著作权等,请点击“违规举报”。

碎片内容

2025年山西省朔州市怀仁一中高二物理第二学期期中监测试题含解析

您可能关注的文档

确认删除?