内蒙古巴彦淖尔市乌拉特前旗一中2025年生物高一下期末统考试题含解析

内蒙古巴彦淖尔市乌拉特前旗一中2025年生物高一下期末统考试题含解析_第1页
1/9
内蒙古巴彦淖尔市乌拉特前旗一中2025年生物高一下期末统考试题含解析_第2页
2/9
内蒙古巴彦淖尔市乌拉特前旗一中2025年生物高一下期末统考试题含解析_第3页
3/9
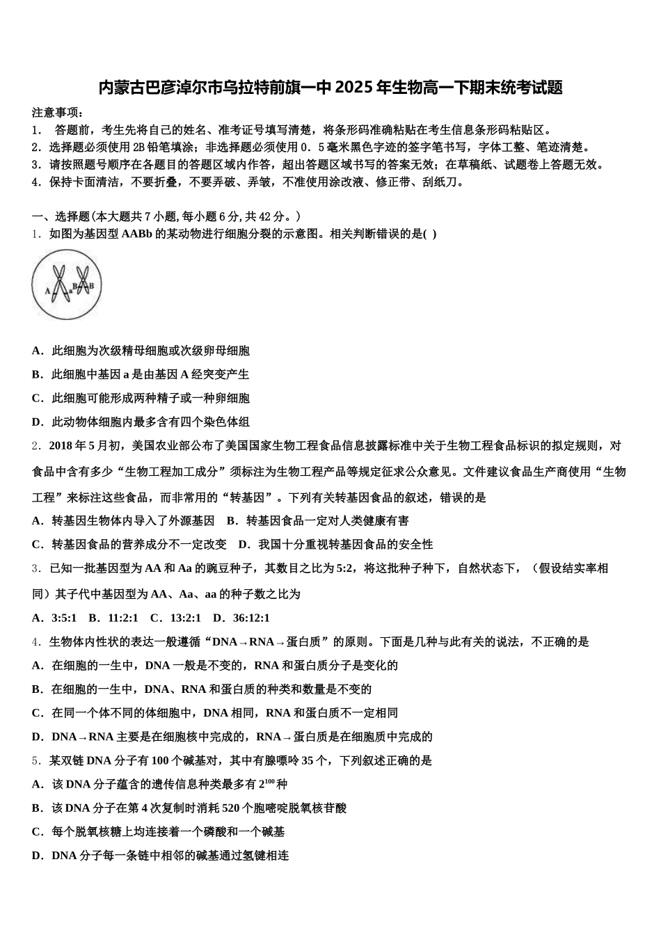
内蒙古巴彦淖尔市乌拉特前旗一中 2025 年生物高一下期末统考试题注意事项:1. 答题前,考生先将自己的姓名、准考证号填写清楚,将条形码准确粘贴在考生信息条形码粘贴区。2.选择题必须使用 2B 铅笔填涂;非选择题必须使用 0.5 毫米黑色字迹的签字笔书写,字体工整、笔迹清楚。3.请按照题号顺序在各题目的答题区域内作答,超出答题区域书写的答案无效;在草稿纸、试题卷上答题无效。4.保持卡面清洁,不要折叠,不要弄破、弄皱,不准使用涂改液、修正带、刮纸刀。一、选择题(本大题共 7 小题,每小题 6 分,共 42 分。)1.如图为基因型 AABb 的某动物进行细胞分裂的示意图。相关判断错误的是( )A.此细胞为次级精母细胞或次级卵母细胞B.此细胞中基因 a 是由基因 A 经突变产生C.此细胞可能形成两种精子或一种卵细胞D.此动物体细胞内最多含有四个染色体组2.2018 年 5 月初,美国农业部公布了美国国家生物工程食品信息披露标准中关于生物工程食品标识的拟定规则,对食品中含有多少“生物工程加工成分”须标注为生物工程产品等规定征求公众意见。文件建议食品生产商使用“生物工程”来标注这些食品,而非常用的“转基因”。下列有关转基因食品的叙述,错误的是A.转基因生物体内导入了外源基因 B.转基因食品一定对人类健康有害C.转基因食品的营养成分不一定改变 D.我国十分重视转基因食品的安全性3.已知一批基因型为 AA 和 Aa 的豌豆种子,其数目之比为 5:2,将这批种子种下,自然状态下,(假设结实率相同)其子代中基因型为 AA、Aa、aa 的种子数之比为A.3:5:1 B.11:2:1 C.13:2:1 D.36:12:14.生物体内性状的表达一般遵循“DNA→RNA→蛋白质”的原则。下面是几种与此有关的说法,不正确的是A.在细胞的一生中,DNA 一般是不变的,RNA 和蛋白质分子是变化的B.在细胞的一生中,DNA、RNA 和蛋白质的种类和数量是不变的C.在同一个体不同的体细胞中,DNA 相同,RNA 和蛋白质不一定相同D.DNA→RNA 主要是在细胞核中完成的,RNA→蛋白质是在细胞质中完成的5.某双链 DNA 分子有 100 个碱基对,其中有腺嘌呤 35 个,下列叙述正确的是A.该 DNA 分子蕴含的遗传信息种类最多有 2100种B.该 DNA 分子在第 4 次复制时消耗 520 个胞嘧啶脱氧核苷酸C.每个脱氧核糖上均连接着一个磷酸和一个碱基D.DNA 分子每一条链中相邻的碱基通过氢键相连6.下列优良品种的培育与遗传学原理相对应的是A...

1、当您付费下载文档后,您只拥有了使用权限,并不意味着购买了版权,文档只能用于自身使用,不得用于其他商业用途(如 [转卖]进行直接盈利或[编辑后售卖]进行间接盈利)。
2、本站所有内容均由合作方或网友上传,本站不对文档的完整性、权威性及其观点立场正确性做任何保证或承诺!文档内容仅供研究参考,付费前请自行鉴别。
3、如文档内容存在违规,或者侵犯商业秘密、侵犯著作权等,请点击“违规举报”。

碎片内容

内蒙古巴彦淖尔市乌拉特前旗一中2025年生物高一下期末统考试题含解析

您可能关注的文档

确认删除?