2025届广东省广州市白云区广外外学校数学七年级第二学期期末综合测试模拟试题含解析

2025届广东省广州市白云区广外外学校数学七年级第二学期期末综合测试模拟试题含解析_第1页
1/17
2025届广东省广州市白云区广外外学校数学七年级第二学期期末综合测试模拟试题含解析_第2页
2/17
2025届广东省广州市白云区广外外学校数学七年级第二学期期末综合测试模拟试题含解析_第3页
3/17
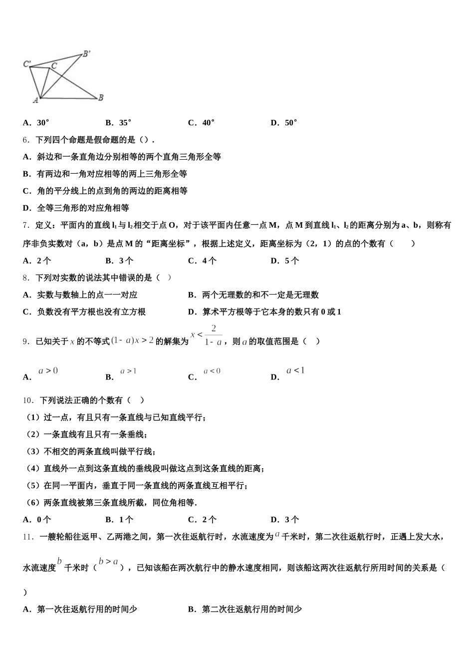
2025 届广东省广州市白云区广外外学校数学七年级第二学期期末综合测试模拟试题注意事项1.考生要认真填写考场号和座位序号。2.试题所有答案必须填涂或书写在答题卡上,在试卷上作答无效。第一部分必须用 2B 铅笔作答;第二部分必须用黑色字迹的签字笔作答。3.考试结束后,考生须将试卷和答题卡放在桌面上,待监考员收回。一、选择题:本大题共 12 个小题,每小题 3 分,共 36 分.在每小题给出的四个选项中,只有一项是符合题目要求的.1.如图,点 E 在 BC 的延长线上,下列条件不能判定 AB∥CD 的是( )A.∠3=∠4B.∠B=∠DCEC.∠4=∠2D.∠D+∠DAB=180°2.将三角形、菱形、正方形、圆四种图形(大小不计)组合如下图,观察并思考最后一图对应的数为( )A.13B.24C.31D.423.在平面直角坐标系中,将点 A(﹣1,﹣2)向右平移 3 个单位长度得到点 B,则点 B 关于 x 轴的对称点 B′的坐标为( )A.(﹣3,﹣2) B.(2,2) C.(﹣2,2) D.(2,﹣2)4.如图,直线 AB 和 CD 相交于 O 点,且 OE⊥AB,若∠AOD=140°,则∠COE 为( )A.40°B.50°C.60°D.30°5.如图,在△ABC 中,∠CAB=75°,在同一平面内,将△ABC 绕点 A 逆时针旋转到△AB′C′的位置,使得 CC′∥AB,则∠CAC′为( )A.30°B.35°C.40°D.50°6.下列四个命题是假命题的是().A.斜边和一条直角边分别相等的两个直角三角形全等B.有两边和一角对应相等的两上三角形全等C.角的平分线上的点到角的两边的距离相等D.全等三角形的对应角相等7.定义:平面内的直线 l1与 l2相交于点 O,对于该平面内任意一点 M,点 M 到直线 l1、l2的距离分别为 a、b,则称有序非负实数对(a,b)是点 M 的“距离坐标”,根据上述定义,距离坐标为(2,1)的点的个数有( )A.2 个B.3 个C.4 个D.5 个8.下列对实数的说法其中错误的是( )A.实数与数轴上的点一一对应B.两个无理数的和不一定是无理数C.负数没有平方根也没有立方根D.算术平方根等于它本身的数只有 0 或 19.已知关于的不等式的解集为,则的取值范围是( )A.B.C.D.10.下列说法正确的个数有( )(1)过一点,有且只有一条直线与已知直线平行;(2)一条直线有且只有一条垂线;(3)不相交的两条直线叫做平行线;(4)直线外一点到这条直线的垂线段叫做这点到这条直线的距离;(5)在同一平面内,垂直于同一条直线的两条直...

1、当您付费下载文档后,您只拥有了使用权限,并不意味着购买了版权,文档只能用于自身使用,不得用于其他商业用途(如 [转卖]进行直接盈利或[编辑后售卖]进行间接盈利)。
2、本站所有内容均由合作方或网友上传,本站不对文档的完整性、权威性及其观点立场正确性做任何保证或承诺!文档内容仅供研究参考,付费前请自行鉴别。
3、如文档内容存在违规,或者侵犯商业秘密、侵犯著作权等,请点击“违规举报”。

碎片内容

2025届广东省广州市白云区广外外学校数学七年级第二学期期末综合测试模拟试题含解析

您可能关注的文档

确认删除?