辽宁省重点六校协作体2025年高一上化学期中质量检测试题含解析

辽宁省重点六校协作体2025年高一上化学期中质量检测试题含解析_第1页
1/17
辽宁省重点六校协作体2025年高一上化学期中质量检测试题含解析_第2页
2/17
辽宁省重点六校协作体2025年高一上化学期中质量检测试题含解析_第3页
3/17
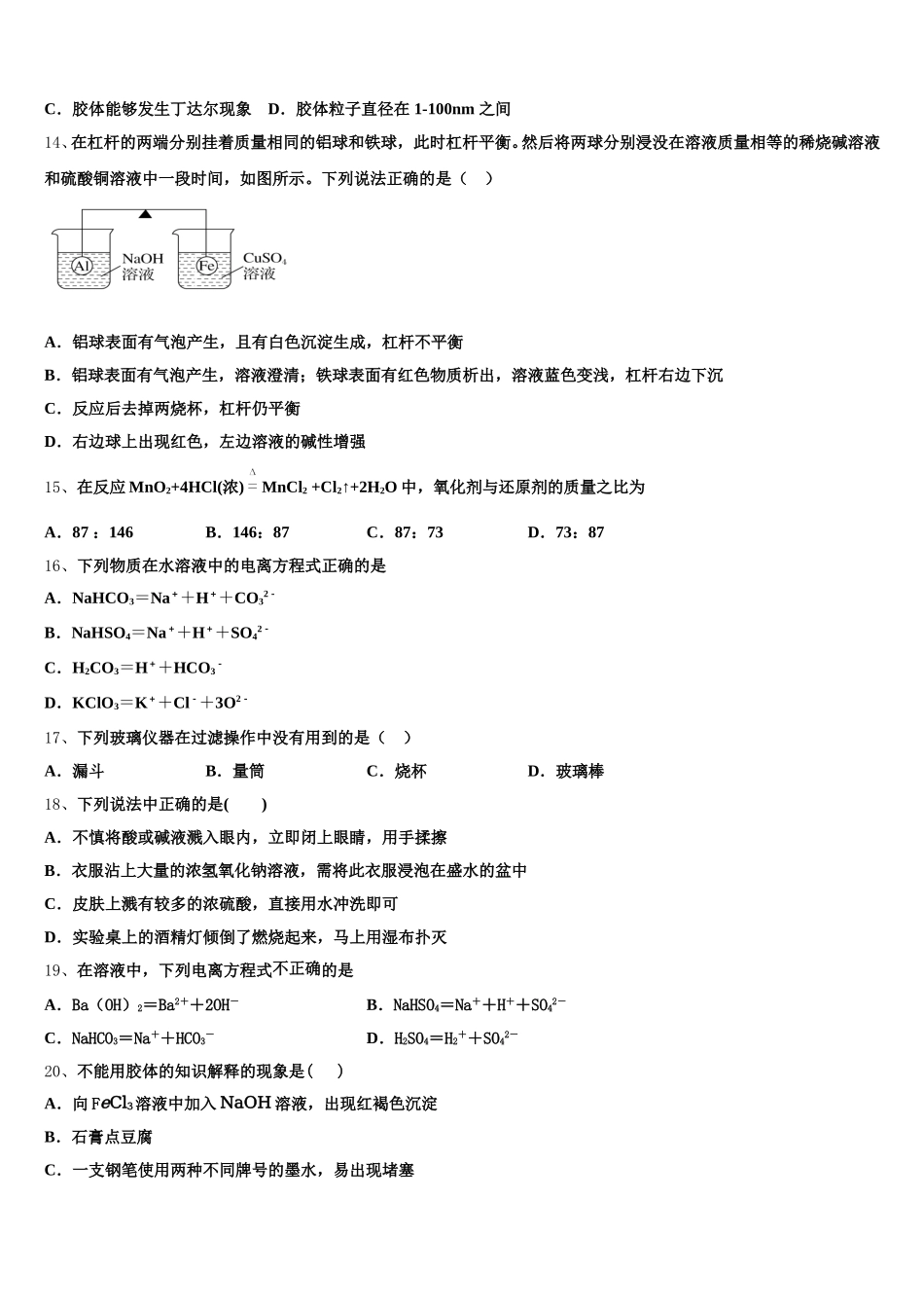
辽宁省重点六校协作体 2025 年高一上化学期中质量检测试题注意事项1.考生要认真填写考场号和座位序号。2.试题所有答案必须填涂或书写在答题卡上,在试卷上作答无效。第一部分必须用 2B 铅笔作答;第二部分必须用黑色字迹的签字笔作答。3.考试结束后,考生须将试卷和答题卡放在桌面上,待监考员收回。一、选择题(共包括 22 个小题。每小题均只有一个符合题意的选项)1、按 C、N、O、F 的顺序,下列递变规律错误的是( )A.原子半径逐渐减小B.元素原子得电子能力逐渐增强C.最高正化合价逐渐增大 D.气态氢化物稳定性逐渐增大2、实验室测定胆矾结晶水含量,不需要的仪器和用品是( )A.蒸发皿B.电子天平C.研钵D.干燥器3、若 X+酸盐+水,则 X 不可能属于A.氧化物B.单质C.碱D.电解质4、有 A、B 两个完全相同的装置,某学生分别在它们的侧管中装入 10.6gNa2CO3和 8.4gNaHCO3,A、B 中分别有相同质量的盐酸,将两个侧管中的物质同时倒入各自的试管中,下列叙述正确的是( )A.A 装置的气球不膨胀B.若最终两气球体积相同,则盐酸溶液中含有的 HCl 的质量一定大于或等于 7.3gC.若最终两气球体积不同,则盐酸溶液中含有的 HCl 的质量一定小于或等于 3.65gD.最终两试管中 Na+、Cl-的个数一定相同5、下列有关实验安全问题的叙述中正确的是A.少量的浓硫酸沾到皮肤上时,直接用大量的水冲洗,再涂上硼酸溶液B.用酒精灯给玻璃仪器直接加热时,应先移动酒精灯进行预热后再集中加热。C.凡是给玻璃仪器加热,都要加垫石棉网,以防仪器炸裂D.H2还原 CuO 的实验结束时,应先停止通氢气,再撤走加热氧化铜的酒精灯。6、下列名词中,不属于物理量的是A.长度B.摩尔C.质量D.时间7、下列变化中,需要加入氧化剂才能实现的是A.Cl-→Cl2 B.CuO→Cu C.CaCO3→CO2 D.H2O2→O28、下列说法正确的是① 标准状况下,6.02×1023个分子所占的体积约是 22.4 L②0.5 mol H2所占体积为 11.2 L③ 标准状况下,1 mol H2O 的体积为 22.4 L④ 常温常压下,28 g CO 与 N2的混合气体所含的原子数为 2NA⑤ 各种气体的气体摩尔体积都约为 22.4 L·mol−1⑥ 标准状况下,体积相同的气体的分子数相同A.①③⑤B.④⑥C.③④⑥D.①④⑥9、MgO 与稀盐酸反应的化学方程式为 MgO+2HCl=MgCl2+H2O。 下列说法正确的是A.该反应属于氧化还原反应B.H2O 属于氧化物C.MgCl2水溶液不能导电D.MgO 属于盐10、在...

1、当您付费下载文档后,您只拥有了使用权限,并不意味着购买了版权,文档只能用于自身使用,不得用于其他商业用途(如 [转卖]进行直接盈利或[编辑后售卖]进行间接盈利)。
2、本站所有内容均由合作方或网友上传,本站不对文档的完整性、权威性及其观点立场正确性做任何保证或承诺!文档内容仅供研究参考,付费前请自行鉴别。
3、如文档内容存在违规,或者侵犯商业秘密、侵犯著作权等,请点击“违规举报”。

碎片内容

辽宁省重点六校协作体2025年高一上化学期中质量检测试题含解析

您可能关注的文档

确认删除?