2024-2025学年广东省东莞市虎门外国语学校生物七下期末综合测试试题含解析

2024-2025学年广东省东莞市虎门外国语学校生物七下期末综合测试试题含解析_第1页
1/13
2024-2025学年广东省东莞市虎门外国语学校生物七下期末综合测试试题含解析_第2页
2/13
2024-2025学年广东省东莞市虎门外国语学校生物七下期末综合测试试题含解析_第3页
3/13
2024-2025 学年广东省东莞市虎门外国语学校生物七下期末综合测试试题考生须知:1.全卷分选择题和非选择题两部分,全部在答题纸上作答。选择题必须用 2B 铅笔填涂;非选择题的答案必须用黑色字迹的钢笔或答字笔写在“答题纸”相应位置上。2.请用黑色字迹的钢笔或答字笔在“答题纸”上先填写姓名和准考证号。3.保持卡面清洁,不要折叠,不要弄破、弄皱,在草稿纸、试题卷上答题无效。1.从黑暗环境进入光亮处,瞳孔会变小,这是瞳孔反射,与膝跳反射属于同一类反射.下列有关瞳孔反射的叙述,错误的是( )A.该反射属于激素调节B.该反射是人生来就有的反射C.该反射不需要大脑皮层的参与D.该反射是人体对环境变化的反应2.人步入青春期的信号是( )A.身高迅速增加 B.脑的重量迅速增加C.体内各器官的功能都快速增加 D.肌肉迅速增加3.形成听觉的部位是( )A.耳蜗B.前庭C.半规管D.听觉中枢4.某成年演员身高只有 80 厘米,其原因是( )A.胰岛素分泌不足B.甲状腺激素分泌过多C.幼年生长激素分泌不足D.成年生长激素分泌不足5.佝偻病是由于食物中缺乏( )A.维生素 AB.维生素 B1C.维生素 CD.维生素 D6.下列各组病症中,由同一种激素分泌紊乱所引起的是( )A.呆小症和侏儒症B.巨人症和大脖子病C.糖尿病和坏血病D.侏儒症和巨人症7.如图表示人体消化、吸收的生理过程,序号①至⑤表示消化液,其中⑤为肠液,纵向箭头表示消化液对相应营养物质的消化作用,字母 a、b、c 分别表示淀粉、蛋白质和脂肪的最终消化产物,下列分析错误的是( )A.X 表示小肠,是 a,b,c 的主要吸收场所B.②为胃液可初步消化蛋白质C.④与⑤发挥作用主要在大肠D.a、b、c 分别是葡萄糖、氨基酸、甘油和脂肪酸8.常吃海带、紫菜等含碘丰富的海产品可以防治( )A.侏儒症B.巨人症C.糖尿病D.大脖子病9.要制定一份合理的食谱,用量最多的食物应是( )A.蔬菜类B.淀粉、谷物类C.肉类D.鱼类10.心脏为人体的血液循环提供A.原料 B.场所 C.血液 D.动力11.人体从外界摄取的食物,依靠消化系统消化和吸收。如图是人体消化系统组成示意图,下列有关叙述正确的是()A.①能将蛋白质初步分解成氨基酸B.③是人体内最大的内分泌腺C.②是消化和吸收的主要器官D.④只有消化功能,没有吸收功能12.在吸气时鼻的功能是① 清洁空气 ②湿润空气 ③消灭细菌 ④温暖空气 ⑤气体交换A.①②③ B.①②④ C.①④⑤...

1、当您付费下载文档后,您只拥有了使用权限,并不意味着购买了版权,文档只能用于自身使用,不得用于其他商业用途(如 [转卖]进行直接盈利或[编辑后售卖]进行间接盈利)。
2、本站所有内容均由合作方或网友上传,本站不对文档的完整性、权威性及其观点立场正确性做任何保证或承诺!文档内容仅供研究参考,付费前请自行鉴别。
3、如文档内容存在违规,或者侵犯商业秘密、侵犯著作权等,请点击“违规举报”。

碎片内容

2024-2025学年广东省东莞市虎门外国语学校生物七下期末综合测试试题含解析

您可能关注的文档

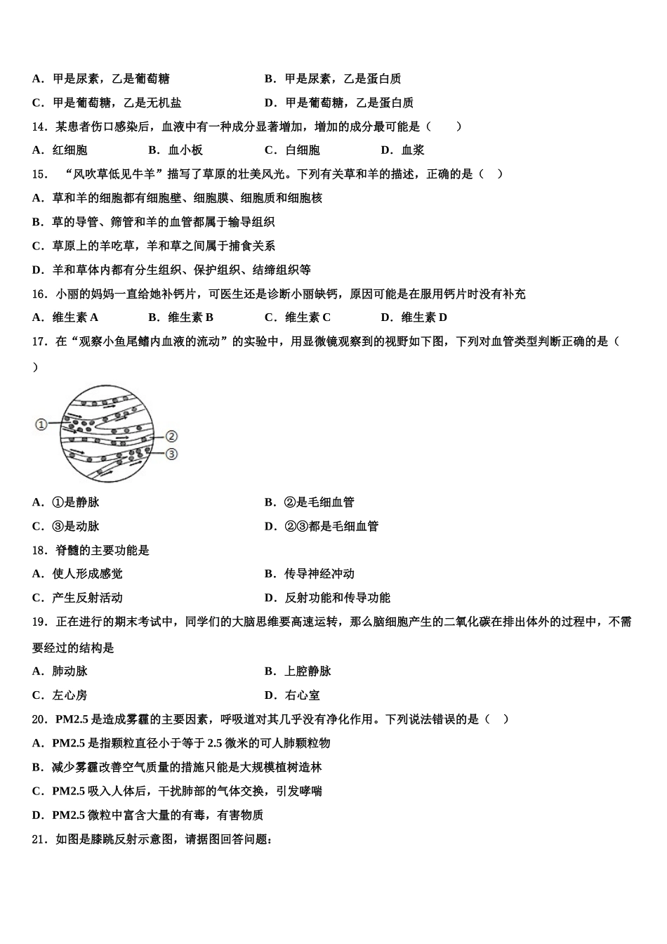
确认删除?