2025年安徽省铜陵市第五中学高一下物理期末达标测试试题含解析

2025年安徽省铜陵市第五中学高一下物理期末达标测试试题含解析_第1页
1/12
2025年安徽省铜陵市第五中学高一下物理期末达标测试试题含解析_第2页
2/12
2025年安徽省铜陵市第五中学高一下物理期末达标测试试题含解析_第3页
3/12
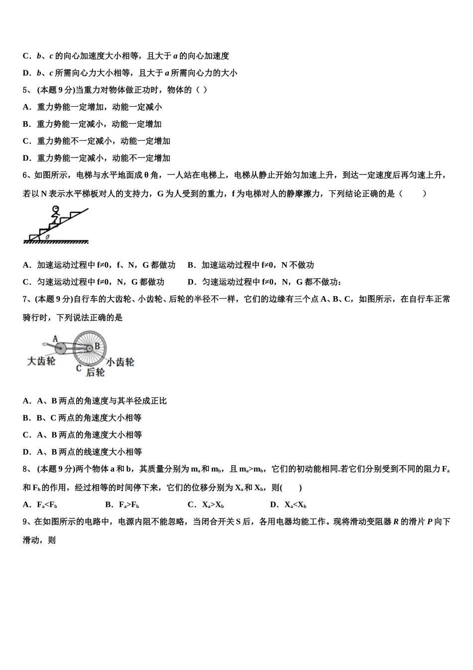
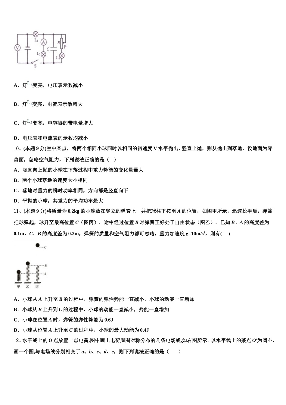
2025 年安徽省铜陵市第五中学高一下物理期末达标测试试题请考生注意:1.请用 2B 铅笔将选择题答案涂填在答题纸相应位置上,请用 0.5 毫米及以上黑色字迹的钢笔或签字笔将主观题的答案写在答题纸相应的答题区内。写在试题卷、草稿纸上均无效。2.答题前,认真阅读答题纸上的《注意事项》,按规定答题。一、选择题:(1-6 题为单选题 7-12 为多选,每题 4 分,漏选得 2 分,错选和不选得零分)1、 (本题 9 分)某城市雕塑是将光滑的球放置在竖直的挡板 AB 与竖直的挡板 CD 之间,两挡板的距离小于球的直径.施工时,由于工人不小心安装两挡板的间距比设计的间距略大.则与设计相比,下列说法中正确的是A.AB 挡板的支持力变小,C 端的支持力变小B.AB 挡板的支持力变小,C 端的支持力变大C.AB 挡板的支持力变大,C 端的支持力变大D.AB 挡板的支持力变大,C 端的支持力变小2、 (本题 9 分)关于弹簧的弹性势能,下列说法中正确的是( )A.当弹簧变长时,它的弹性势能一定增大B.当弹簧变短时,它的弹性势能一定变小C.在伸长量相同时,劲度系数越大的弹簧,它的弹性势能越大D.弹簧在拉伸时弹性势能一定大于压缩时的弹性势能3、下列说法正确的是A.瞬时速度是矢量,平均速度是标量B.做直线运动的物体,位移大小可能等于路程C.做曲线运动的物体,所受的合力可能为零D.做曲线运动的物体,可能处于平衡状态4、 (本题 9 分)如图所示,a、b、c 是环绕地球圆形轨道上运行的 3 颗人造卫星,它们的质量关系是 ma=mb

1、当您付费下载文档后,您只拥有了使用权限,并不意味着购买了版权,文档只能用于自身使用,不得用于其他商业用途(如 [转卖]进行直接盈利或[编辑后售卖]进行间接盈利)。
2、本站所有内容均由合作方或网友上传,本站不对文档的完整性、权威性及其观点立场正确性做任何保证或承诺!文档内容仅供研究参考,付费前请自行鉴别。
3、如文档内容存在违规,或者侵犯商业秘密、侵犯著作权等,请点击“违规举报”。

碎片内容

2025年安徽省铜陵市第五中学高一下物理期末达标测试试题含解析

您可能关注的文档

确认删除?