2025届湖南省岳阳县第一中学、汨罗市一中高一生物第二学期期末复习检测试题含解析

2025届湖南省岳阳县第一中学、汨罗市一中高一生物第二学期期末复习检测试题含解析_第1页
1/9
2025届湖南省岳阳县第一中学、汨罗市一中高一生物第二学期期末复习检测试题含解析_第2页
2/9
2025届湖南省岳阳县第一中学、汨罗市一中高一生物第二学期期末复习检测试题含解析_第3页
3/9
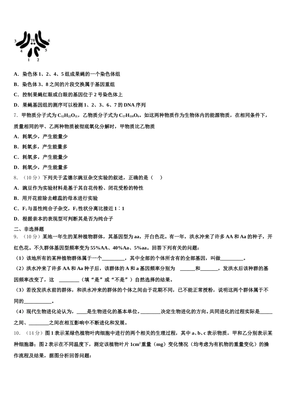
2025 届湖南省岳阳县第一中学、汨罗市一中高一生物第二学期期末复习检测试题注意事项1.考生要认真填写考场号和座位序号。2.试题所有答案必须填涂或书写在答题卡上,在试卷上作答无效。第一部分必须用 2B 铅笔作答;第二部分必须用黑色字迹的签字笔作答。3.考试结束后,考生须将试卷和答题卡放在桌面上,待监考员收回。一、选择题(本大题共 7 小题,每小题 6 分,共 42 分。)1.下列关于细胞核的叙述中,正确的是A.所有物质都需经过核孔进出细胞核B.细胞核是细胞的代谢和遗传的中心C.DNA 储存在细胞核内的核仁上D.在不同的细胞内,核仁的大小和数目不一定相同2.DNA 分子的一条链中=0.4,上述比例在其互补链和整个 DNA 分子中分别是( )A.0.4 和 0.6B.2.5 和 1C.0.6 和 1D.0.6 和 0.43.下列关于下丘脑功能的叙述正确的是( )A.下丘脑既能传导兴奋又能分泌激素B.寒冷时,下丘脑接受刺激通过体液调节减少散热C.下丘脑中有渗透压感受器,细胞外液渗透压降低时可以产生渴觉D.下丘脑通过神经和激素的作用促使肾上腺素和胰高血糖素的分泌增加4.用基因工程技术构建抗除草剂的转基因烟草过程中,下列操作中错误的是( )A.用限制性核酸内切酶切割烟草花叶病毒的核酸B.用 DNA 连接酶连接经切割的抗除草剂基因和载体C.将重组 DNA 分子导入受体细胞D.用含除草剂的培养基筛选转基因烟草细胞5.某 DNA 分子一条链的碱基顺序为“…—G—T—A—…”,与它互补的另一条 DNA 链的对应碱基顺序是( )A.…—C—A—U—… B.…—C—A—T—…C.…—G—U—T—… D.…—G—A—U—…6.如图是某果蝇体细胞的染色体组成,以下说法正确的是( )A.染色体 1、2、4、5 组成果蝇的一个染色体组B.染色体 3、8 之间的片段交换属于基因重组C.控制果蝇红眼或白眼的基因位于 2 号染色体上D.果蝇基因组的测序可以检测 1、2、3、6、7 的 DNA 序列7.甲物质分子式为 C12H22O11,乙物质分子式为 C57H110O6。如这两种物质作为生物体内的能源物质,在相同条件下,质量相同的甲、乙两种物质被彻底氧化分解时,甲物质比乙物质A.耗氧少,产生能量少B.耗氧多,产生能量多C.耗氧多,产生能量少D.耗氧少,产生能量多8.(10 分)下列关于孟德尔豌豆杂交实验的叙述,正确的是( )A.豌豆作为实验材料是基于其自花传粉、闭花受粉的特性B.用开花前除去雌蕊的母本进行实验C.F1与显性纯合子杂交,F2性状分离比接...

1、当您付费下载文档后,您只拥有了使用权限,并不意味着购买了版权,文档只能用于自身使用,不得用于其他商业用途(如 [转卖]进行直接盈利或[编辑后售卖]进行间接盈利)。
2、本站所有内容均由合作方或网友上传,本站不对文档的完整性、权威性及其观点立场正确性做任何保证或承诺!文档内容仅供研究参考,付费前请自行鉴别。
3、如文档内容存在违规,或者侵犯商业秘密、侵犯著作权等,请点击“违规举报”。

碎片内容

2025届湖南省岳阳县第一中学、汨罗市一中高一生物第二学期期末复习检测试题含解析

您可能关注的文档

确认删除?