贵州省黔南州瓮安县2025届七年级语文第二学期期中统考试题含解析

贵州省黔南州瓮安县2025届七年级语文第二学期期中统考试题含解析_第1页
1/13
贵州省黔南州瓮安县2025届七年级语文第二学期期中统考试题含解析_第2页
2/13
贵州省黔南州瓮安县2025届七年级语文第二学期期中统考试题含解析_第3页
3/13
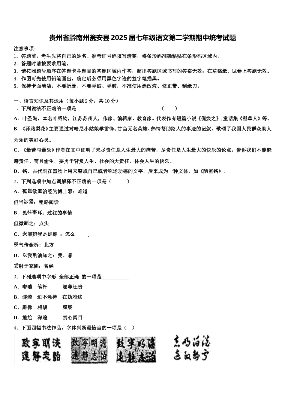
贵州省黔南州瓮安县 2025 届七年级语文第二学期期中统考试题注意事项:1.答题前,考生先将自己的姓名、准考证号码填写清楚,将条形码准确粘贴在条形码区域内。2.答题时请按要求用笔。3.请按照题号顺序在答题卡各题目的答题区域内作答,超出答题区域书写的答案无效;在草稿纸、试卷上答题无效。4.作图可先使用铅笔画出,确定后必须用黑色字迹的签字笔描黑。5.保持卡面清洁,不要折暴、不要弄破、弄皱,不准使用涂改液、修正带、刮纸刀。一、语言知识及其运用(每小题 2 分,共 10 分)1、下列说法不正确的一项是 ( )A.叶圣陶,本名叶绍钧,江苏苏州人,作家、编辑家、教育家。代表作有短篇小说《倪焕之》,童话集《稻草人》等。B.《驿路梨花》主要通过对哈尼小姑娘学雷锋、甘当无名英雄、热情帮助路人的事迹的记叙,歌颂了我国人民群众助人为乐的美好心灵。C.《最苦与最乐》作者在文中证明了未尽责任是人生最大的痛苦,尽责任是人生最大的快乐的论点,告诉我们不能躲避责任、苟且偷生,要勇于背负人生、社会的大责任,体会人生的快乐。D.铭,古代刻在器物上用来警戒自己或者称述功德的文字,后来成为一种文体,如《陋室铭》。2、下列选项中加点词解释不正确的一项是( )A.孤岂欲卿治经为博士邪:难道 但当涉猎:粗略阅读B.见往事耳:过往的事情 但微颔之:点头C.安能辨我是雄雌 :怎么 朔气传金柝: 北方D.以我酌油知之:凭、靠 尝射于家圃:曾经3、下列选项中字形 全部正确 的一项是___________A.嘟囔 笔杆 屈尊迂贵B.涟漪 迫不急待 在劫难逃C.雕像 相貌 朦胧D.尴尬 深邃 赏心阅目4、下面四幅书法作品,字体判断最恰当的一项是( ) ① ② ③ ④A.①隶书 ②楷书 ③行书 ④草书B.①楷书 ②楷书 ③隶书 ④草书C.①行书 ②楷书 ③草书 ④隶书D.①草书 ②楷书 ③行书 ④隶书5、下列句子中加点的词语使用不恰当的一项是( )A.山河壮美、物产丰饶、人民安居乐业,这就是我亲爱的祖国。B.卓别林是大家公认的电影史上卓越的演员之一。C.桌凳坏了,有人悄悄修好:地上有纸屑,有人随手捡起……同学们对身边小事无所不为。D.随着互联网的普及使用,电脑已不是什么鲜为人知的东西了。二、古诗文阅读与积累(24 分)6、阅读下面的古诗,完成下列小题。春思二首(其一)贾 至①草色青青柳色黄,桃花历乱②李花香。东风不为吹愁去,春日偏能惹恨长。(注释)①贾至:唐代洛阳人。这首诗是...

1、当您付费下载文档后,您只拥有了使用权限,并不意味着购买了版权,文档只能用于自身使用,不得用于其他商业用途(如 [转卖]进行直接盈利或[编辑后售卖]进行间接盈利)。
2、本站所有内容均由合作方或网友上传,本站不对文档的完整性、权威性及其观点立场正确性做任何保证或承诺!文档内容仅供研究参考,付费前请自行鉴别。
3、如文档内容存在违规,或者侵犯商业秘密、侵犯著作权等,请点击“违规举报”。

碎片内容

贵州省黔南州瓮安县2025届七年级语文第二学期期中统考试题含解析

您可能关注的文档

确认删除?