2025年江苏省盐城市田家炳中学高一下生物期末调研模拟试题含解析

2025年江苏省盐城市田家炳中学高一下生物期末调研模拟试题含解析_第1页
1/10
2025年江苏省盐城市田家炳中学高一下生物期末调研模拟试题含解析_第2页
2/10
2025年江苏省盐城市田家炳中学高一下生物期末调研模拟试题含解析_第3页
3/10
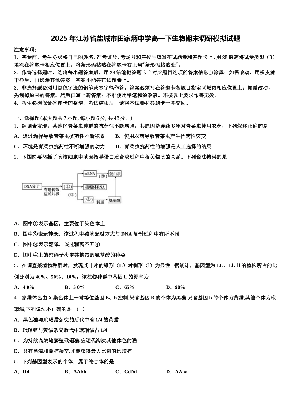
2025 年江苏省盐城市田家炳中学高一下生物期末调研模拟试题注意事项:1.答卷前,考生务必将自己的姓名、准考证号、考场号和座位号填写在试题卷和答题卡上。用 2B 铅笔将试卷类型(B)填涂在答题卡相应位置上。将条形码粘贴在答题卡右上角"条形码粘贴处"。2.作答选择题时,选出每小题答案后,用 2B 铅笔把答题卡上对应题目选项的答案信息点涂黑;如需改动,用橡皮擦干净后,再选涂其他答案。答案不能答在试题卷上。3.非选择题必须用黑色字迹的钢笔或签字笔作答,答案必须写在答题卡各题目指定区域内相应位置上;如需改动,先划掉原来的答案,然后再写上新答案;不准使用铅笔和涂改液。不按以上要求作答无效。4.考生必须保证答题卡的整洁。考试结束后,请将本试卷和答题卡一并交回。一、选择题(本大题共 7 小题,每小题 6 分,共 42 分。)1.经调查发现,某地区青菜虫种群的抗药性不断增强,其原因是连续多年对青菜虫使用农药,下列叙述正确的是A.通过选择导致青菜虫抗药性不断积累B.使用农药导致青菜虫产生抗药性突变C.环境是青菜虫抗药性不断增强的动力D.青菜虫抗药性的增强是人工选择的结果2.下图简要概括了真核细胞中基因指导蛋白质合成过程中相关物质的关系。下列说法错误的是A.图中①表示基因,主要位于染色体上B.图中②表示转录,该过程中碱基配对方式与 DNA 复制过程中有所不同C.图中③表示翻译,该过程离不开④D.图中④上的密码子决定其携带的氨基酸的种类3.在调查某植物种群时,发现其叶片的锥形(L)对刺形(l)为显性。据统计,基因型为 LL.Ll、ll 的植株所占的比例分别为 40%、50%、10%,该植物种群中基因 L 的频率为A.4 0%B.5 0%C.65%D.90%4.家猫体色由 X 染色体上一对等位基因 B、b 控制,只含基因 B 的个体为黑猫,只含基因 b 的个体为黄猫,其他个体为玳瑁猫,下列说法不正确的是 ( )A.黑色猫与玳瑁猫杂交的后代中有 1/4 的黄猫B.玳瑁猫与黄猫杂交后代中玳瑁猫占 1/4C.为持续高效地繁殖玳瑁猫,应逐代淘汰其他体色的猫D.只有黑猫和黄猫杂交,才能获得最大比例的玳瑁猫5.下列基因型表示的个体,属于纯合体的是A.DdB.AAbbC.CcDdD.AAaa6.下列各项中,能够比较确切地说明达尔文进化学说的是A.环境变化—定向变异—去劣留优B.生存斗争—用进废退—适者生存C.过度繁殖—遗传变异—生存斗争—适者生存D.环境变化—用进废退—获得性遗传—适者生存7.下列情况中不属于染色体...

1、当您付费下载文档后,您只拥有了使用权限,并不意味着购买了版权,文档只能用于自身使用,不得用于其他商业用途(如 [转卖]进行直接盈利或[编辑后售卖]进行间接盈利)。
2、本站所有内容均由合作方或网友上传,本站不对文档的完整性、权威性及其观点立场正确性做任何保证或承诺!文档内容仅供研究参考,付费前请自行鉴别。
3、如文档内容存在违规,或者侵犯商业秘密、侵犯著作权等,请点击“违规举报”。

碎片内容

2025年江苏省盐城市田家炳中学高一下生物期末调研模拟试题含解析

您可能关注的文档

确认删除?