2024-2025学年云南省昆明市云南农大附中物理高二第二学期期中监测试题含解析

2024-2025学年云南省昆明市云南农大附中物理高二第二学期期中监测试题含解析_第1页
1/12
2024-2025学年云南省昆明市云南农大附中物理高二第二学期期中监测试题含解析_第2页
2/12
2024-2025学年云南省昆明市云南农大附中物理高二第二学期期中监测试题含解析_第3页
3/12
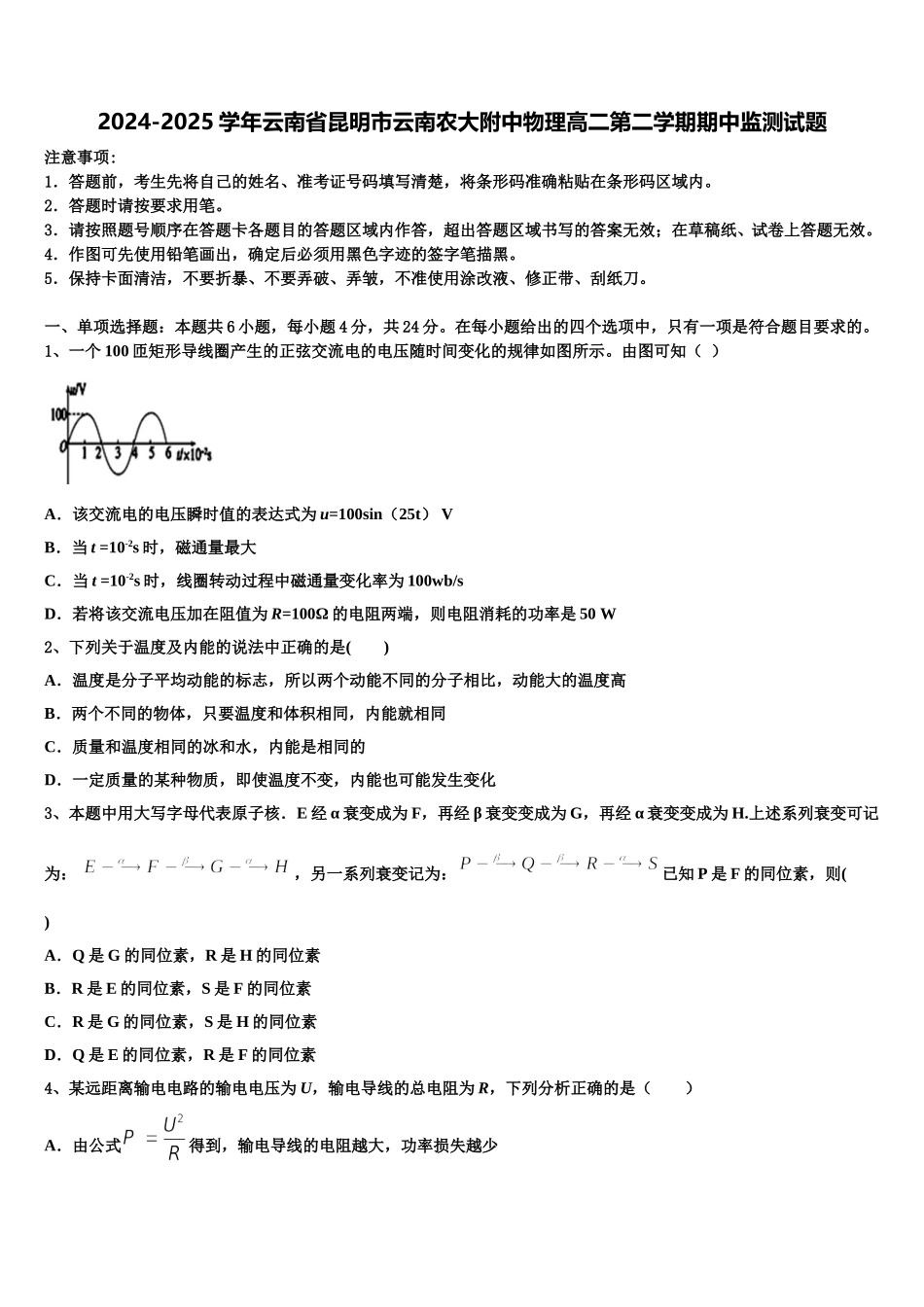
2024-2025 学年云南省昆明市云南农大附中物理高二第二学期期中监测试题注意事项:1.答题前,考生先将自己的姓名、准考证号码填写清楚,将条形码准确粘贴在条形码区域内。2.答题时请按要求用笔。3.请按照题号顺序在答题卡各题目的答题区域内作答,超出答题区域书写的答案无效;在草稿纸、试卷上答题无效。4.作图可先使用铅笔画出,确定后必须用黑色字迹的签字笔描黑。5.保持卡面清洁,不要折暴、不要弄破、弄皱,不准使用涂改液、修正带、刮纸刀。一、单项选择题:本题共 6 小题,每小题 4 分,共 24 分。在每小题给出的四个选项中,只有一项是符合题目要求的。1、一个 100 匝矩形导线圈产生的正弦交流电的电压随时间变化的规律如图所示。由图可知( )A.该交流电的电压瞬时值的表达式为 u=100sin(25t) VB.当 t =10-2s 时,磁通量最大C.当 t =10-2s 时,线圈转动过程中磁通量变化率为 100wb/sD.若将该交流电压加在阻值为 R=100Ω 的电阻两端,则电阻消耗的功率是 50 W2、下列关于温度及内能的说法中正确的是( )A.温度是分子平均动能的标志,所以两个动能不同的分子相比,动能大的温度高B.两个不同的物体,只要温度和体积相同,内能就相同C.质量和温度相同的冰和水,内能是相同的D.一定质量的某种物质,即使温度不变,内能也可能发生变化3、本题中用大写字母代表原子核.E 经 α 衰变成为 F,再经 β 衰变变成为 G,再经 α 衰变变成为 H.上述系列衰变可记为: ,另一系列衰变记为:已知 P 是 F 的同位素,则( )A.Q 是 G 的同位素,R 是 H 的同位素B.R 是 E 的同位素,S 是 F 的同位素C.R 是 G 的同位素,S 是 H 的同位素D.Q 是 E 的同位素,R 是 F 的同位素4、某远距离输电电路的输电电压为 U,输电导线的总电阻为 R,下列分析正确的是( )A.由公式得到,输电导线的电阻越大,功率损失越少B.由公式得到,输电导线的电阻越小,电流越大C.由公式 P=I2R 得到,输电电流越大,输电导线上的功率损失越大D.由公式 P=UI 得到,输电导线上的功率损失与电流强度成正比5、一列波从一种介质进入另一种介质时,下列说法正确的是A.频率发生变化,波长和波速不发生变化B.波长和波速发生变化,频率不发生变化C.波速发生变化,频率和波长不发生变化D.波长发生变化,频率和波速不发生变化6、如图,一个棱镜的顶角为,一束白光以较大的入射角从棱镜的左侧面射入,...

1、当您付费下载文档后,您只拥有了使用权限,并不意味着购买了版权,文档只能用于自身使用,不得用于其他商业用途(如 [转卖]进行直接盈利或[编辑后售卖]进行间接盈利)。
2、本站所有内容均由合作方或网友上传,本站不对文档的完整性、权威性及其观点立场正确性做任何保证或承诺!文档内容仅供研究参考,付费前请自行鉴别。
3、如文档内容存在违规,或者侵犯商业秘密、侵犯著作权等,请点击“违规举报”。

碎片内容

2024-2025学年云南省昆明市云南农大附中物理高二第二学期期中监测试题含解析

您可能关注的文档

确认删除?