2025年陕西省铜川市宜君县数学四下期末达标测试试题含解析

2025年陕西省铜川市宜君县数学四下期末达标测试试题含解析_第1页
1/10
2025年陕西省铜川市宜君县数学四下期末达标测试试题含解析_第2页
2/10
2025年陕西省铜川市宜君县数学四下期末达标测试试题含解析_第3页
3/10
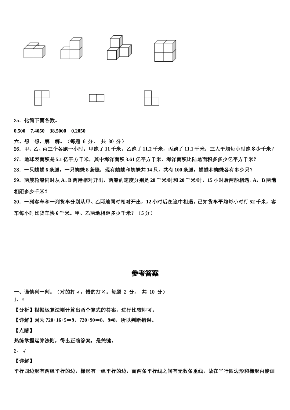
2025 年陕西省铜川市宜君县数学四下期末达标测试试题一、谨慎判一判。(对的打√,错的打×。每题 2 分, 共 10 分)1.计算 720÷16÷5 和 720÷90 的结果相同。(______)2.在平行四边形和梯形内能画出无数条高.(____)3.一个数的近似数总比这个数大.(_____)4.计算四则运算时,如果没有括号都应按从左往右的顺序计算。(______)5.十进制计数法中,每两个计数单位之间的进率都是 10。(________)二、仔细选一选。(把正确答案序号填在括号里。 每题 2 分, 共 10 分)6.1000 张纸叠起来厚 9.2 厘米,平均每张纸厚( )毫米.A.9200B.0.092C.0.00927.122×99 的简便算法是( )。A.122×(100-1)B.122×(99+1)C.122×100-1008.下列算式中,运用乘法交换律可使运算简便的是( )。A.64×101B.125×66×8C.352×5×39.一个直角三角形的内角和是 180°,如图,将两个直角三角形拼成一个更大的三角形,这个拼成的三角形的内角和是( )。A.90°B.180°C.360°D.无法确定10.已知 a×b=0,那么( )。A.a 一定为 0B.b 一定为 0C.a、b 同时都为 0D.a、b 至少有一个为零三、认真填一填。(每题 2 分,共 20 分)11.小明有面值 5 角和 1 元的硬币共 10 枚,这两种面值的硬币总额为 7 元。他有(______)个 5 角硬币,(______)个 1 元硬币。12.你来给它们归归类吧!(填序号)(1)直角三角形(________) (2)锐角三角形(________)(3)钝角三角形(________) (4)等边三角形(________) (5)等腰三角形(________)13.根据发现的规律,在括号里填上合适的数。66×99=6534666×999=6653346666×9999=6665333466666×99999=(____________)。14.把“4515﹣=30”、“170+40=210”和“210÷30=7”合并成综合算式是(______)。15.一个等腰三角形的顶角是 80°.这个三角形的一个底角是(_____)°.16.三个质数的最小公倍数是 30,这三个质数分别是(______)、(______)、(_______)。17.一本书有 m 页,小明每天看 8 页,看了 a 天还剩(________)页。18.鸡和兔一共有 7 只,数一数脚有 20 条,那么鸡有(__________)只,兔有(__________)只。19.下面图形的面积是(______)cm2。20.在计算器上进行如下操作:3393÷9+289=,这时计算器上显示的是(____)。四、细心算一算。(每题 6 分,共 18 分)21.直接写...

1、当您付费下载文档后,您只拥有了使用权限,并不意味着购买了版权,文档只能用于自身使用,不得用于其他商业用途(如 [转卖]进行直接盈利或[编辑后售卖]进行间接盈利)。
2、本站所有内容均由合作方或网友上传,本站不对文档的完整性、权威性及其观点立场正确性做任何保证或承诺!文档内容仅供研究参考,付费前请自行鉴别。
3、如文档内容存在违规,或者侵犯商业秘密、侵犯著作权等,请点击“违规举报”。

碎片内容

2025年陕西省铜川市宜君县数学四下期末达标测试试题含解析

您可能关注的文档

确认删除?