吉林省吉林大学附属中学2025年物理高一下期末综合测试模拟试题含解析

吉林省吉林大学附属中学2025年物理高一下期末综合测试模拟试题含解析_第1页
1/14
吉林省吉林大学附属中学2025年物理高一下期末综合测试模拟试题含解析_第2页
2/14
吉林省吉林大学附属中学2025年物理高一下期末综合测试模拟试题含解析_第3页
3/14
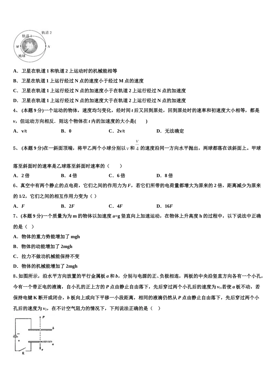
吉林省吉林大学附属中学 2025 年物理高一下期末综合测试模拟试题注意事项:1.答卷前,考生务必将自己的姓名、准考证号、考场号和座位号填写在试题卷和答题卡上。用 2B 铅笔将试卷类型(B)填涂在答题卡相应位置上。将条形码粘贴在答题卡右上角"条形码粘贴处"。2.作答选择题时,选出每小题答案后,用 2B 铅笔把答题卡上对应题目选项的答案信息点涂黑;如需改动,用橡皮擦干净后,再选涂其他答案。答案不能答在试题卷上。3.非选择题必须用黑色字迹的钢笔或签字笔作答,答案必须写在答题卡各题目指定区域内相应位置上;如需改动,先划掉原来的答案,然后再写上新答案;不准使用铅笔和涂改液。不按以上要求作答无效。4.考生必须保证答题卡的整洁。考试结束后,请将本试卷和答题卡一并交回。一、选择题:(1-6 题为单选题 7-12 为多选,每题 4 分,漏选得 2 分,错选和不选得零分)1、 (本题 9 分)物理课上,老师做了一个奇妙的“跳环实验”.如图,她把一个带铁芯的线圈 L、开关 S 和电源用导线连接起来后.将一金属套环置于线圈 L 上,且使铁芯穿过套环.闭合开关 S 的瞬间,套环立刻跳起.某同学另找来器材再探究此实验.他连接好电路,经重复试验,线圈上的套环均未动.对比老师演示的实验,下列四个选项中,导致套环未动的原因可能是A.线圈接在了直流电源上B.电源电压过高C.所选线圈的匝数过多D.所用套环的材料与老师的不同2、 (本题 9 分)下列说法中错误的是( )A.黑体辐射电磁波的强度按波长的分布只与黑体的温度有关B.天然放射现象的发现,揭示了原子核是由质子和中子组成的C.据图可知,原子核 A 裂变成原子核 B 和 C 要放出核能量D.据图可知,原子核 D 和 E 聚变成原子核 F 要放出能量3、图示是某一卫星运行的轨道示意图,卫星先沿椭圆轨道 1 运行,近地点为 M,远地点为 N,当卫星经过 N 时点火加速,使卫星由椭圆轨道 1 转移到圆轨道 2 上运行。关于卫星的运行过程,下列说法中正确的是( )A.卫星在轨道 1 和轨道 2 上运动时的机械能相等B.卫星在轨道 1 上运行经过 N 点的速度小于经过 M 点的速度C.卫星在轨道 1 上运行经过 N 点的加速度小于在轨道 2 上运行经过 N 点的加速度D.卫星在轨道 1 上运行经过 N 点的加速度大于在轨道 2 上运行经过 N 点的加速度4、 (本题 9 分)一个运动的物体,速度均匀变化,经时间 t 后又回到原处,回到原处...

1、当您付费下载文档后,您只拥有了使用权限,并不意味着购买了版权,文档只能用于自身使用,不得用于其他商业用途(如 [转卖]进行直接盈利或[编辑后售卖]进行间接盈利)。
2、本站所有内容均由合作方或网友上传,本站不对文档的完整性、权威性及其观点立场正确性做任何保证或承诺!文档内容仅供研究参考,付费前请自行鉴别。
3、如文档内容存在违规,或者侵犯商业秘密、侵犯著作权等,请点击“违规举报”。

碎片内容

吉林省吉林大学附属中学2025年物理高一下期末综合测试模拟试题含解析

您可能关注的文档

确认删除?