安徽省长丰锦弘学校2025-2026学年化学高一上期中调研试题含解析

安徽省长丰锦弘学校2025-2026学年化学高一上期中调研试题含解析_第1页
1/13
安徽省长丰锦弘学校2025-2026学年化学高一上期中调研试题含解析_第2页
2/13
安徽省长丰锦弘学校2025-2026学年化学高一上期中调研试题含解析_第3页
3/13
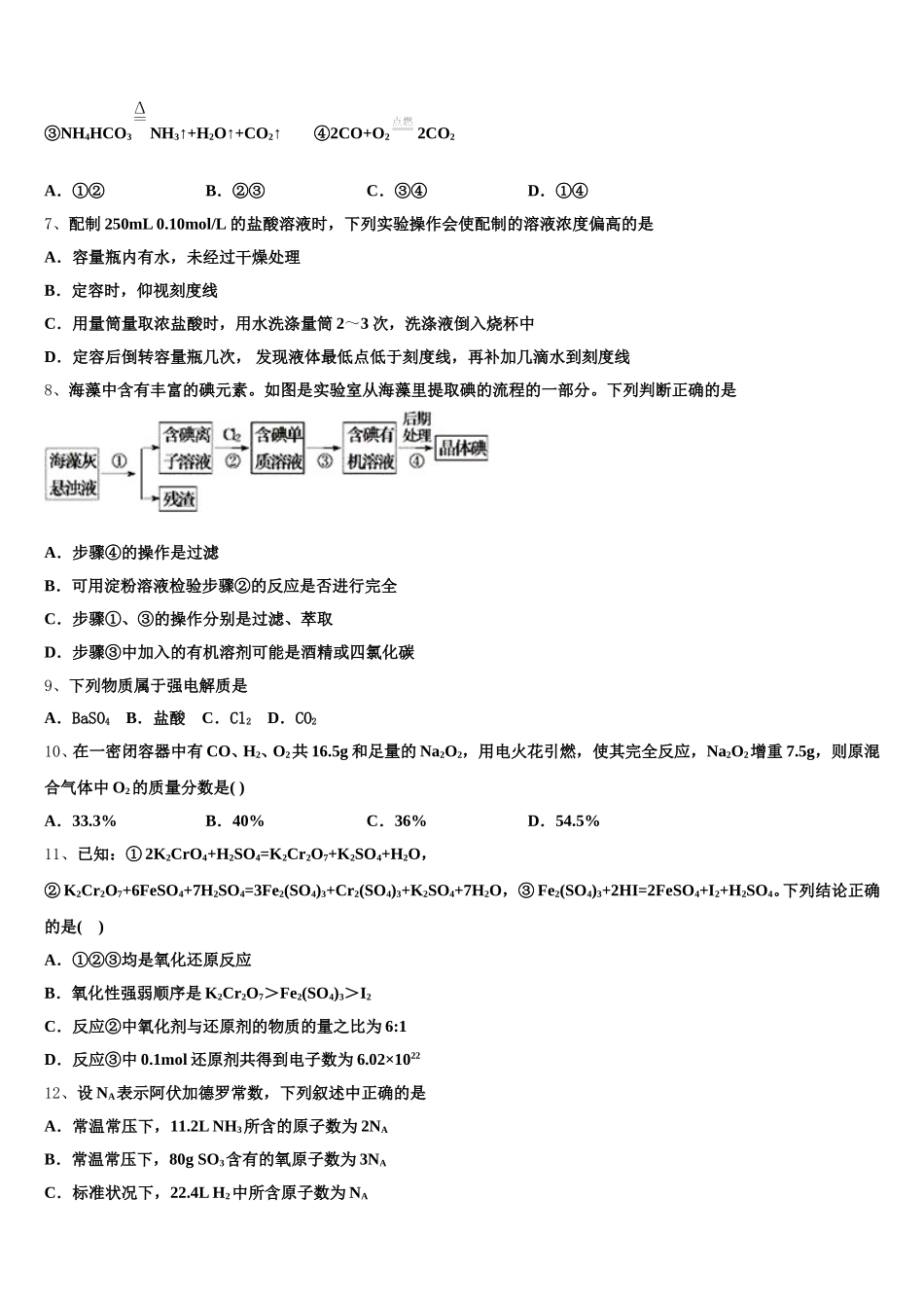
安徽省长丰锦弘学校 2025-2026 学年化学高一上期中调研试题考生请注意:1.答题前请将考场、试室号、座位号、考生号、姓名写在试卷密封线内,不得在试卷上作任何标记。2.第一部分选择题每小题选出答案后,需将答案写在试卷指定的括号内,第二部分非选择题答案写在试卷题目指定的位置上。3.考生必须保证答题卡的整洁。考试结束后,请将本试卷和答题卡一并交回。一、选择题(每题只有一个选项符合题意)1、已知氯酸钠(NaClO3)与盐酸反应的化学方程式为 NaClO3+6HCl===NaCl+3Cl2↑+3H2O,则氧化产物和还原产物的质量比为( )A.6∶1 B.5∶1 C.3∶1 D.2∶12、下列物质与危险化学品标志的对应关系错误的是A. B. C. D.3、吸进人体的氧有 2%转化为氧化性极强的活性氧,这些活性氧会加速人体衰老,被称为“生命杀手”,科学家试图用消除人体内的活性氧,则的作用是( )A.氧化剂B.还原剂C.既是氧化剂又是还原剂D.以上均不是4、下列说法中,正确的是( )A.1 mol 任何气体的体积都约为 22.4 LB.气体的摩尔体积约为 22.4 L·mol-1C.0℃,101kPa 时,1 mol O2和 N2的混合气体的总体积约为 22.4 LD.含有 NA个氢原子的氢气在标准状况下的体积约为 22.4 L5、若箭头表示能直接一步转化,下列选项所示的物质间转化均能实现的是A.Cl2NaClONaClNaHCO3B.SSO3H2SO4CuSO4C.N2NO2HNO3Fe(NO3)2D.SiSiO2H2SiO3Na2SiO36、分析下列反应中属于氧化还原反应的是 ( )①2H2+O22H2O ②Ba(OH)2+H2SO4=BaSO4↓+2H2O③NH4HCO3NH3↑+H2O↑+CO2↑ ④2CO+O22CO2A.①②B.②③C.③④D.①④7、配制 250mL 0.10mol/L 的盐酸溶液时,下列实验操作会使配制的溶液浓度偏高的是A.容量瓶内有水,未经过干燥处理B.定容时,仰视刻度线C.用量筒量取浓盐酸时,用水洗涤量筒 2~3 次,洗涤液倒入烧杯中D.定容后倒转容量瓶几次, 发现液体最低点低于刻度线,再补加几滴水到刻度线8、海藻中含有丰富的碘元素。如图是实验室从海藻里提取碘的流程的一部分。下列判断正确的是A.步骤④的操作是过滤B.可用淀粉溶液检验步骤②的反应是否进行完全C.步骤①、③的操作分别是过滤、萃取D.步骤③中加入的有机溶剂可能是酒精或四氯化碳9、下列物质属于强电解质是A.BaSO4 B.盐酸 C.Cl2 D.CO210、在一密闭容器中有 CO、H2、O2共 16.5g 和足量的 Na2O2,用电火花引燃,使其完全反应,Na2O2增重 7.5g,则原混合气体中 O2的质量分...

1、当您付费下载文档后,您只拥有了使用权限,并不意味着购买了版权,文档只能用于自身使用,不得用于其他商业用途(如 [转卖]进行直接盈利或[编辑后售卖]进行间接盈利)。
2、本站所有内容均由合作方或网友上传,本站不对文档的完整性、权威性及其观点立场正确性做任何保证或承诺!文档内容仅供研究参考,付费前请自行鉴别。
3、如文档内容存在违规,或者侵犯商业秘密、侵犯著作权等,请点击“违规举报”。

碎片内容

安徽省长丰锦弘学校2025-2026学年化学高一上期中调研试题含解析

您可能关注的文档

确认删除?