2025届北京市海淀区人大附中生物七年级第二学期期末统考模拟试题含解析

2025届北京市海淀区人大附中生物七年级第二学期期末统考模拟试题含解析_第1页
1/22
2025届北京市海淀区人大附中生物七年级第二学期期末统考模拟试题含解析_第2页
2/22
2025届北京市海淀区人大附中生物七年级第二学期期末统考模拟试题含解析_第3页
3/22
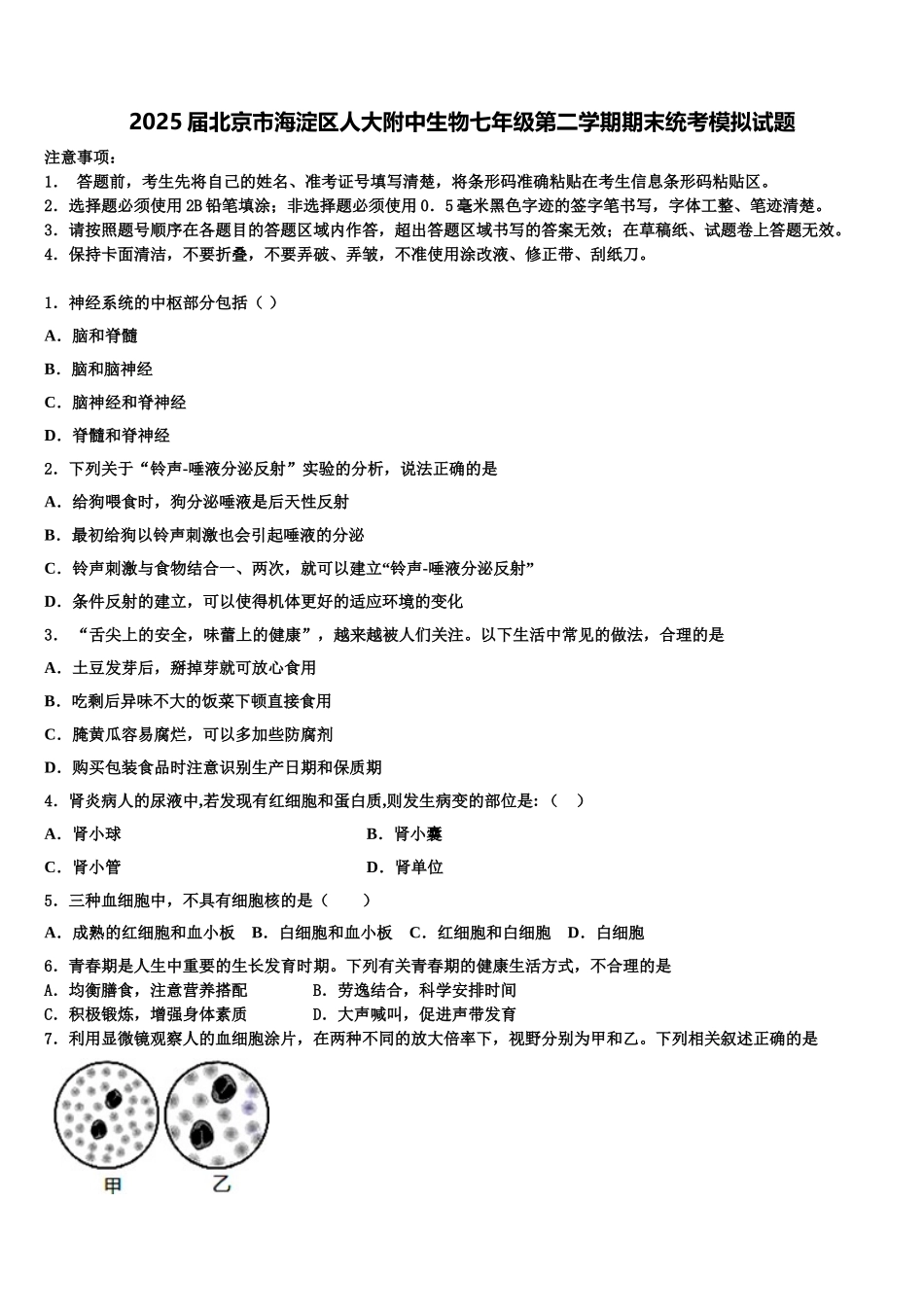
2025 届北京市海淀区人大附中生物七年级第二学期期末统考模拟试题注意事项:1. 答题前,考生先将自己的姓名、准考证号填写清楚,将条形码准确粘贴在考生信息条形码粘贴区。2.选择题必须使用 2B 铅笔填涂;非选择题必须使用 0.5 毫米黑色字迹的签字笔书写,字体工整、笔迹清楚。3.请按照题号顺序在各题目的答题区域内作答,超出答题区域书写的答案无效;在草稿纸、试题卷上答题无效。4.保持卡面清洁,不要折叠,不要弄破、弄皱,不准使用涂改液、修正带、刮纸刀。1.神经系统的中枢部分包括( )A.脑和脊髓B.脑和脑神经C.脑神经和脊神经D.脊髓和脊神经2.下列关于“铃声-唾液分泌反射”实验的分析,说法正确的是A.给狗喂食时,狗分泌唾液是后天性反射B.最初给狗以铃声刺激也会引起唾液的分泌C.铃声刺激与食物结合一、两次,就可以建立“铃声-唾液分泌反射”D.条件反射的建立,可以使得机体更好的适应环境的变化3. “舌尖上的安全,味蕾上的健康”,越来越被人们关注。以下生活中常见的做法,合理的是A.土豆发芽后,掰掉芽就可放心食用B.吃剩后异味不大的饭菜下顿直接食用C.腌黄瓜容易腐烂,可以多加些防腐剂D.购买包装食品时注意识别生产日期和保质期4.肾炎病人的尿液中,若发现有红细胞和蛋白质,则发生病变的部位是: ( )A.肾小球B.肾小囊C.肾小管D.肾单位5.三种血细胞中,不具有细胞核的是( )A.成熟的红细胞和血小板 B.白细胞和血小板 C.红细胞和白细胞 D.白细胞6.青春期是人生中重要的生长发育时期。下列有关青春期的健康生活方式,不合理的是A.均衡膳食,注意营养搭配 B.劳逸结合,科学安排时间C.积极锻炼,增强身体素质 D.大声喊叫,促进声带发育7.利用显微镜观察人的血细胞涂片,在两种不同的放大倍率下,视野分别为甲和乙。下列相关叙述正确的是 A.若玻片往左移,则像也会往左移B.若使用相同的光圈和反光镜,则甲比乙亮C.甲中所观察到的细胞,在乙中均可观察到D.若在甲看到模糊的像,则改换成乙就可以看到清晰的像8.炭疽是由炭疽杆菌引起的人畜共患传染性疾病。巴斯德在研究家畜的炭疽时,利用绵羊进行 了一项著名的实验,实验方法和过程如下表所示。有关实验的说法错误的是A.实验变量是病菌的毒性强弱B.乙组绵羊患炭疽是因为体内没有产生抗强毒病菌的物质C.甲组绵羊获得的免疫属于特异性免疫D.甲组绵羊不患炭疽的原因是体内产生了作用于炭疽杆菌的物质,人体内能够产生抗体...

1、当您付费下载文档后,您只拥有了使用权限,并不意味着购买了版权,文档只能用于自身使用,不得用于其他商业用途(如 [转卖]进行直接盈利或[编辑后售卖]进行间接盈利)。
2、本站所有内容均由合作方或网友上传,本站不对文档的完整性、权威性及其观点立场正确性做任何保证或承诺!文档内容仅供研究参考,付费前请自行鉴别。
3、如文档内容存在违规,或者侵犯商业秘密、侵犯著作权等,请点击“违规举报”。

碎片内容

2025届北京市海淀区人大附中生物七年级第二学期期末统考模拟试题含解析

您可能关注的文档

确认删除?