2024-2025学年湖北省汉川市第二中学高二物理第二学期期中质量检测模拟试题含解析

2024-2025学年湖北省汉川市第二中学高二物理第二学期期中质量检测模拟试题含解析_第1页
1/12
2024-2025学年湖北省汉川市第二中学高二物理第二学期期中质量检测模拟试题含解析_第2页
2/12
2024-2025学年湖北省汉川市第二中学高二物理第二学期期中质量检测模拟试题含解析_第3页
3/12
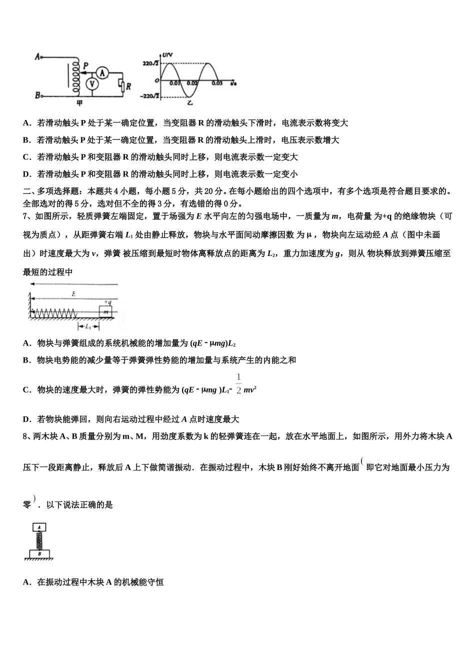
2024-2025 学年湖北省汉川市第二中学高二物理第二学期期中质量检测模拟试题请考生注意:1.请用 2B 铅笔将选择题答案涂填在答题纸相应位置上,请用 0.5 毫米及以上黑色字迹的钢笔或签字笔将主观题的答案写在答题纸相应的答题区内。写在试题卷、草稿纸上均无效。2.答题前,认真阅读答题纸上的《注意事项》,按规定答题。一、单项选择题:本题共 6 小题,每小题 4 分,共 24 分。在每小题给出的四个选项中,只有一项是符合题目要求的。1、如图所示,一个质量为 m1=50 kg 的人抓在一只大气球下方,气球下面有一根长绳.气球和长绳的总质量为 m2=20kg,长绳的下端刚好和水平面接触。当静止时人离地面的高度为 h=10 m.如果这个人开始沿绳向下滑,当他滑到绳下端时,他离地面高度是(可以把人看做质点)( )A.10 mB.7.1mC.5.1mD.16m2、如图所示为含有理想变压器的电路,图中的三个灯泡 L1、L2、L3都标有“5V、5W”字样。L4标有“5V、10W”字样,若它们都能正常发光,不考虑导线的能耗,则该电路 a、b 两端的输入功率 Pab和输入电压 Uab应为( )A.20W,25VB.25W,25VC.20W,20VD.25W,20V3、如图所示是 α 粒子(氦原子核)被重金属原子核散射的运动轨迹,M、N、P、Q 是轨迹上的四点,在散射过程中可以认为重金属原子核静止.图中所标出的 α 粒子在各点处的加速度方向正确的是( )A.M 点B.N 点C.P 点D.Q 点4、一列简谐和横波沿 x 轴正方向传播,波速为 v=1 m/s,已知波源在坐标原点处,它的振动图象如图所示,则下列选项中能够正确表示 t=4 s 时波形图的是A.B.C.D.5、如图所示,某人站在一辆平板车的右端,车静止在光滑的水平地面上,现人用铁锤连续敲击车的右端.下列对平板车的运动情况描述正确的是A.锤子抡起的过程中,车向右运动B.锤子下落的过程中,车向左运动C.锤子抡至最高点时,车速度为 0D.锤子敲击车瞬间,车向左运动6、如图甲所示为理想调压变压器,原线圈 A、B 端的输入电压如图乙所示,则当此变压器工作时,以下说法正确的是( )A.若滑动触头 P 处于某一确定位置,当变阻器 R 的滑动触头下滑时,电流表示数将变大B.若滑动触头 P 处于某一确定位置,当变阻器 R 的滑动触头上滑时,电压表示数增大C.若滑动触头 P 和变阻器 R 的滑动触头同时上移,则电流表示数一定变大D.若滑动触头 P 和变阻器 R 的滑动触头同时上移,则电流表示数一定变小二、多项...

1、当您付费下载文档后,您只拥有了使用权限,并不意味着购买了版权,文档只能用于自身使用,不得用于其他商业用途(如 [转卖]进行直接盈利或[编辑后售卖]进行间接盈利)。
2、本站所有内容均由合作方或网友上传,本站不对文档的完整性、权威性及其观点立场正确性做任何保证或承诺!文档内容仅供研究参考,付费前请自行鉴别。
3、如文档内容存在违规,或者侵犯商业秘密、侵犯著作权等,请点击“违规举报”。

碎片内容

2024-2025学年湖北省汉川市第二中学高二物理第二学期期中质量检测模拟试题含解析

您可能关注的文档

确认删除?