2025届河南省商丘市第一高级中学生物高一第二学期期末达标测试试题含解析

2025届河南省商丘市第一高级中学生物高一第二学期期末达标测试试题含解析_第1页
1/9
2025届河南省商丘市第一高级中学生物高一第二学期期末达标测试试题含解析_第2页
2/9
2025届河南省商丘市第一高级中学生物高一第二学期期末达标测试试题含解析_第3页
3/9
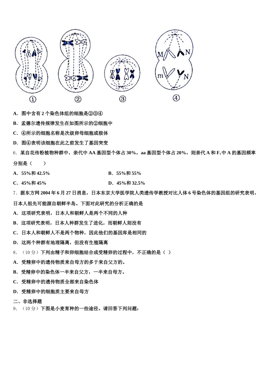
2025 届河南省商丘市第一高级中学生物高一第二学期期末达标测试试题注意事项:1.答卷前,考生务必将自己的姓名、准考证号填写在答题卡上。2.回答选择题时,选出每小题答案后,用铅笔把答题卡上对应题目的答案标号涂黑,如需改动,用橡皮擦干净后,再选涂其它答案标号。回答非选择题时,将答案写在答题卡上,写在本试卷上无效。3.考试结束后,将本试卷和答题卡一并交回。一、选择题(本大题共 7 小题,每小题 6 分,共 42 分。)1.下列关于“观察植物根尖分生组织细胞的有丝分裂”实验的描述,正确的是( )A.处于分裂间期和中期的细胞数目大致相等B.视野中不同细胞的染色体数目可能不相等C.观察处于分裂中期的细胞,可清晰看到赤道板和染色体D.细胞是独立分裂的,因此可选一个细胞持续观察它的整个分裂过程2.汶川地震给我国带来了巨大的人员伤亡和财产损失,据媒体报道,地震前动物有些异常,如牛羊驴马不进圈,老鼠搬家往外逃;兔子竖耳蹦又撞,鸽子惊飞不回巢等。这种生态系统的传递的信息属于A.物理信息 B.化学信息 C.行为信息 D.营养信息3.已知离子泵是一种载体蛋白,能利用水解 ATP 释放的能量跨膜运输离子;离子通道是一种通道蛋白,受到适当的刺激,通道会打开,离子顺浓度梯度跨膜运输。下列叙述错误的是( )A.离子通道打开与蛋白质空间结构改变有关B.温度能够影响离子泵和离子通道进行跨膜运输C.离子通过离子通道进行的跨膜运输属于主动运输D.离子通过离子泵进行的跨膜运输属于主动运输4.下列关于真核生物中基因、DNA 和染色体关系的说法,错误的是( )A.基因是有遗传效应的 DNA 片段B.核 DNA 分子中碱基数等于细胞核中所有基因中碱基数之和C.DNA 主要位于细胞核中,染色体是基因的主要载体D.一条染色体上可能含有 2 个 DNA 分子或 2 个相同基因5.某雌性动物体细胞有 4 条染色体,基因型为 MMNn,如图为该生物个体的细胞分裂示意图,下列相关叙述错误的是A.图中含有 2 个染色体组的细胞是②③④B.孟德尔遗传规律发生在如图所示的②细胞中C.④所示的细胞名称是次级卵母细胞或极体D.图④表明该细胞在此之前发生了基因突变6.某自花传粉植物种群中,亲代中 AA 基因型个体占 30%,aa 基因型个体占 20%,则亲代 A 和 F1中 A 的基因频率分别是( )A.55%和 42.5%B.55%和 55%C.45%和 45%D.45%和 32.5%7.据东方网 2004 年 6 月 27 日消息,日本东京大学医学院...

1、当您付费下载文档后,您只拥有了使用权限,并不意味着购买了版权,文档只能用于自身使用,不得用于其他商业用途(如 [转卖]进行直接盈利或[编辑后售卖]进行间接盈利)。
2、本站所有内容均由合作方或网友上传,本站不对文档的完整性、权威性及其观点立场正确性做任何保证或承诺!文档内容仅供研究参考,付费前请自行鉴别。
3、如文档内容存在违规,或者侵犯商业秘密、侵犯著作权等,请点击“违规举报”。

碎片内容

2025届河南省商丘市第一高级中学生物高一第二学期期末达标测试试题含解析

您可能关注的文档

确认删除?