牡丹江市重点中学2025年物理高一下期末统考试题含解析

牡丹江市重点中学2025年物理高一下期末统考试题含解析_第1页
1/14
牡丹江市重点中学2025年物理高一下期末统考试题含解析_第2页
2/14
牡丹江市重点中学2025年物理高一下期末统考试题含解析_第3页
3/14
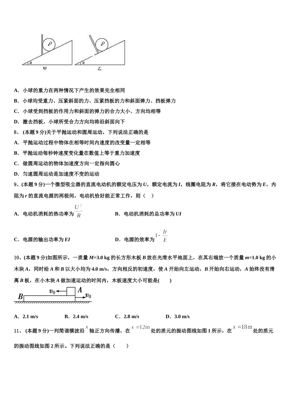
牡丹江市重点中学 2025 年物理高一下期末统考试题注意事项:1.答题前,考生先将自己的姓名、准考证号码填写清楚,将条形码准确粘贴在条形码区域内。2.答题时请按要求用笔。3.请按照题号顺序在答题卡各题目的答题区域内作答,超出答题区域书写的答案无效;在草稿纸、试卷上答题无效。4.作图可先使用铅笔画出,确定后必须用黑色字迹的签字笔描黑。5.保持卡面清洁,不要折暴、不要弄破、弄皱,不准使用涂改液、修正带、刮纸刀。一、选择题(本题共 12 小题,每小题 5 分,共 60 分,在每小题给出的四个选项中,有的小题只有一个选项正确,有的小题有多个选项正确.全部选对的得 5 分,选不全的得 3 分,有选错的或不答的得 0 分)1、 (本题 9 分)做平抛运动的物体落地时水平方向速率与竖直方向速率相等,则其水平位移与竖直位移之比为A.1:1B.:1C.2:1D.1:22、 (本题 9 分)图为《流浪地球》中旋转空间站的示意图,空间站为圆环,圆环内的中空管道为宇航员的活动空间,圆环外径为 r,当圆环绕 O 点自转时,能产生类似地表的重力。要使位于管道外侧的宇航员感受到与在地表相同的重力,那么,空间站自转的角速度应为(设地表重力加速度为 g)A.B.C.D.3、如图所示,a 为固定在地球赤道上随地球自转的物体,b 为沿地球表面附近做匀速圆周运动的人造卫星,c 为地球同步卫星,关于 a、b、c 的下列说法中正确的是( )A.线速度的大小关系为 va < vb < vcB.周期关系为 Ta = Tc > TbC.加速度大小关系为 aa > ab > acD.地球对 a、b、c 的万有引力等于其各自做圆周运动所需的向心力4、 (本题 9 分)据新华社报道,2018 年 5 月 9 日凌晨,我国长征系列运载火箭,在太原卫星发射中心完或第 274 次发射任务,成功发射高分五号卫星,该卫星是世界上第一颗实现对大气和陆地综合观测的全谱段高光谱卫星。最初静止的运载火箭点火后喷出质量为 M 的气体后,质量为 m 的卫星 含未脱离的火箭 的速度大小为 v,不计卫星受到的重力和空气阻力。则在上述过程中,卫星所受冲量大小为 A.Mv B. C. D.mv5、 (本题 9 分)公路急转弯处通常是交通事故多发地带。如图所示,某公路急转弯处是一圆弧,当汽车行驶的速率为 v0时,汽车恰好没有向公路内外两侧滑动的趋势。则在该转弯处A.当路面结冰时,v0的值减小B.当路面结冰时,v0的值增大C.车速低于 v0,车辆便会向内侧滑动D.车速低于 ...

1、当您付费下载文档后,您只拥有了使用权限,并不意味着购买了版权,文档只能用于自身使用,不得用于其他商业用途(如 [转卖]进行直接盈利或[编辑后售卖]进行间接盈利)。
2、本站所有内容均由合作方或网友上传,本站不对文档的完整性、权威性及其观点立场正确性做任何保证或承诺!文档内容仅供研究参考,付费前请自行鉴别。
3、如文档内容存在违规,或者侵犯商业秘密、侵犯著作权等,请点击“违规举报”。

碎片内容

牡丹江市重点中学2025年物理高一下期末统考试题含解析

您可能关注的文档

确认删除?