江苏省宜兴市洑东中学2026年初三下学期零月考语文试题试卷含解析

江苏省宜兴市洑东中学2026年初三下学期零月考语文试题试卷含解析_第1页
1/17
江苏省宜兴市洑东中学2026年初三下学期零月考语文试题试卷含解析_第2页
2/17
江苏省宜兴市洑东中学2026年初三下学期零月考语文试题试卷含解析_第3页
3/17
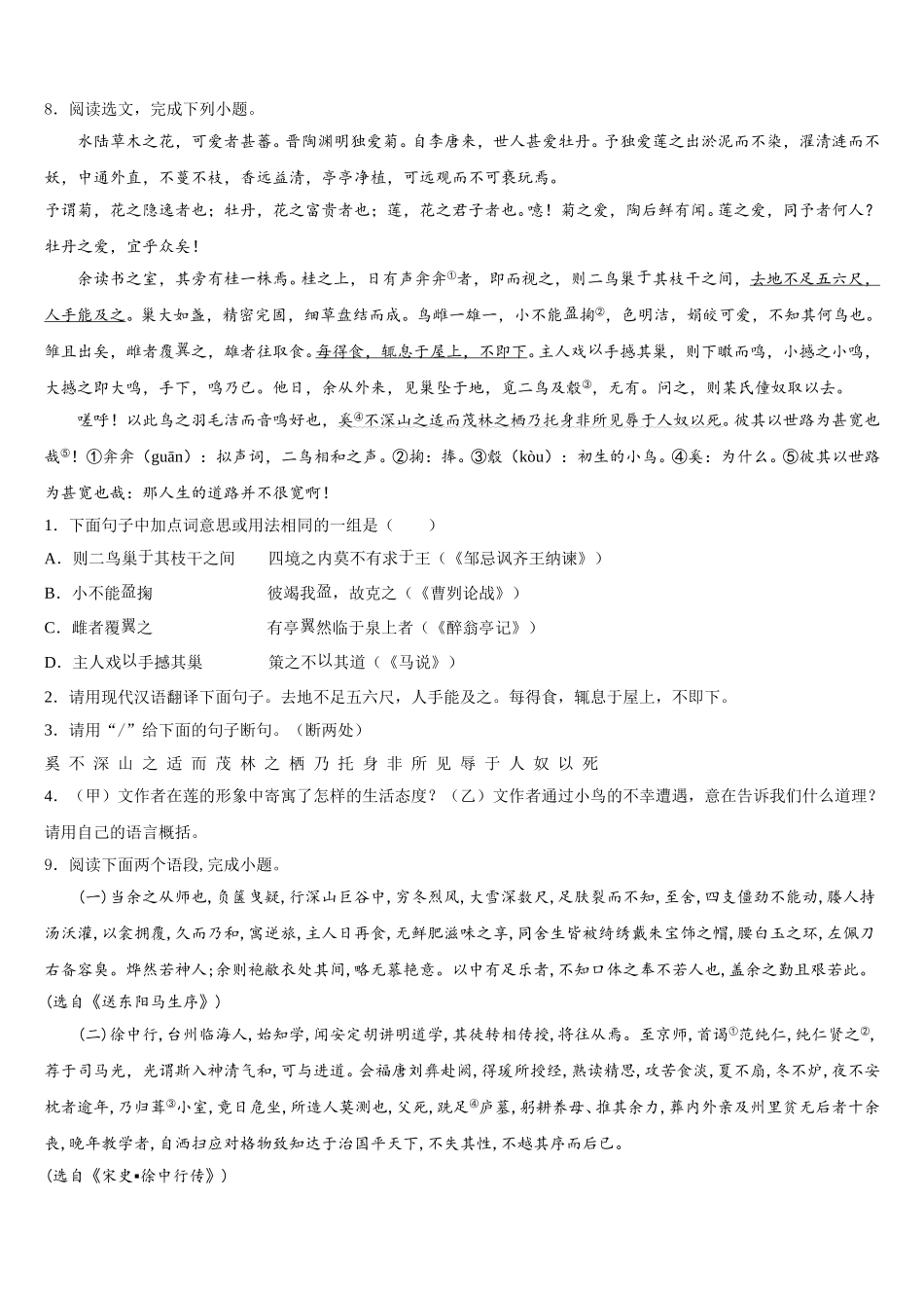
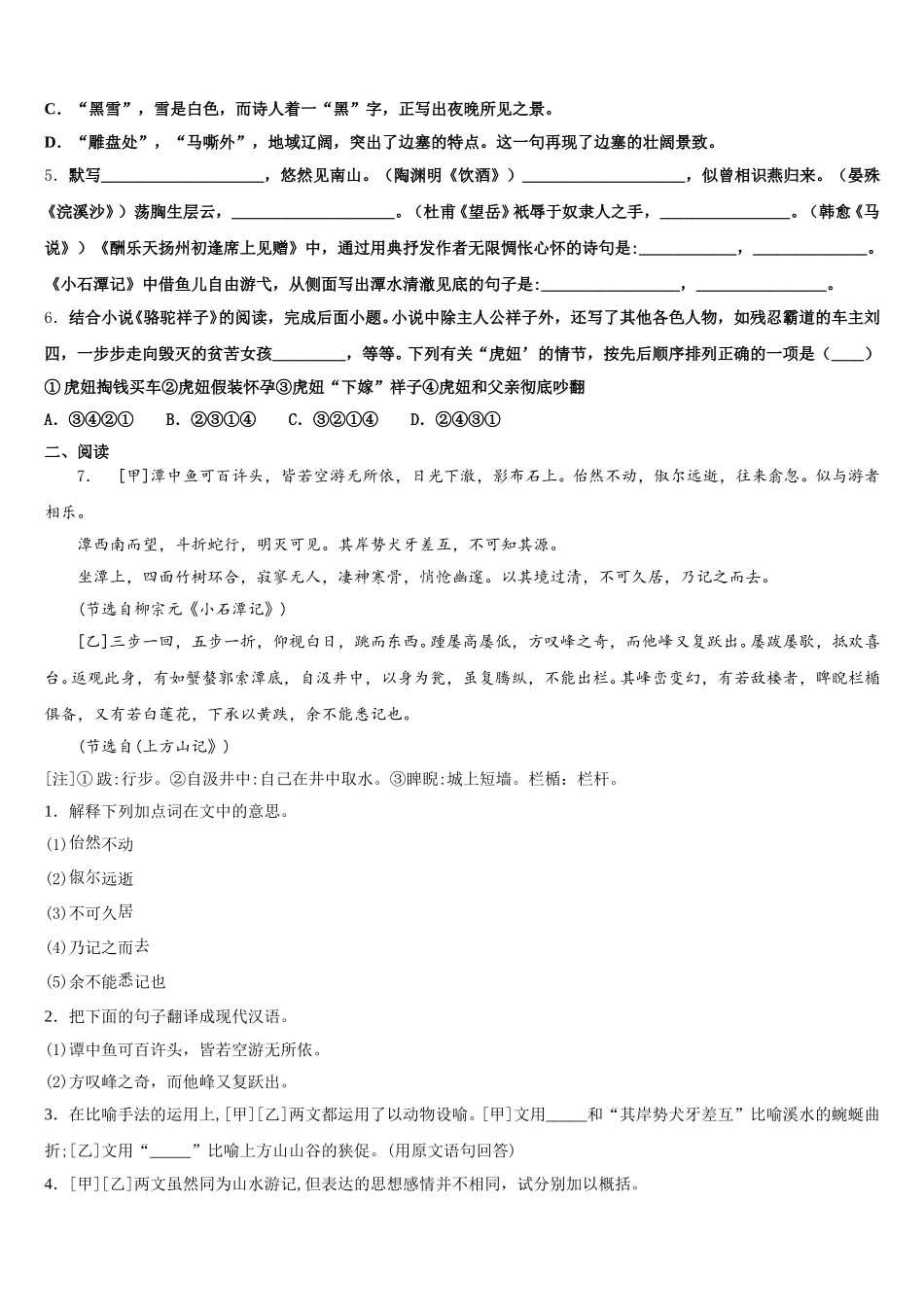
江苏省宜兴市洑东中学 2026 年初三下学期零月考语文试题试卷考生请注意:1.答题前请将考场、试室号、座位号、考生号、姓名写在试卷密封线内,不得在试卷上作任何标记。2.第一部分选择题每小题选出答案后,需将答案写在试卷指定的括号内,第二部分非选择题答案写在试卷题目指定的位置上。3.考生必须保证答题卡的整洁。考试结束后,请将本试卷和答题卡一并交回。一、积累1.下面各句没有语病的一项是( )A.春节前,邯郸市全力査剿非法制贩、存储烟花爆竹“黑窝点”,收缴涉案烟花爆竹约 3000 余箱。B.秦皇岛 80 后小伙儿成为 2019 年河北省第一例捐献造血干细胞的志愿者。C.“天鹰”无人机具有高隐身、长航时、全自主、低成本、作战半径大。D.文物工作者在河北泥河湾遗址群发现了 160 万年前 20 余个草原猛犸象脚印及大量古人类打制的石器。2.下面一段文化常识,表述有误的一项是( )A.中国古代在称谓方面很讲究,有尊称、谦称等。尊称对方父亲为“令尊”,尊称对方母亲为 “令堂”,尊称对方女儿为“令爱”,尊称对方儿子为“令郎”;在别人面前谦称比自己年纪小或辈分低的亲属用“舍”:“舍弟”就是自己的弟弟,“舍侄”就是自己的侄辈。B.唐代伟大的现实主义诗人杜甫用诗笔写出自己在安史之乱中的见闻和感受,全面而又深刻地反映了这一段时期的社会现实,所以在当时就已经被称之为“诗史”。C.从汉字造字方法角度分析,“月”“火”“日”属于象形字,“修”“采”“林”属于会意字,“沐”“柏”“盯”属于形声字。D.《三国志》在中国文学史上有重要地位,被鲁迅誉为“史家之绝唱,无韵之《离骚》”,有很高的文学价值。刘向等人认为此书“善序事理,辩而不华,质而不俚”。3.下面句子中,没有语病的一项是( )A.会不会用心观察,能不能重视积累,是提高写作水平的基础。B.在阅读文学名著的过程中,常常使我们明白许多做人的道理,悟出人生的真谛。C.他课上认真听讲,课下有工夫就阅读书刊,全班同学没有一个不说他学习不积极。D.营造健康文明的网络文化环境,已成为新时期精神文明建设的迫切需要。4.对下面诗歌理解不正确的一项是( )纱窗恨·答冠月韵田茂遇笛声阵阵因风送,老天涯,一声入破偏凄切,落梅花。雕盘处,千山黑雪,马嘶外,万里黄沙。算春宵归梦,好还家。A.“笛声”意象包含愁苦,上阕既写笛声高亢凄厉,也写诗人心中愁苦凄凉。B.落梅花,一是诗人由笛声想到梅花飞飞落落,飘飘洒洒落下...

1、当您付费下载文档后,您只拥有了使用权限,并不意味着购买了版权,文档只能用于自身使用,不得用于其他商业用途(如 [转卖]进行直接盈利或[编辑后售卖]进行间接盈利)。
2、本站所有内容均由合作方或网友上传,本站不对文档的完整性、权威性及其观点立场正确性做任何保证或承诺!文档内容仅供研究参考,付费前请自行鉴别。
3、如文档内容存在违规,或者侵犯商业秘密、侵犯著作权等,请点击“违规举报”。

碎片内容

江苏省宜兴市洑东中学2026年初三下学期零月考语文试题试卷含解析

您可能关注的文档

确认删除?