2025年河北省保定市高阳中学高一上化学期中联考试题含解析

2025年河北省保定市高阳中学高一上化学期中联考试题含解析_第1页
1/14
2025年河北省保定市高阳中学高一上化学期中联考试题含解析_第2页
2/14
2025年河北省保定市高阳中学高一上化学期中联考试题含解析_第3页
3/14
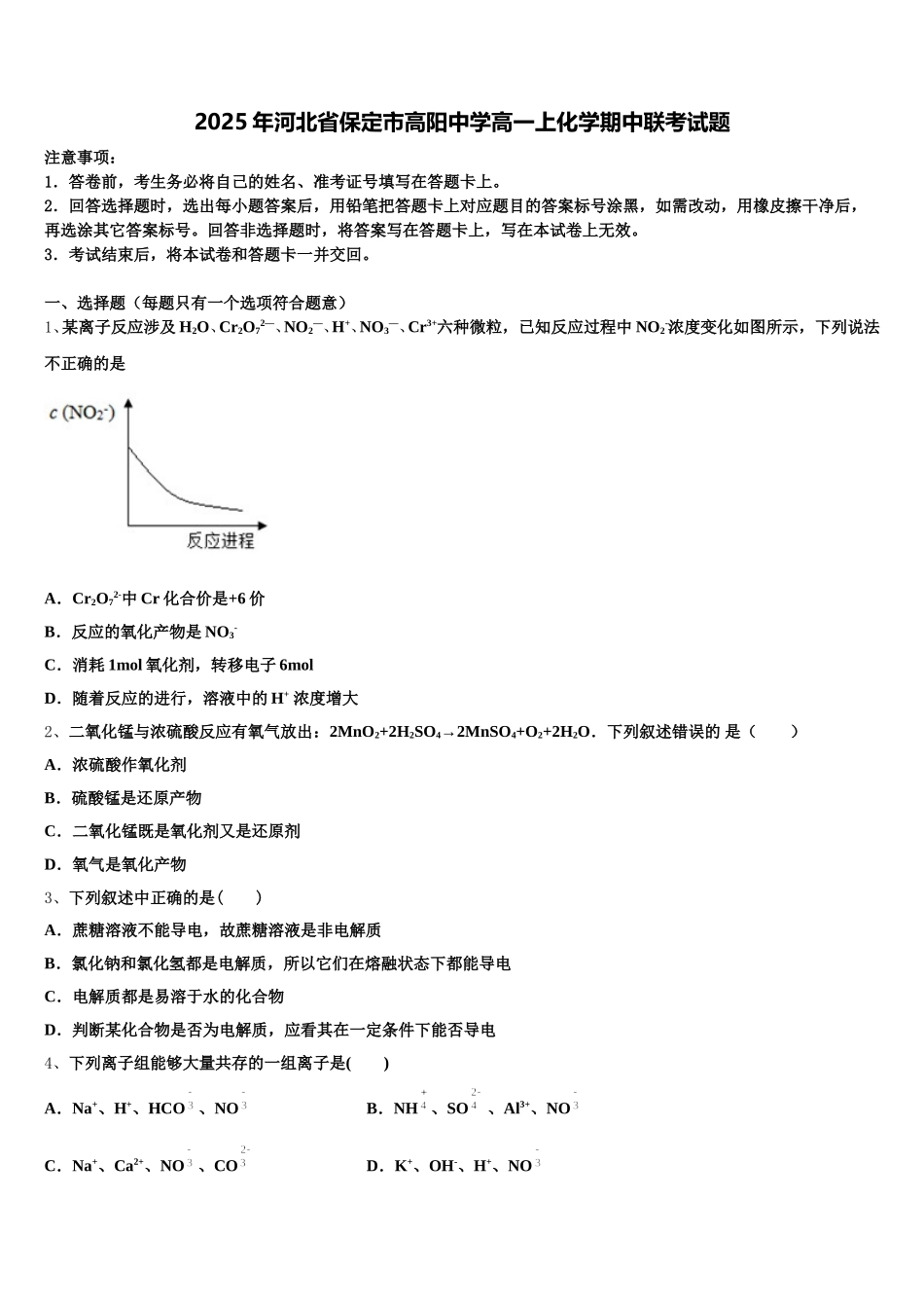
2025 年河北省保定市高阳中学高一上化学期中联考试题注意事项:1.答卷前,考生务必将自己的姓名、准考证号填写在答题卡上。2.回答选择题时,选出每小题答案后,用铅笔把答题卡上对应题目的答案标号涂黑,如需改动,用橡皮擦干净后,再选涂其它答案标号。回答非选择题时,将答案写在答题卡上,写在本试卷上无效。3.考试结束后,将本试卷和答题卡一并交回。一、选择题(每题只有一个选项符合题意)1、某离子反应涉及 H2O、Cr2O72―、NO2―、H+、NO3―、Cr3+六种微粒,已知反应过程中 NO2-浓度变化如图所示,下列说法不正确的是A.Cr2O72-中 Cr 化合价是+6 价B.反应的氧化产物是 NO3-C.消耗 1mol 氧化剂,转移电子 6molD.随着反应的进行,溶液中的 H+ 浓度增大2、二氧化锰与浓硫酸反应有氧气放出:2MnO2+2H2SO4→2MnSO4+O2+2H2O.下列叙述错误的 是( )A.浓硫酸作氧化剂B.硫酸锰是还原产物C.二氧化锰既是氧化剂又是还原剂D.氧气是氧化产物3、下列叙述中正确的是( )A.蔗糖溶液不能导电,故蔗糖溶液是非电解质B.氯化钠和氯化氢都是电解质,所以它们在熔融状态下都能导电C.电解质都是易溶于水的化合物D.判断某化合物是否为电解质,应看其在一定条件下能否导电4、下列离子组能够大量共存的一组离子是( )A.Na+、H+、HCO 、NOB.NH 、SO、Al3+、NOC.Na+、Ca2+、NO、COD.K+、OH-、H+、NO5、某金属氯化物 MCl2 40.5g,含有 0.6mol Cl—,则金属 M 的摩尔质量为A.135 B.135 g·mol-1 C.64 D.64 g·mol-16、将少量金属钠分别投入下列物质的水溶液中,有气体放出,且溶液质量减轻的是A.HClB.NaOHC.K2SO4D.CuSO47、下列关于氯化氢和盐酸的叙述中,正确的是( )A.它们都用 HCl 表示,两者没有区别B.氯化氢和盐酸在潮湿的空气中都形成酸雾C.氯化氢和盐酸都能导电D.氯化氢是无色气体,盐酸是无色溶液,它们都有刺激性气味8、Fe3+、SO、Al3+和 X 四种离子以个数比 2:4:1:1 大量共存于同一溶液中,X 可能是( )A.Na+B.OH-C.COD.Cl-9、下列叙述正确的是( )A.NaCl 的摩尔质量是 58.5gB.1mol NaCl 的质量是 58.5g·mol-1C.58.5g NaCl 所含 Na+和 Cl-共 1molD.1mol NaCl 约含有 6.02×1023个 Cl-10、已知反应:10AgF+5Cl2+5H2O=9AgCl+AgClO3+10HF+O2下列关于该反应的叙述不正确的是A.该反应中,氧化剂与还原剂物质的量之比为 9:5B.当反应中有 1mol 电子转移...

1、当您付费下载文档后,您只拥有了使用权限,并不意味着购买了版权,文档只能用于自身使用,不得用于其他商业用途(如 [转卖]进行直接盈利或[编辑后售卖]进行间接盈利)。
2、本站所有内容均由合作方或网友上传,本站不对文档的完整性、权威性及其观点立场正确性做任何保证或承诺!文档内容仅供研究参考,付费前请自行鉴别。
3、如文档内容存在违规,或者侵犯商业秘密、侵犯著作权等,请点击“违规举报”。

碎片内容

2025年河北省保定市高阳中学高一上化学期中联考试题含解析

您可能关注的文档

确认删除?