湖南省浏阳市第三中学2024-2025学年物理高一下期末联考模拟试题含解析

湖南省浏阳市第三中学2024-2025学年物理高一下期末联考模拟试题含解析_第1页
1/12
湖南省浏阳市第三中学2024-2025学年物理高一下期末联考模拟试题含解析_第2页
2/12
湖南省浏阳市第三中学2024-2025学年物理高一下期末联考模拟试题含解析_第3页
3/12
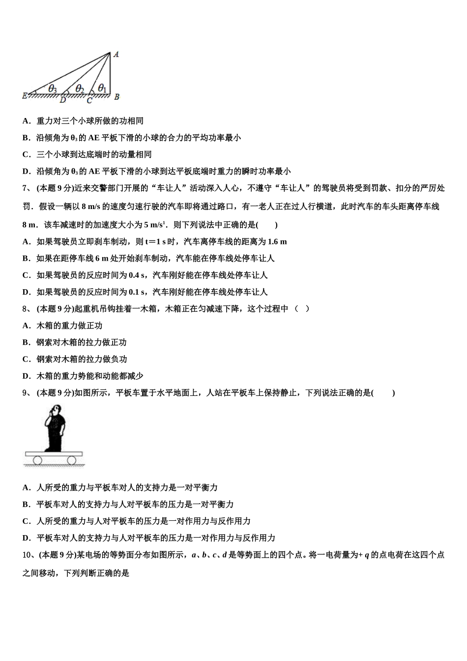
湖南省浏阳市第三中学 2024-2025 学年物理高一下期末联考模拟试题注意事项:1.答卷前,考生务必将自己的姓名、准考证号、考场号和座位号填写在试题卷和答题卡上。用 2B 铅笔将试卷类型(B)填涂在答题卡相应位置上。将条形码粘贴在答题卡右上角"条形码粘贴处"。2.作答选择题时,选出每小题答案后,用 2B 铅笔把答题卡上对应题目选项的答案信息点涂黑;如需改动,用橡皮擦干净后,再选涂其他答案。答案不能答在试题卷上。3.非选择题必须用黑色字迹的钢笔或签字笔作答,答案必须写在答题卡各题目指定区域内相应位置上;如需改动,先划掉原来的答案,然后再写上新答案;不准使用铅笔和涂改液。不按以上要求作答无效。4.考生必须保证答题卡的整洁。考试结束后,请将本试卷和答题卡一并交回。一、选择题:本大题共 10 小题,每小题 5 分,共 50 分。在每小题给出的四个选项中,有的只有一项符合题目要求,有的有多项符合题目要求。全部选对的得 5 分,选对但不全的得 3 分,有选错的得 0 分。1、 (本题 9 分)如图所示,物块 随楔形木块 沿固定斜面向下做匀速直线运动,下列关于力做功判断正确的是( )A.图中 对 的支持力对 做负功B.图中 对 的摩擦力对 做负功C.图中 对 的支持力对 做正功D.图中 对 的摩擦力对 做正功2、 (本题 9 分)如图将红、绿两种颜色石子放在水平圆盘上,围绕圆盘中心摆成半径不同的两个同心圆圈(r 红

1、当您付费下载文档后,您只拥有了使用权限,并不意味着购买了版权,文档只能用于自身使用,不得用于其他商业用途(如 [转卖]进行直接盈利或[编辑后售卖]进行间接盈利)。
2、本站所有内容均由合作方或网友上传,本站不对文档的完整性、权威性及其观点立场正确性做任何保证或承诺!文档内容仅供研究参考,付费前请自行鉴别。
3、如文档内容存在违规,或者侵犯商业秘密、侵犯著作权等,请点击“违规举报”。

碎片内容

湖南省浏阳市第三中学2024-2025学年物理高一下期末联考模拟试题含解析

您可能关注的文档

确认删除?