2024-2025学年河南省郑州市第一中学高二下物理期中监测试题含解析

2024-2025学年河南省郑州市第一中学高二下物理期中监测试题含解析_第1页
1/14
2024-2025学年河南省郑州市第一中学高二下物理期中监测试题含解析_第2页
2/14
2024-2025学年河南省郑州市第一中学高二下物理期中监测试题含解析_第3页
3/14
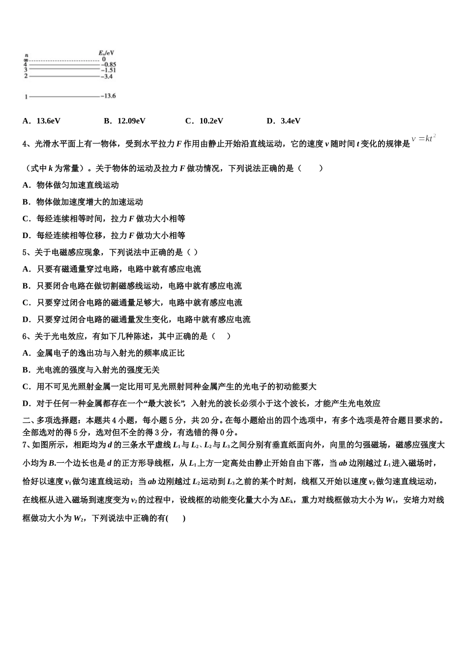
2024-2025 学年河南省郑州市第一中学高二下物理期中监测试题考生须知:1.全卷分选择题和非选择题两部分,全部在答题纸上作答。选择题必须用 2B 铅笔填涂;非选择题的答案必须用黑色字迹的钢笔或答字笔写在“答题纸”相应位置上。2.请用黑色字迹的钢笔或答字笔在“答题纸”上先填写姓名和准考证号。3.保持卡面清洁,不要折叠,不要弄破、弄皱,在草稿纸、试题卷上答题无效。一、单项选择题:本题共 6 小题,每小题 4 分,共 24 分。在每小题给出的四个选项中,只有一项是符合题目要求的。1、如图所示,一幼儿园小朋友在水平桌面上将三个形状不规则的石块成功叠放在一起,受到老师的表扬.下列说法正确的是( )A.石块 b 对 a 的支持力与 a 受到的重力是一对相互作用力B.石块 b 对 a 的支持力一定等于 a 受到的重力C.石决 c 受到水平桌面向左的摩擦力D.右块 c 对 b 的作用力一定竖直向上2、甲乙两汽车在一平直公路上同向行驶.在 t=0 到 t=t1的时间内,它们的 v-t 图像如图所示。在这段时间内( )A.汽车甲和乙做匀变速直线运动B.汽车乙的平均速度小于C.汽车甲的加速度大小逐渐减小,汽车乙的加速度大小逐渐增大D.甲乙两汽车的位移相同3、如图所示是玻尔理论中氢原子的能级图,现让一束单色光照射一群处于基态的氢原子,受激发的氢原子能自发地辐射出三种不同频率的光,则照射氢原子的单色光的光子能量为( )A.13.6eVB.12.09eVC.10.2eVD.3.4eV4、光滑水平面上有一物体,受到水平拉力 F 作用由静止开始沿直线运动,它的速度 v 随时间 t 变化的规律是(式中 k 为常量)。关于物体的运动及拉力 F 做功情况,下列说法正确的是( )A.物体做匀加速直线运动B.物体做加速度增大的加速运动C.每经连续相等时间,拉力 F 做功大小相等D.每经连续相等位移,拉力 F 做功大小相等5、关于电磁感应现象,下列说法中正确的是( )A.只要有磁通量穿过电路,电路中就有感应电流B.只要闭合电路在做切割磁感线运动,电路中就有感应电流C.只要穿过闭合电路的磁通量足够大,电路中就有感应电流D.只要穿过闭合电路的磁通量发生变化,电路中就有感应电流6、关于光电效应,有如下几种陈述,其中正确的是( )A.金属电子的逸出功与入射光的频率成正比B.光电流的强度与入射光的强度无关C.用不可见光照射金属一定比用可见光照射同种金属产生的光电子的初动能要大D.对于任何一种金属都存在一个“最大...

1、当您付费下载文档后,您只拥有了使用权限,并不意味着购买了版权,文档只能用于自身使用,不得用于其他商业用途(如 [转卖]进行直接盈利或[编辑后售卖]进行间接盈利)。
2、本站所有内容均由合作方或网友上传,本站不对文档的完整性、权威性及其观点立场正确性做任何保证或承诺!文档内容仅供研究参考,付费前请自行鉴别。
3、如文档内容存在违规,或者侵犯商业秘密、侵犯著作权等,请点击“违规举报”。

碎片内容

2024-2025学年河南省郑州市第一中学高二下物理期中监测试题含解析

您可能关注的文档

确认删除?