山东省五莲县联考2025届生物七下期末学业水平测试模拟试题含解析

山东省五莲县联考2025届生物七下期末学业水平测试模拟试题含解析_第1页
1/12
山东省五莲县联考2025届生物七下期末学业水平测试模拟试题含解析_第2页
2/12
山东省五莲县联考2025届生物七下期末学业水平测试模拟试题含解析_第3页
3/12
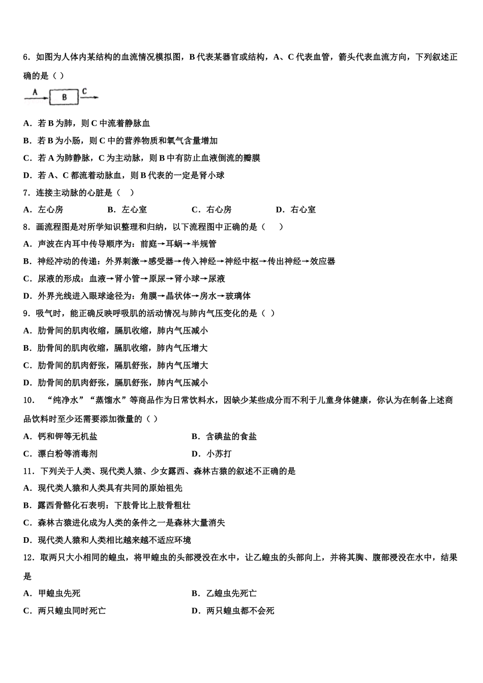
山东省五莲县联考 2025 届生物七下期末学业水平测试模拟试题注意事项:1.答卷前,考生务必将自己的姓名、准考证号、考场号和座位号填写在试题卷和答题卡上。用 2B 铅笔将试卷类型(B)填涂在答题卡相应位置上。将条形码粘贴在答题卡右上角"条形码粘贴处"。2.作答选择题时,选出每小题答案后,用 2B 铅笔把答题卡上对应题目选项的答案信息点涂黑;如需改动,用橡皮擦干净后,再选涂其他答案。答案不能答在试题卷上。3.非选择题必须用黑色字迹的钢笔或签字笔作答,答案必须写在答题卡各题目指定区域内相应位置上;如需改动,先划掉原来的答案,然后再写上新答案;不准使用铅笔和涂改液。不按以上要求作答无效。4.考生必须保证答题卡的整洁。考试结束后,请将本试卷和答题卡一并交回。1.为保护鼓膜不受损伤,当我们遇到较大声响时,下列做法中正确的是① 张开嘴 ②张开嘴并捂住耳朵 ③闭上嘴 ④闭上嘴并捂住耳朵A.①②B.①③C.①④D.②③2.如图是眼球结构及成像示意图,下列叙述正确的是A.如图表示正常眼成像过程B.结构[3]既是成像也是视觉形成的部位C.近视眼原因之一是结构[2]过度变凸D.远物和近物都能看清是因为结构[1]有调节作用3.下表是健康人血液中几种物质含量的正常参考范围。下列相关说法中,错误的是红细胞(1012个/L)白细胞(109个/L)血糖(mmol/L)尿素(mmol/L)(4.0~5.5)×(4~10)×3.9~6.12.5~7.1A.长期在高原地区生活的人,血液内红细胞含量可能高于 5.51012个/LB.若某人患急性肺炎,血液内白细胞的含量会明显高于 410109个/LC.若某人患慢性肾衰竭,血液内的尿素含量可能会长期低于 2.5mmol/LD.正常情况下,人体的血糖高于 6.1mmol/L 时,其胰岛素分泌量会增加4.家鸽适应飞翔生活特点的叙述,不正确的是( )A.家鸽所有的骨都是中空的B.有气囊,吸气与呼气都能进行气体交换C.肌胃发达,能磨碎食物D.胸骨发达,且较厚,有利于胸肌附着5.从手腕静脉处给胃炎病人注射药液,药液由手腕到达胃要经过的路线是( )① 肺动脉 ② 肺静脉 ③左心房 ④左心室 ⑤右心房 ⑥右心室 ⑦主动脉A.③④①②⑤⑥⑦B.③④⑤⑥⑦①②C.①②③④⑦⑤⑥D.⑤⑥①②③④⑦6.如图为人体内某结构的血流情况模拟图,B 代表某器官或结构,A、C 代表血管,箭头代表血流方向,下列叙述正确的是( )A.若 B 为肺,则 C 中流着静脉血B.若 B 为小肠,则 C 中的营养物质和氧气含量增加C...

1、当您付费下载文档后,您只拥有了使用权限,并不意味着购买了版权,文档只能用于自身使用,不得用于其他商业用途(如 [转卖]进行直接盈利或[编辑后售卖]进行间接盈利)。
2、本站所有内容均由合作方或网友上传,本站不对文档的完整性、权威性及其观点立场正确性做任何保证或承诺!文档内容仅供研究参考,付费前请自行鉴别。
3、如文档内容存在违规,或者侵犯商业秘密、侵犯著作权等,请点击“违规举报”。

碎片内容

山东省五莲县联考2025届生物七下期末学业水平测试模拟试题含解析

您可能关注的文档

确认删除?