湖北省随州市随县2025届物理高二下期中考试试题含解析

湖北省随州市随县2025届物理高二下期中考试试题含解析_第1页
1/13
湖北省随州市随县2025届物理高二下期中考试试题含解析_第2页
2/13
湖北省随州市随县2025届物理高二下期中考试试题含解析_第3页
3/13
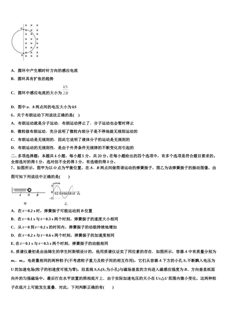
湖北省随州市随县 2025 届物理高二下期中考试试题注意事项1.考试结束后,请将本试卷和答题卡一并交回.2.答题前,请务必将自己的姓名、准考证号用 0.5 毫米黑色墨水的签字笔填写在试卷及答题卡的规定位置.3.请认真核对监考员在答题卡上所粘贴的条形码上的姓名、准考证号与本人是否相符.4.作答选择题,必须用 2B 铅笔将答题卡上对应选项的方框涂满、涂黑;如需改动,请用橡皮擦干净后,再选涂其他答案.作答非选择题,必须用 05 毫米黑色墨水的签字笔在答题卡上的指定位置作答,在其他位置作答一律无效.5.如需作图,须用 2B 铅笔绘、写清楚,线条、符号等须加黑、加粗.一、单项选择题:本题共 6 小题,每小题 4 分,共 24 分。在每小题给出的四个选项中,只有一项是符合题目要求的。1、—理想变压器原.副线圈匝数之比 n1:n2=22:1,原线圈与正弦交流电源连接,输入电压 u 如图所示。副线圈仅接入一个 10Ω 的电阻和一个与电阻并联的理想交流电压表,则( )A.流过电阻的电流是 2AB.变压器的输入功率是 10WC.经过 1 分钟电阻放出的热量是 60JD.交流电压表的示数是2、如图所示的火警报警装置,为热敏电阻,若温度升高,则的阻值会急剧减小,从而引起电铃电压的增加,当电铃电压达到一定值时,电铃会响。下列说法正确的是( )A.要使报警的临界温度升高,可以适当增大电源的电动势B.要使报警的临界温度升高,可以把的滑片适当向下移C.要使报警的临界温度降低,可以适当减小电源的电动势D.要使报警的临界温度降低,可以把的滑片适当向下移3、电子秤使用的是A.超声波传感器B.温度传感器C.力传感器D.光传感器4、一列简谐横波沿 x 轴正方向传播,在 t=0s 时波形如图所示,已知波速为 10m/s,则 t=0.1s 时正确的波形是图中的()A.B.C.D.5、如图所示,用粗细均匀的阻值为 R 的金属丝做成面积为 S 的圆环,它有一半处于匀强磁场中,磁场方向垂直纸面向里、磁场均匀变化、磁感应强度大小随时间的变化率=k(k>0).ab 为圆环的一条直径,则下列说法正确的是( )A.圆环中产生顺时针方向的感应电流B.圆环具有扩张的趋势C.圆环中感应电流的大小为D.图中 a、b 两点间的电压大小为 kS6、关于布朗运动下列说法正确的是( )A.布朗运动就是分子运动,布朗运动停止了,分子运动也会暂时停止B.微粒做布朗运动,充分说明了微粒内部分子是不停地做无规则运动的C.布朗运动是无规则的,因此它...

1、当您付费下载文档后,您只拥有了使用权限,并不意味着购买了版权,文档只能用于自身使用,不得用于其他商业用途(如 [转卖]进行直接盈利或[编辑后售卖]进行间接盈利)。
2、本站所有内容均由合作方或网友上传,本站不对文档的完整性、权威性及其观点立场正确性做任何保证或承诺!文档内容仅供研究参考,付费前请自行鉴别。
3、如文档内容存在违规,或者侵犯商业秘密、侵犯著作权等,请点击“违规举报”。

碎片内容

湖北省随州市随县2025届物理高二下期中考试试题含解析

您可能关注的文档

确认删除?