2024-2025学年安徽省灵璧中学物理高一下期末统考试题含解析

2024-2025学年安徽省灵璧中学物理高一下期末统考试题含解析_第1页
1/13
2024-2025学年安徽省灵璧中学物理高一下期末统考试题含解析_第2页
2/13
2024-2025学年安徽省灵璧中学物理高一下期末统考试题含解析_第3页
3/13
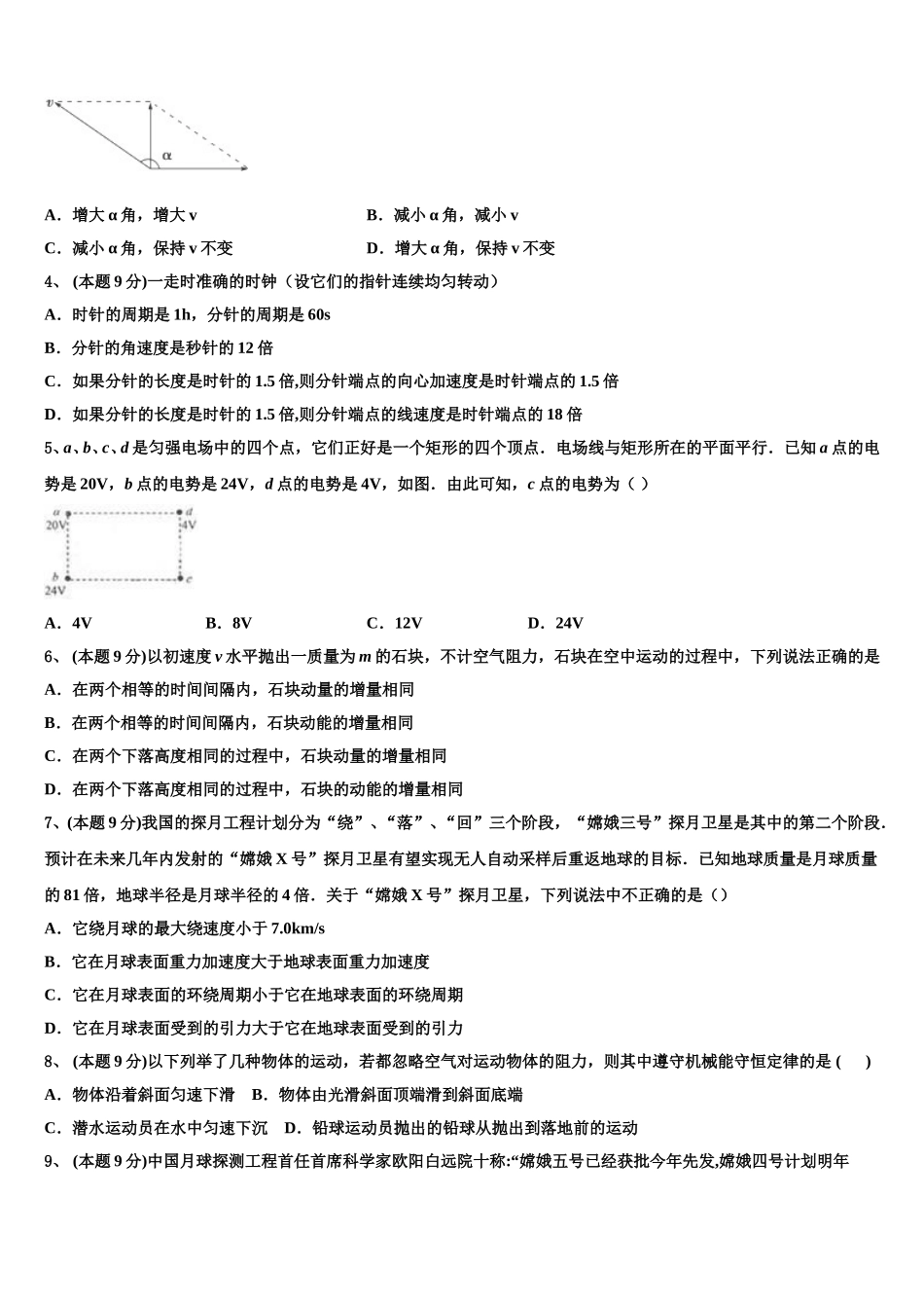
2024-2025 学年安徽省灵璧中学物理高一下期末统考试题注意事项:1.答题前,考生先将自己的姓名、准考证号码填写清楚,将条形码准确粘贴在条形码区域内。2.答题时请按要求用笔。3.请按照题号顺序在答题卡各题目的答题区域内作答,超出答题区域书写的答案无效;在草稿纸、试卷上答题无效。4.作图可先使用铅笔画出,确定后必须用黑色字迹的签字笔描黑。5.保持卡面清洁,不要折暴、不要弄破、弄皱,不准使用涂改液、修正带、刮纸刀。一、选择题:本大题共 10 小题,每小题 5 分,共 50 分。在每小题给出的四个选项中,有的只有一项符合题目要求,有的有多项符合题目要求。全部选对的得 5 分,选对但不全的得 3 分,有选错的得 0 分。1、 (本题 9 分)如图所示,在匀速转动的水平转盘上,有一个相对于盘静止的物体,随盘一起转动,关于它的受力情况,下列说法中正确的是( )A.只受到重力和盘面的支持力的作用B.只受到重力、支持力和静摩擦力的作用C.除受到重力和支持力外,还受到向心力的作用D.受到重力、支持力、静摩擦力和向心力的作用2、 (本题 9 分)北斗卫星导航系统(BDS)是我国自行研制的全球卫星导航系统,是继美国全球定位系统(GPS)、 俄罗斯格洛纳斯卫星导航系统(GLONASS)之后的第三个成熟的卫星导航系统.已知某北斗导航 卫星的轨道高度约为 21500km,同步卫星的轨道高度约为 36000km,地球半径约为 6400km,则下列说法中正确的是( )A.该导航卫星的线速度大于 7.9km/sB.地球同步卫星的运转角速度大于该导航卫星的运转角速度C.地球赤道上的物体随地球自转的周期小于该导航卫星的运转周期D.该导航卫星的向心加速度大于地球同步卫星的向心加速度3、 (本题 9 分)如图所示,小船过河时,船头偏向上游与水流方向成 α 角,船相对于静水的速度为 v,其航线恰好垂直于河岸。现水流速度稍有减小,为保持航线不变,且准时到达对岸,下列措施中可行的是( )A.增大 α 角,增大 vB.减小 α 角,减小 vC.减小 α 角,保持 v 不变D.增大 α 角,保持 v 不变4、 (本题 9 分)一走时准确的时钟(设它们的指针连续均匀转动)A.时针的周期是 1h,分针的周期是 60sB.分针的角速度是秒针的 12 倍C.如果分针的长度是时针的 1.5 倍,则分针端点的向心加速度是时针端点的 1.5 倍D.如果分针的长度是时针的 1.5 倍,则分针端点的线速度是时针端点的 18 倍5、a、b、c、d 是匀...

1、当您付费下载文档后,您只拥有了使用权限,并不意味着购买了版权,文档只能用于自身使用,不得用于其他商业用途(如 [转卖]进行直接盈利或[编辑后售卖]进行间接盈利)。
2、本站所有内容均由合作方或网友上传,本站不对文档的完整性、权威性及其观点立场正确性做任何保证或承诺!文档内容仅供研究参考,付费前请自行鉴别。
3、如文档内容存在违规,或者侵犯商业秘密、侵犯著作权等,请点击“违规举报”。

碎片内容

2024-2025学年安徽省灵璧中学物理高一下期末统考试题含解析

您可能关注的文档

确认删除?