2025届衡中同卷高一下生物期末联考试题含解析

2025届衡中同卷高一下生物期末联考试题含解析_第1页
1/10
2025届衡中同卷高一下生物期末联考试题含解析_第2页
2/10
2025届衡中同卷高一下生物期末联考试题含解析_第3页
3/10
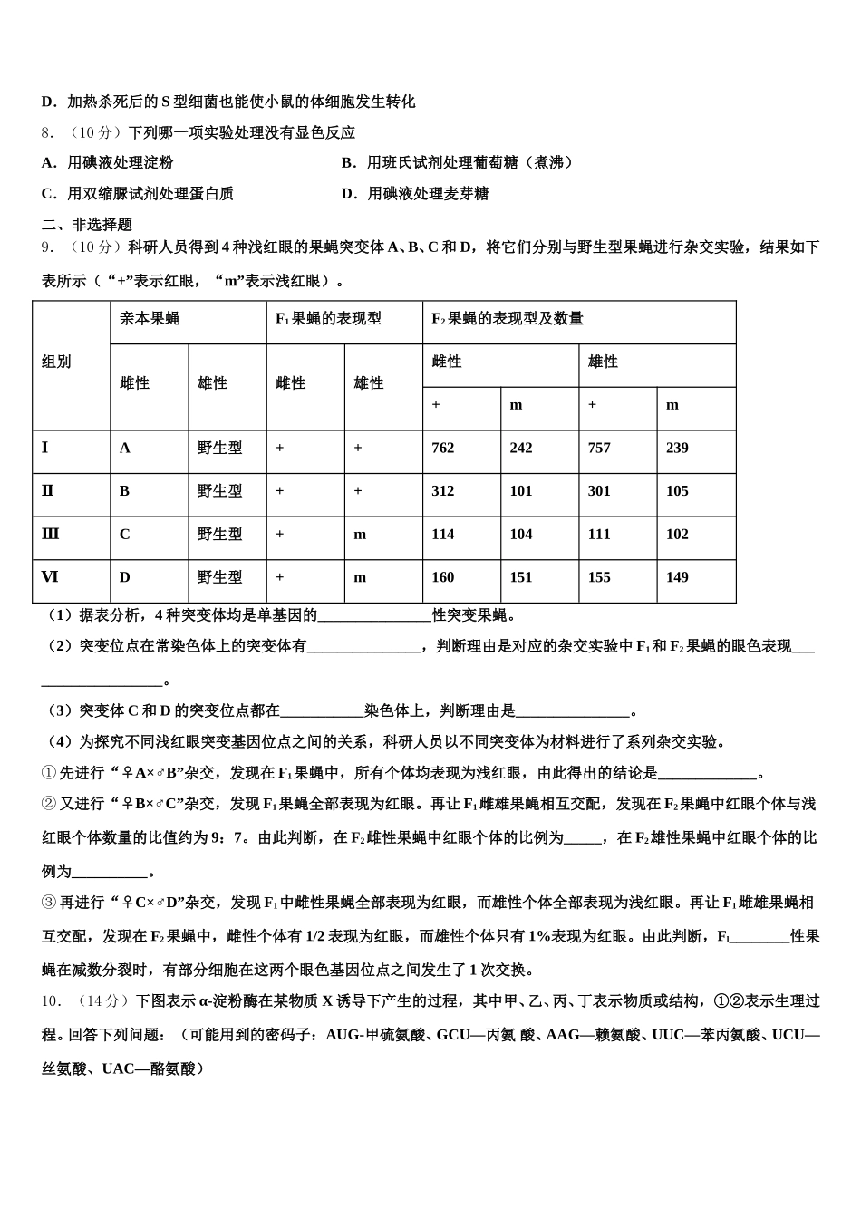
2025 届衡中同卷高一下生物期末联考试题考生请注意:1.答题前请将考场、试室号、座位号、考生号、姓名写在试卷密封线内,不得在试卷上作任何标记。2.第一部分选择题每小题选出答案后,需将答案写在试卷指定的括号内,第二部分非选择题答案写在试卷题目指定的位置上。3.考生必须保证答题卡的整洁。考试结束后,请将本试卷和答题卡一并交回。一、选择题(本大题共 7 小题,每小题 6 分,共 42 分。)1.对于下列各结构在生物中的叙述,不正确的是( )① 叶绿体 ②染色体 ③核膜 ④核糖体 ⑤细胞壁 ⑥拟核A.菠菜和发菜体内都含有①③④⑤B.①~⑤在绿藻体内都存在C.除①②③外其他都在颤蓝细菌的体内存在D.大肠杆菌和蓝细菌共有的是④⑤⑥2.与 RNA 相比,DNA 所特有的成分是 ( )A.脱氧核糖和鸟嘌呤B.核糖和尿嘧啶C.脱氧核糖和胸腺嘧啶D.核糖和胸腺嘧啶3.普通小麦是六倍体,每个染色体组含有 7 条染色体。单倍体小麦细胞中含有( )A.42 条染色体 B.21 条染色体C.7 条染色体 D.一个染色体组4.和自身的无氧呼吸相比,酵母菌有氧呼吸的特点是A.彻底分解有机物B.生成丙酮酸C.释放二氧化碳D.需要酶的参与5.真核生物基因控制性状的主要途径是( )A.RNA→蛋白质(性状)B.DNA→蛋白质(性状)C.DNA→RNA→蛋白质(性状)D.RNA→DNA→蛋白质(性状)6.某单子叶植物非糯性(A)对糯性(a)为显性,叶片抗病(T)对易染病(t)为显性,花粉粒长形(D)对圆形(d)为显性,三对等位基因分别位于三对同源染色体上,非糯性花粉遇碘液变蓝,糯性花粉遇碘液为棕色。现有四种纯合子,其基因型分别为:(1)AATTdd(2)AAttDD(3)AAddtt(4)aaddtt,下列说法正确的是( )A.若采用花粉鉴定法验证基因的分离定律,应选择(1)和(3)杂交B.若采用花粉鉴定法验证基因的自由组合定律,可以选择(1)和(2)杂交C.若培育糯性抗病优良品种,应选择(1)和(4)杂交D.若将(1)和(4)杂交所得 F1 的花粉用碘液进行染色,可观察到比例为 1:1:1:1 的四种花粉粒7.下列关于肺炎双球菌转化实验和艾弗里实验的叙述中,正确的是A.将 S 型细菌中的 DNA 注入小鼠体内,小鼠会死亡B.在转化过程中,加热杀死后的 S 型细菌中的 DNA 片段进入 R 型活细菌的细胞中C.艾弗里的实验中,加入 S 型细菌的 DNA 后,所有 R 型细菌转化为 S 型细菌D.加热杀死后的 S 型细菌也能使小鼠的体细胞发生转化8....

1、当您付费下载文档后,您只拥有了使用权限,并不意味着购买了版权,文档只能用于自身使用,不得用于其他商业用途(如 [转卖]进行直接盈利或[编辑后售卖]进行间接盈利)。
2、本站所有内容均由合作方或网友上传,本站不对文档的完整性、权威性及其观点立场正确性做任何保证或承诺!文档内容仅供研究参考,付费前请自行鉴别。
3、如文档内容存在违规,或者侵犯商业秘密、侵犯著作权等,请点击“违规举报”。

碎片内容

2025届衡中同卷高一下生物期末联考试题含解析

您可能关注的文档

确认删除?