广东省深圳市龙岗区南湾校2026年高频错题卷(五)语文试题含解析

广东省深圳市龙岗区南湾校2026年高频错题卷(五)语文试题含解析_第1页
1/16
广东省深圳市龙岗区南湾校2026年高频错题卷(五)语文试题含解析_第2页
2/16
广东省深圳市龙岗区南湾校2026年高频错题卷(五)语文试题含解析_第3页
3/16
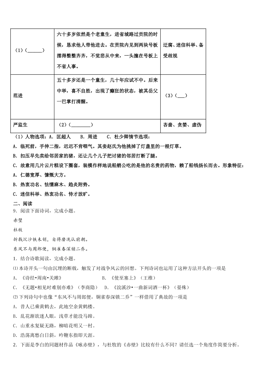
广东省深圳市龙岗区南湾校 2026 年高频错题卷(五)语文试题注意事项:1.答卷前,考生务必将自己的姓名、准考证号、考场号和座位号填写在试题卷和答题卡上。用 2B 铅笔将试卷类型(B)填涂在答题卡相应位置上。将条形码粘贴在答题卡右上角"条形码粘贴处"。2.作答选择题时,选出每小题答案后,用 2B 铅笔把答题卡上对应题目选项的答案信息点涂黑;如需改动,用橡皮擦干净后,再选涂其他答案。答案不能答在试题卷上。3.非选择题必须用黑色字迹的钢笔或签字笔作答,答案必须写在答题卡各题目指定区域内相应位置上;如需改动,先划掉原来的答案,然后再写上新答案;不准使用铅笔和涂改液。不按以上要求作答无效。4.考生必须保证答题卡的整洁。考试结束后,请将本试卷和答题卡一并交回。一、积累与运用1.下列词语中加点的字,每对读音都不相同的一项是( )A.应当/答应 强制/强身健体 崭露头角/锋芒毕露B.发酵/咆哮 绮丽/犄角之势 风驰电掣/提纲挈领C.着凉/着迷 否定/否极泰来 度日如年/度德量力D.辍学/点缀 赡养/瞻前顾后 众口铄金/闪烁其词2.下列词语中加点的字,每对读音都不同的一项是( )A.刹车/刹那 肖像/惟妙惟肖 息事宁人/ 宁缺勿滥B.忖度/纣王 诧异/姹紫嫣红 相形见绌/咄咄逼人C.贝壳/躯壳 抹去/拐弯抹角 丢三落四/落花流水D.涟漪/绮丽 贬义/针砭时弊 谆谆教诲/韬光养晦3.下列词语中加点的字,每对读音都不同的一项是( )A.狼藉/慰藉 伺候/伺机而动 日薄西山/薄利多销B.悖论/蓬勃 催眠/摧枯拉朽 巍然屹立/迄今为止C.包扎/扎实 巷道/街头巷尾 哄堂大笑/一哄而起D.咳嗽/洗漱 晦涩/诲人不倦 负隅顽抗/无独有偶4.下列关于名著的表述,不正确的一项是( )A.司马懿夺取街亭后又大军逼近西城,诸葛亮用“空城计”巧退魏军。B.圣地亚哥用尽全力猎杀了庞大凶猛的大马林鱼,他敢于挑战极限的精神让人赞叹。C.被领养的细马感觉自己被排挤,在广播操比赛时把帽子甩向天空,导致学校错失了第一名。D.简•爱因失手打碎了石板而被惩罚站在凳子上,是海伦•彭斯的微笑给了她力量。5.下列句子中加点的词语使用恰当的一项是( )A.自古以来,凡成功之人,大多谦虚而圆滑,能够随机应变:失败之人,大多自负又固执,往往刚愎自用。B.电视剧《人民的名义》敢于触碰敏感题材,并以其跌宕的剧情、出色的表演及衍生出的各种话题,引起巨大轰动。C.那放在桌上的绿宝石,八面玲珑,精致...

1、当您付费下载文档后,您只拥有了使用权限,并不意味着购买了版权,文档只能用于自身使用,不得用于其他商业用途(如 [转卖]进行直接盈利或[编辑后售卖]进行间接盈利)。
2、本站所有内容均由合作方或网友上传,本站不对文档的完整性、权威性及其观点立场正确性做任何保证或承诺!文档内容仅供研究参考,付费前请自行鉴别。
3、如文档内容存在违规,或者侵犯商业秘密、侵犯著作权等,请点击“违规举报”。

碎片内容

广东省深圳市龙岗区南湾校2026年高频错题卷(五)语文试题含解析

您可能关注的文档

确认删除?