山西省吕梁市2025年高二下物理期中统考试题含解析

山西省吕梁市2025年高二下物理期中统考试题含解析_第1页
1/12
山西省吕梁市2025年高二下物理期中统考试题含解析_第2页
2/12
山西省吕梁市2025年高二下物理期中统考试题含解析_第3页
3/12
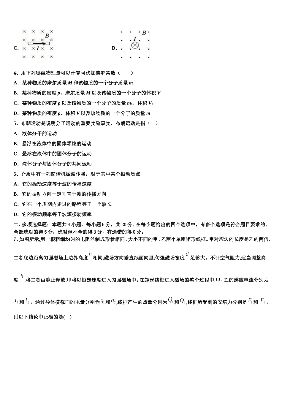
山西省吕梁市 2025 年高二下物理期中统考试题请考生注意:1.请用 2B 铅笔将选择题答案涂填在答题纸相应位置上,请用 0.5 毫米及以上黑色字迹的钢笔或签字笔将主观题的答案写在答题纸相应的答题区内。写在试题卷、草稿纸上均无效。2.答题前,认真阅读答题纸上的《注意事项》,按规定答题。一、单项选择题:本题共 6 小题,每小题 4 分,共 24 分。在每小题给出的四个选项中,只有一项是符合题目要求的。1、公路交通标志牌是由基板和附着在基板上的反光膜组成,反光膜一般由镀在玻璃微珠上的铝层组成,夜间能将汽车射来的灯光反射回去,使司机看清交通标志.交通标志牌的结构示意图如图,这种交通标志牌的原理是( )A.利用了光的反射B.利用了光的折射C.利用了光的色散D.利用了光的全反射2、做简谐运动的物体,其加速度 a 随位移 x 的变化规律应是下图中的哪一个( )A.B.C.D.3、如图所示的四幅图都是通电直导线放入匀强磁场中的情况,其中直导线所受安培力为零的是( )A.B.C.D.4、用下列哪组物理量可以计算阿伏加德罗常数( )A.某种物质的摩尔质量 M 和该物质的一个分子质量 mB.某种物质的密度 ρ,摩尔质量 M 以及该物质的一个分子的体积 VC.某种物质的密度 ρ 以及该物质的一个分子的质量 m0、体积 V0D.某种物质的密度 ρ,体积 V 以及该物质的一个分子的质量 m5、布朗运动是说明分子运动的重要实验事实,布朗运动是指 ()A.液体分子的运动B.悬浮在液体中的固体颗粒的运动C.悬浮在液体中的固体分子的运动D.液体分子与固体分子的共同运动6、介质中有一列简谐机械波传播,对于其中某个振动质点A.它的振动速度等于波的传播速度B.它的振动方向一定垂直于波的传播方向C.它在一个周期内走过的路程等于一个波长D.它的振动频率等于波源振动频率二、多项选择题:本题共 4 小题,每小题 5 分,共 20 分。在每小题给出的四个选项中,有多个选项是符合题目要求的。全部选对的得 5 分,选对但不全的得 3 分,有选错的得 0 分。7、如图所示,用一根粗细均匀的电阻丝制成形状相同、大小不同的甲、乙两个单匝矩形线框。甲对应边的长度是乙的两倍,二者底边距离匀强磁场上边界高度相同,磁场方向垂直纸面向里,匀强磁场宽度足够大。不计空气阻力,适当调整高度 ,将二者由静止释放,甲将以恒定速度进入匀强磁场中。在矩形线框进入磁场的整个过程中,甲、乙的感应电流分别为和,通过导体横截面...

1、当您付费下载文档后,您只拥有了使用权限,并不意味着购买了版权,文档只能用于自身使用,不得用于其他商业用途(如 [转卖]进行直接盈利或[编辑后售卖]进行间接盈利)。
2、本站所有内容均由合作方或网友上传,本站不对文档的完整性、权威性及其观点立场正确性做任何保证或承诺!文档内容仅供研究参考,付费前请自行鉴别。
3、如文档内容存在违规,或者侵犯商业秘密、侵犯著作权等,请点击“违规举报”。

碎片内容

山西省吕梁市2025年高二下物理期中统考试题含解析

您可能关注的文档

确认删除?