江苏省江阴市青阳中学2025年物理高二下期中检测模拟试题含解析

江苏省江阴市青阳中学2025年物理高二下期中检测模拟试题含解析_第1页
1/15
江苏省江阴市青阳中学2025年物理高二下期中检测模拟试题含解析_第2页
2/15
江苏省江阴市青阳中学2025年物理高二下期中检测模拟试题含解析_第3页
3/15
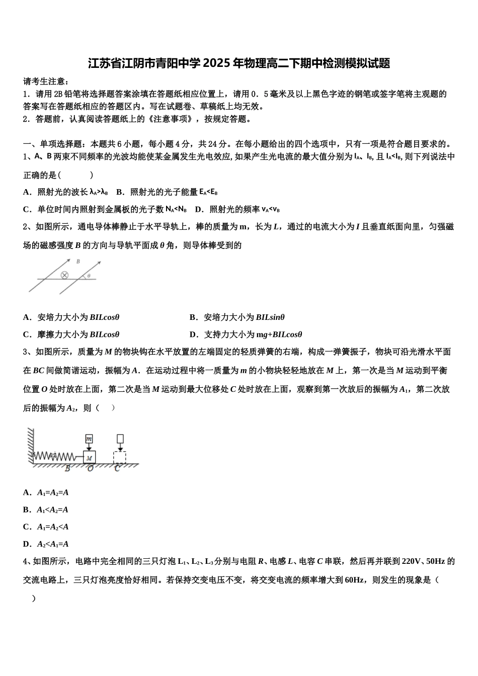
江苏省江阴市青阳中学 2025 年物理高二下期中检测模拟试题请考生注意:1.请用 2B 铅笔将选择题答案涂填在答题纸相应位置上,请用 0.5 毫米及以上黑色字迹的钢笔或签字笔将主观题的答案写在答题纸相应的答题区内。写在试题卷、草稿纸上均无效。2.答题前,认真阅读答题纸上的《注意事项》,按规定答题。一、单项选择题:本题共 6 小题,每小题 4 分,共 24 分。在每小题给出的四个选项中,只有一项是符合题目要求的。1、A、B 两束不同频率的光波均能使某金属发生光电效应,如果产生光电流的最大值分别为 IA、IB,且 IAλB B.照射光的光子能量 EA

1、当您付费下载文档后,您只拥有了使用权限,并不意味着购买了版权,文档只能用于自身使用,不得用于其他商业用途(如 [转卖]进行直接盈利或[编辑后售卖]进行间接盈利)。
2、本站所有内容均由合作方或网友上传,本站不对文档的完整性、权威性及其观点立场正确性做任何保证或承诺!文档内容仅供研究参考,付费前请自行鉴别。
3、如文档内容存在违规,或者侵犯商业秘密、侵犯著作权等,请点击“违规举报”。

碎片内容

江苏省江阴市青阳中学2025年物理高二下期中检测模拟试题含解析

您可能关注的文档

确认删除?