2025-2026学年天津市武清区杨村第一中学化学高一上期中复习检测试题含解析

2025-2026学年天津市武清区杨村第一中学化学高一上期中复习检测试题含解析_第1页
1/20
2025-2026学年天津市武清区杨村第一中学化学高一上期中复习检测试题含解析_第2页
2/20
2025-2026学年天津市武清区杨村第一中学化学高一上期中复习检测试题含解析_第3页
3/20
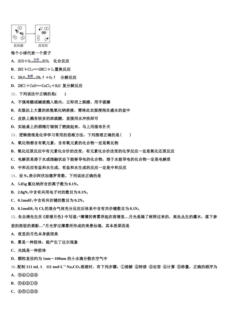
2025-2026 学年天津市武清区杨村第一中学化学高一上期中复习检测试题请考生注意:1.请用 2B 铅笔将选择题答案涂填在答题纸相应位置上,请用 0.5 毫米及以上黑色字迹的钢笔或签字笔将主观题的答案写在答题纸相应的答题区内。写在试题卷、草稿纸上均无效。2.答题前,认真阅读答题纸上的《注意事项》,按规定答题。一、选择题(共包括 22 个小题。每小题均只有一个符合题意的选项)1、下列有关 Fe(OH)3胶体的说法正确的是( )A.取 2 mol/L 的 FeCl3饱和溶液 5 mL 制成氢氧化铁胶体后,其中含有氢氧化铁胶粒数为 0.01NAB.在 Fe(OH)3胶体中滴入稀硫酸至过量的过程中伴随的实验现象是先有红褐色沉淀产生,然后沉淀溶解得到棕黄色溶液C.通过电泳实验可以证明 Fe(OH)3胶体带正电荷D.向沸腾的 NaOH 稀溶液中滴加 FeCl3饱和溶液,制备 Fe(OH)3胶体2、某无色溶液含有下列离子中的若干种:H+、NH4+、Fe3+、Ba2+、Al3+、CO32–、Cl–、OH–、NO3–。向该溶液中加入铝粉,只放出 H2,则溶液中能大量存在的离子最多有A.3 种B.4 种C.5 种D.6 种3、下列反应进行分类时,既属于氧化还原反应又属于置换反应的是 ( )A.CH4+2O2CO2+2H2O B.2KClO32KCl+3O2↑C.S+O2SO2 D.8NH3+3Cl2=6NH4Cl+N2↑4、下列有关焰色反应操作的描述正确的是( )A.在观察焰色反应时均要透过蓝色钴玻璃片,以便排除钠元素的黄光的干扰B.取一根洁净的细铂丝,放在酒精灯上灼烧至无色,再蘸取少量 NaCl 溶液,进行焰色反应C.铂丝在做完氯化钠溶液的焰色反应后,用稀硫酸洗净,再蘸取少量的 K2SO4溶液,重复以上实验D.用洁净的铂丝蘸取某溶液,放在火焰上灼烧,观察到黄色火焰,则该溶液中一定有 Na+,没有 K+5、如图所示,①②两个集气瓶装满干燥的 Cl2,向两个集气瓶中依次分别投入干燥的红纸和湿润的红纸,过一段时间,红纸的变化是( )A.①和②都褪色B.①和②都不褪色C.①褪色,②不褪色D.①不褪色,②褪色6、设 NA为阿伏加德罗常数,下列说法中,正确的是( )。A.2.4 g 金属镁所含电子数目为 0.2 NAB.16 g CH4所含原子数目为 NAC.标准状况下,22.4 L H2O 含有的分子数为 1NAD.溶液的体积为 1L,物质的量浓度为 0.5mol/L 的 MgCl2溶液中,含有 Cl—个数为 1NA7、下列说法正确的是A.铜在自然界中主要以单质的形式存在B.工业上常用电解饱和食盐水的方法制备金属钠C.工业上常用焦炭在高温下直接将氧化铁...

1、当您付费下载文档后,您只拥有了使用权限,并不意味着购买了版权,文档只能用于自身使用,不得用于其他商业用途(如 [转卖]进行直接盈利或[编辑后售卖]进行间接盈利)。
2、本站所有内容均由合作方或网友上传,本站不对文档的完整性、权威性及其观点立场正确性做任何保证或承诺!文档内容仅供研究参考,付费前请自行鉴别。
3、如文档内容存在违规,或者侵犯商业秘密、侵犯著作权等,请点击“违规举报”。

碎片内容

2025-2026学年天津市武清区杨村第一中学化学高一上期中复习检测试题含解析

您可能关注的文档

确认删除?