2025年甘肃省天水市太京中学高一下物理期末教学质量检测试题含解析

2025年甘肃省天水市太京中学高一下物理期末教学质量检测试题含解析_第1页
1/12
2025年甘肃省天水市太京中学高一下物理期末教学质量检测试题含解析_第2页
2/12
2025年甘肃省天水市太京中学高一下物理期末教学质量检测试题含解析_第3页
3/12
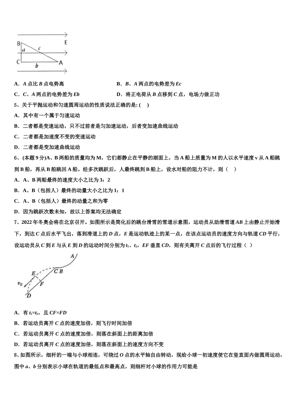
2025 年甘肃省天水市太京中学高一下物理期末教学质量检测试题考生请注意:1.答题前请将考场、试室号、座位号、考生号、姓名写在试卷密封线内,不得在试卷上作任何标记。2.第一部分选择题每小题选出答案后,需将答案写在试卷指定的括号内,第二部分非选择题答案写在试卷题目指定的位置上。3.考生必须保证答题卡的整洁。考试结束后,请将本试卷和答题卡一并交回。一、选择题:本大题共 10 小题,每小题 5 分,共 50 分。在每小题给出的四个选项中,有的只有一项符合题目要求,有的有多项符合题目要求。全部选对的得 5 分,选对但不全的得 3 分,有选错的得 0 分。1、以一定的初速度竖直向上抛出一小球,小球上升的最大高度为 h,空气阻力的大小恒为 F.则从抛出到落回到抛出点的过程中,空气阻力对小球做的功为A.0B.-FhC.FhD.-2Fh2、 (本题 9 分)一束单色光由空气进入水中,则该光在空气和水中传播时A.速度相同,波长相同B.速度不同,波长相同C.速度相同,频率相同D.速度不同,频率相同3、据报道:2019 年 6 月 5 日,我国在黄海海域用长征十一号海射运载火箭“CZ-11WEY 号”成功发射技术试验卫星捕风一号 A、B 星及 5 颗商业卫星,如图所示. 卫星被顺利送往预定轨道,试验取得圆满成功,首次实现“航天+海工”技术融合,突破海上发射稳定性、安全性……,验证了海上发射能力. “七星”在预定轨道绕地球的飞行可视为匀速圆周运动,下面对“七星”飞行速度大小的说法正确的是 A.B.C.D.4、 (本题 9 分)如图所示,水平方向的匀强电场场强为 E,直角三角形 ABC 各边长度分别为 a、b、c,AC 边与电场方向平行,下列说法正确的是( ) A.A 点比 B 点电势高B.B、A 两点的电势差为 EcC.C、A 两点的电势差为 EbD.将正电荷从 B 点移到 C 点,电场力做正功5、关于平抛运动和匀速圆周运动的性质说法正确的是: ( )A.其中有一个属于匀速运动B.二者都是变速运动,只不过前者是匀加速运动,后者变加速曲线运动C.二者都是加速度不变的变速运动D.二者都是变加速曲线运动6、 (本题 9 分)A、B 两船的质量均为 M,它们都静止在平静的湖面上,当 A 船上质量为 M 的人以水平速度 v 从 A 船跳到 B 船,再从 B 船跳回 A 船。经多次跳跃后,人最终跳到 B 船上,设水对船的阻力不计,则( )A.A、B 两船最终的速度大小之比为 3:2B.A、B(包括人)最终的动量大小之比为...

1、当您付费下载文档后,您只拥有了使用权限,并不意味着购买了版权,文档只能用于自身使用,不得用于其他商业用途(如 [转卖]进行直接盈利或[编辑后售卖]进行间接盈利)。
2、本站所有内容均由合作方或网友上传,本站不对文档的完整性、权威性及其观点立场正确性做任何保证或承诺!文档内容仅供研究参考,付费前请自行鉴别。
3、如文档内容存在违规,或者侵犯商业秘密、侵犯著作权等,请点击“违规举报”。

碎片内容

2025年甘肃省天水市太京中学高一下物理期末教学质量检测试题含解析

您可能关注的文档

确认删除?