湖南省岳阳临湘市2025年化学高一上期中质量跟踪监视试题含解析

湖南省岳阳临湘市2025年化学高一上期中质量跟踪监视试题含解析_第1页
1/12
湖南省岳阳临湘市2025年化学高一上期中质量跟踪监视试题含解析_第2页
2/12
湖南省岳阳临湘市2025年化学高一上期中质量跟踪监视试题含解析_第3页
3/12
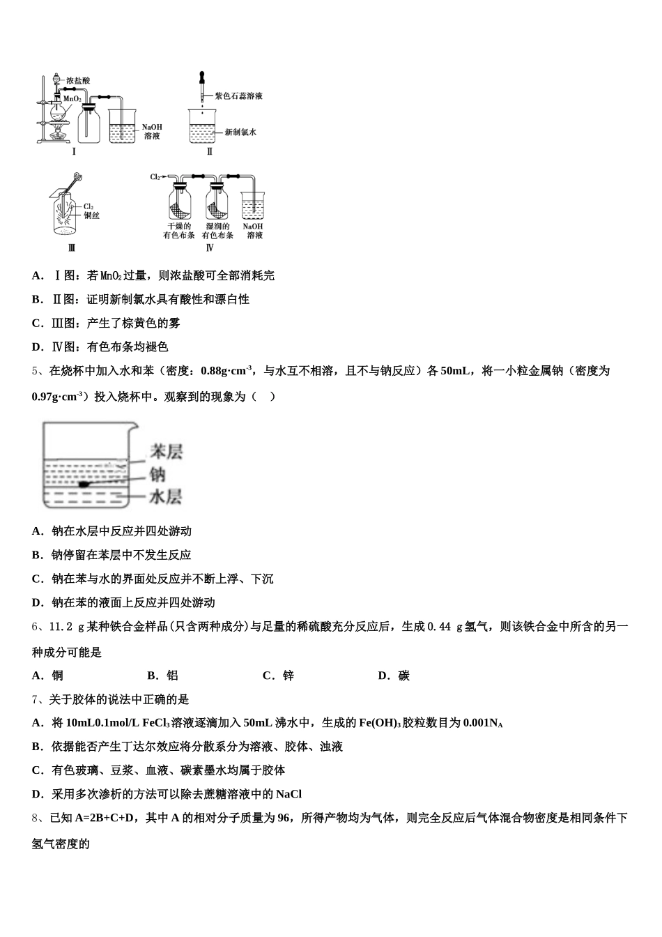
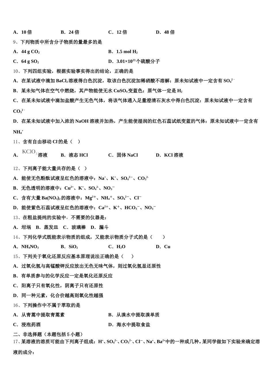
湖南省岳阳临湘市 2025 年化学高一上期中质量跟踪监视试题注意事项:1. 答题前,考生先将自己的姓名、准考证号填写清楚,将条形码准确粘贴在考生信息条形码粘贴区。2.选择题必须使用 2B 铅笔填涂;非选择题必须使用 0.5 毫米黑色字迹的签字笔书写,字体工整、笔迹清楚。3.请按照题号顺序在各题目的答题区域内作答,超出答题区域书写的答案无效;在草稿纸、试题卷上答题无效。4.保持卡面清洁,不要折叠,不要弄破、弄皱,不准使用涂改液、修正带、刮纸刀。一、选择题(每题只有一个选项符合题意)1、已知某无色溶液能使酚酞试剂变红,则下列各组离子在该溶液中能大量共存的是A.MnO 、K+、Cl-、NOB.CO、 Cl-、H+ 、 K+C.NO 、Cl-、Ba2+、K+D.SO、Cl-、Mg2+、K+2、下图是某品牌饮用矿泉水标签的部分内容。下列说法正确的是A.标签上离子的浓度是物质的量浓度B.由矿泉水制蒸馏水必需使用的玻璃仪器有:圆底烧瓶、酒精灯、温度计、冷凝管、牛角管和锥形瓶C.该品牌饮用矿泉水中 c(Mg2+)最大值为 2×10-4mol/LD.一瓶该品牌饮用矿泉水中 SO42-的物质的量不超过 l×10-5mol3、在 NaCl、MgCl2、MgSO4形成的混合溶液中,c(Na+)=0.4mol/L, c(Mg2+)=0.7mol/L,c(Cl-)=1.4mol/L,则 c(SO42-)为( )A.0.2 mol/LB.0.3 mol/LC.0.4 mol/LD.0.5 mol/L4、某同学用以下装置制备并检验 Cl2的性质。下列说法正确的是( )A.Ⅰ图:若 MnO2过量,则浓盐酸可全部消耗完B.Ⅱ图:证明新制氯水具有酸性和漂白性C.Ⅲ图:产生了棕黄色的雾D.Ⅳ图:有色布条均褪色5、在烧杯中加入水和苯(密度:0.88g·cm-3,与水互不相溶,且不与钠反应)各 50mL,将一小粒金属钠(密度为0.97g·cm-3)投入烧杯中。观察到的现象为( )A.钠在水层中反应并四处游动B.钠停留在苯层中不发生反应C.钠在苯与水的界面处反应并不断上浮、下沉D.钠在苯的液面上反应并四处游动6、11.2 g 某种铁合金样品(只含两种成分)与足量的稀硫酸充分反应后,生成 0.44 g 氢气,则该铁合金中所含的另一种成分可能是A.铜B.铝C.锌D.碳7、关于胶体的说法中正确的是A.将 10mL0.1mol/L FeCl3溶液逐滴加入 50mL 沸水中,生成的 Fe(OH)3 胶粒数目为 0.001NAB.依据能否产生丁达尔效应将分散系分为溶液、胶体、浊液C.有色玻璃、豆浆、血液、碳素墨水均属于胶体D.采用多次渗析的方法可以除去蔗糖溶液中的 NaCl8、已知 A=2B+C+D,其中 A 的相对分...

1、当您付费下载文档后,您只拥有了使用权限,并不意味着购买了版权,文档只能用于自身使用,不得用于其他商业用途(如 [转卖]进行直接盈利或[编辑后售卖]进行间接盈利)。
2、本站所有内容均由合作方或网友上传,本站不对文档的完整性、权威性及其观点立场正确性做任何保证或承诺!文档内容仅供研究参考,付费前请自行鉴别。
3、如文档内容存在违规,或者侵犯商业秘密、侵犯著作权等,请点击“违规举报”。

碎片内容

湖南省岳阳临湘市2025年化学高一上期中质量跟踪监视试题含解析

您可能关注的文档

确认删除?