广东省联考联盟2024-2025学年高一下物理期末统考模拟试题含解析

广东省联考联盟2024-2025学年高一下物理期末统考模拟试题含解析_第1页
1/14
广东省联考联盟2024-2025学年高一下物理期末统考模拟试题含解析_第2页
2/14
广东省联考联盟2024-2025学年高一下物理期末统考模拟试题含解析_第3页
3/14
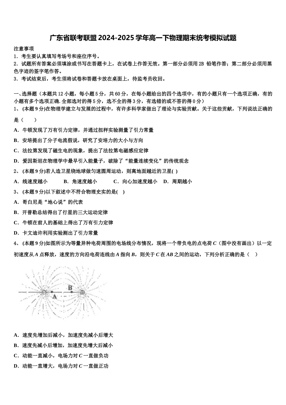
广东省联考联盟 2024-2025 学年高一下物理期末统考模拟试题注意事项1.考生要认真填写考场号和座位序号。2.试题所有答案必须填涂或书写在答题卡上,在试卷上作答无效。第一部分必须用 2B 铅笔作答;第二部分必须用黑色字迹的签字笔作答。3.考试结束后,考生须将试卷和答题卡放在桌面上,待监考员收回。一、选择题(本题共 12 小题,每小题 5 分,共 60 分,在每小题给出的四个选项中,有的小题只有一个选项正确,有的小题有多个选项正确.全部选对的得 5 分,选不全的得 3 分,有选错的或不答的得 0 分)1、 (本题 9 分)在物理学建立与发展的过程中,有许多科学家做出了理论与实验贡献。关于这些贡献,下列说法正确的是( )A.牛顿发现了万有引力定律,并通过扭秤实验测量了引力常量B.安培提出了分子电流假说,研究了安培力的大小与方向C.法拉第发现了磁生电的现象,提出了法拉第电磁感应定律D.爱因斯坦在物理学中最早引入能量子,破除了“能量连续变化”的传统观念2、 (本题 9 分)若人造卫星绕地球做匀速圆周运动,则离地面越近的卫星( )A.线速度越小B.角速度越小C.向心加速度越小D.周期越小3、 (本题 9 分)以下叙述中不符合物理史实的是( )A.哥白尼是“地心说”的代表B.开普勒总结得出了行星的三大运动定律C.牛顿在前人的基础上得出了万有引力定律D.卡文迪许利用实验测出了引力常量4、 (本题 9 分)如图所示为等量异种电荷周围的电场线分布情况,现将一个带负电的点电荷 C(图中没有画出)以一定初速度从 A 点释放,速度的方向沿电荷连线由 A 指向 B,则关于 C 在 AB 之间的运动,下列分析正确的是( )A.速度先增加后减小,加速度先减小后增大B.速度先减小后增加,加速度先增大后减小C.动能一直减小,电场力对 C 一直做负功D.动能一直增大,电场力对 C 一直做正功5、 (本题 9 分)如图所示,汽车在一水平公路上转弯时,汽车的运动可视为匀速圆周运动的一部分。下列关于汽车转弯时的说法正确的是A.汽车处于平衡状态B.汽车的向心力由重力提供C.汽车的向心力由摩擦力提供D.汽车的向心力由支持力提供6、 (本题 9 分)一只小船在静水中的速度为,它要渡过一条宽为的河,河水流速为,下列说法正确的是A.这只小船过河的最短时间为 30sB.这只小船以最短时间过河的速度大小为C.若河水流速改变,小船过河的最小位移大小一定不变D.这只小船过河的最小位移大小为 250m7、 (本...

1、当您付费下载文档后,您只拥有了使用权限,并不意味着购买了版权,文档只能用于自身使用,不得用于其他商业用途(如 [转卖]进行直接盈利或[编辑后售卖]进行间接盈利)。
2、本站所有内容均由合作方或网友上传,本站不对文档的完整性、权威性及其观点立场正确性做任何保证或承诺!文档内容仅供研究参考,付费前请自行鉴别。
3、如文档内容存在违规,或者侵犯商业秘密、侵犯著作权等,请点击“违规举报”。

碎片内容

广东省联考联盟2024-2025学年高一下物理期末统考模拟试题含解析

您可能关注的文档

确认删除?