内蒙古包头市第一机械制造有限公司第一中学2025年高一上化学期中学业水平测试试题含解析

内蒙古包头市第一机械制造有限公司第一中学2025年高一上化学期中学业水平测试试题含解析_第1页
1/14
内蒙古包头市第一机械制造有限公司第一中学2025年高一上化学期中学业水平测试试题含解析_第2页
2/14
内蒙古包头市第一机械制造有限公司第一中学2025年高一上化学期中学业水平测试试题含解析_第3页
3/14
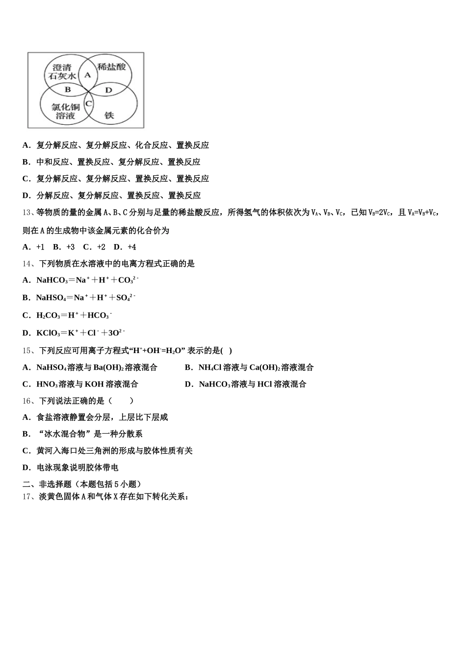
内蒙古包头市第一机械制造有限公司第一中学 2025 年高一上化学期中学业水平测试试题注意事项:1.答卷前,考生务必将自己的姓名、准考证号、考场号和座位号填写在试题卷和答题卡上。用 2B 铅笔将试卷类型(B)填涂在答题卡相应位置上。将条形码粘贴在答题卡右上角"条形码粘贴处"。2.作答选择题时,选出每小题答案后,用 2B 铅笔把答题卡上对应题目选项的答案信息点涂黑;如需改动,用橡皮擦干净后,再选涂其他答案。答案不能答在试题卷上。3.非选择题必须用黑色字迹的钢笔或签字笔作答,答案必须写在答题卡各题目指定区域内相应位置上;如需改动,先划掉原来的答案,然后再写上新答案;不准使用铅笔和涂改液。不按以上要求作答无效。4.考生必须保证答题卡的整洁。考试结束后,请将本试卷和答题卡一并交回。一、选择题(每题只有一个选项符合题意)1、下列各组物质中,所含分子数相同的是A.10g H2和 10gO2 B.5.6L N2(标准状况)和 22g CO2C.9g H2O 和 0.5mol Br2 D.224mL H2(标准状况)和 0.1mol N22、下列离子组加入相应试剂后,发生反应的离子方程式正确的是离子组加入试剂离子方程式ANa+ SO42-氢氧化钡溶液2Na+ +SO42- +Ba2++2OH-=BaSO4+2NaOHBH+ Cl-足量石灰乳2H+ +2OH-=2H2O CK+ HCO3-硫酸氢钠HCO3-+H+=H2O +CO2 DAg+ NO3-少量盐酸Ag+ +NO3-+H+ +Cl-=AgCl+HNO3 A.AB.BC.CD.D3、对于等质量的下列气体中,含有的分子个数最多的是A.Cl2B.H2C.O2D.CO4、下列说法正确的是A.MnO2+4HCl(浓)MnCl2+Cl2↑+2H2O 中,氧化剂和还原剂物质的量之比为 1:4B.KClO3+6HCl=KCl+3Cl2↑+2H2O,氧化剂和还原剂物质的量之比为 1:5C.2H2S+SO2=3S+2H2O 中,氧化产物和还原产物物质的量之比为 1:1D.3S+6KOH=2K2S+K2SO3+3H2O 中被氧化和被还原的硫元素物质的量之比为 2:15、下列离子方程式书写正确的是A.碳酸氢钙溶液中加入过量氢氧化钠溶液:+OH-=+H2OB.氯化铁溶液中通入硫化氢气体:2Fe3++S2-=2Fe2++S↓C.次氯酸钙溶液中通入少量二氧化硫:Ca2++2ClO-+H2O+SO2=CaSO3↓+2HClOD.氯化亚铁溶液中加入硝酸:3Fe2++4H++=3Fe3++2H2O+NO↑6、下列溶液中,一定能大量共存的离子组是A.强酸或强碱性环境下的溶液:Mg2+、NH4+、S2-、Cl-B.遇酚酞试剂变红的溶液:K+、Na+、Cl-、HCO3-C.常温下 pH<7 的溶液:Ba2+、NH4+、NO3-、Cl-D.无色透明溶液中:K+、Na+、MnO4-、SO42-7、除去铁粉中的少量铝粉,...

1、当您付费下载文档后,您只拥有了使用权限,并不意味着购买了版权,文档只能用于自身使用,不得用于其他商业用途(如 [转卖]进行直接盈利或[编辑后售卖]进行间接盈利)。
2、本站所有内容均由合作方或网友上传,本站不对文档的完整性、权威性及其观点立场正确性做任何保证或承诺!文档内容仅供研究参考,付费前请自行鉴别。
3、如文档内容存在违规,或者侵犯商业秘密、侵犯著作权等,请点击“违规举报”。

碎片内容

内蒙古包头市第一机械制造有限公司第一中学2025年高一上化学期中学业水平测试试题含解析

您可能关注的文档

确认删除?