江苏省辅仁高级中学2025届物理高二第二学期期中教学质量检测试题含解析

江苏省辅仁高级中学2025届物理高二第二学期期中教学质量检测试题含解析_第1页
1/14
江苏省辅仁高级中学2025届物理高二第二学期期中教学质量检测试题含解析_第2页
2/14
江苏省辅仁高级中学2025届物理高二第二学期期中教学质量检测试题含解析_第3页
3/14
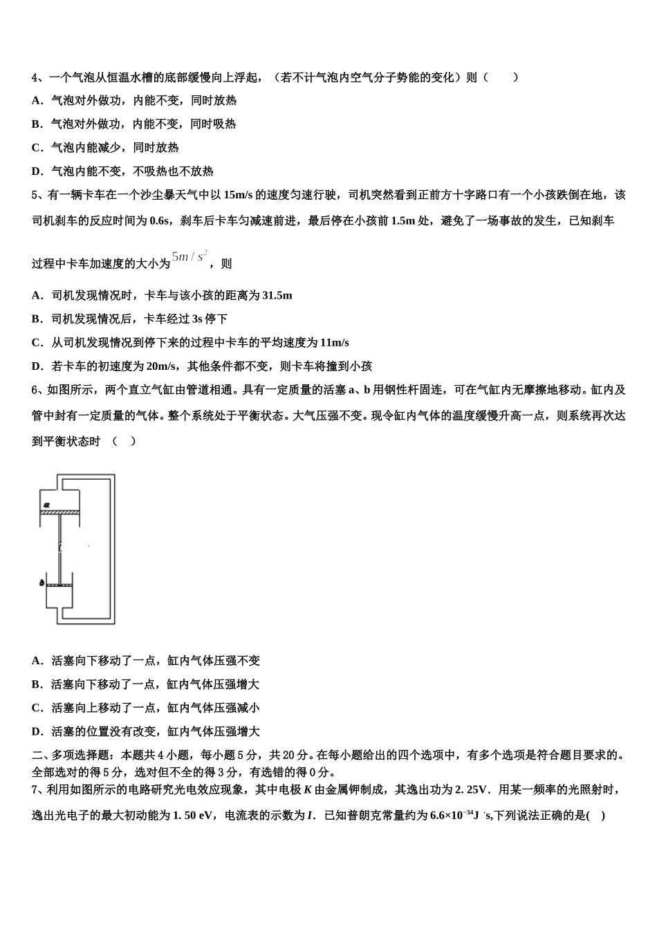
江苏省辅仁高级中学 2025 届物理高二第二学期期中教学质量检测试题考生须知:1.全卷分选择题和非选择题两部分,全部在答题纸上作答。选择题必须用 2B 铅笔填涂;非选择题的答案必须用黑色字迹的钢笔或答字笔写在“答题纸”相应位置上。2.请用黑色字迹的钢笔或答字笔在“答题纸”上先填写姓名和准考证号。3.保持卡面清洁,不要折叠,不要弄破、弄皱,在草稿纸、试题卷上答题无效。一、单项选择题:本题共 6 小题,每小题 4 分,共 24 分。在每小题给出的四个选项中,只有一项是符合题目要求的。1、如图所示,a、b、c 是一条电场线上的三点,电场线的方向如图,用 ϕa、ϕb、ϕc和 Ea、Eb、Ec分别表示 a、b、c 三点的电势和电场强度,以下判定正确的是( )A.B.C.D.2、如图所示,理想变压器原副线圈匝数之比为 10︰1,原线圈两端连接正弦交流电源 u=311sin314t(V),副线圈接电阻R,同时接有理想电压表和理想电流表。下列判断正确的是( )A.电压表读数约为 31.1VB.若仅将副线圈匝数增加到原来的 2 倍,则电流表的读数增大到原来的 2 倍C.若仅将 R 的阻值增加到原来的 2 倍,则输入功率也增加到原来的 2 倍D.若 R 的阻值和副线圈匝数同时增加到原来的 2 倍,则输出功率增加到原来的 4 倍3、光导纤维由“内芯”和“包层”两个同心圆柱体组成,其中心部分是内芯,内芯以外的部分为包层,光从一端进入,从另一端射出.下列说法正确的是( )A.内芯的折射率大于包层的折射率B.内芯的折射率小于包层的折射率C.不同频率的可见光从同一根光导纤维的一端传输到另一端所用的时间相同D.若紫光以如图所示角度入射时,恰能在内芯和包层分界面上发生全反射,则改用红光以同样角度入射时,也能在内芯和包层分界面上发生全反射4、一个气泡从恒温水槽的底部缓慢向上浮起,(若不计气泡内空气分子势能的变化)则( )A.气泡对外做功,内能不变,同时放热B.气泡对外做功,内能不变,同时吸热C.气泡内能减少,同时放热D.气泡内能不变,不吸热也不放热5、有一辆卡车在一个沙尘暴天气中以 15m/s 的速度匀速行驶,司机突然看到正前方十字路口有一个小孩跌倒在地,该司机刹车的反应时间为 0.6s,刹车后卡车匀减速前进,最后停在小孩前 1.5m 处,避免了一场事故的发生,已知刹车过程中卡车加速度的大小为,则A.司机发现情况时,卡车与该小孩的距离为 31.5mB.司机发现情况后,卡车经过 3s 停下C.从司机发...

1、当您付费下载文档后,您只拥有了使用权限,并不意味着购买了版权,文档只能用于自身使用,不得用于其他商业用途(如 [转卖]进行直接盈利或[编辑后售卖]进行间接盈利)。
2、本站所有内容均由合作方或网友上传,本站不对文档的完整性、权威性及其观点立场正确性做任何保证或承诺!文档内容仅供研究参考,付费前请自行鉴别。
3、如文档内容存在违规,或者侵犯商业秘密、侵犯著作权等,请点击“违规举报”。

碎片内容

江苏省辅仁高级中学2025届物理高二第二学期期中教学质量检测试题含解析

您可能关注的文档

确认删除?