西藏自治区拉萨市八校2025届高一下生物期末统考试题含解析

西藏自治区拉萨市八校2025届高一下生物期末统考试题含解析_第1页
1/7
西藏自治区拉萨市八校2025届高一下生物期末统考试题含解析_第2页
2/7
西藏自治区拉萨市八校2025届高一下生物期末统考试题含解析_第3页
3/7
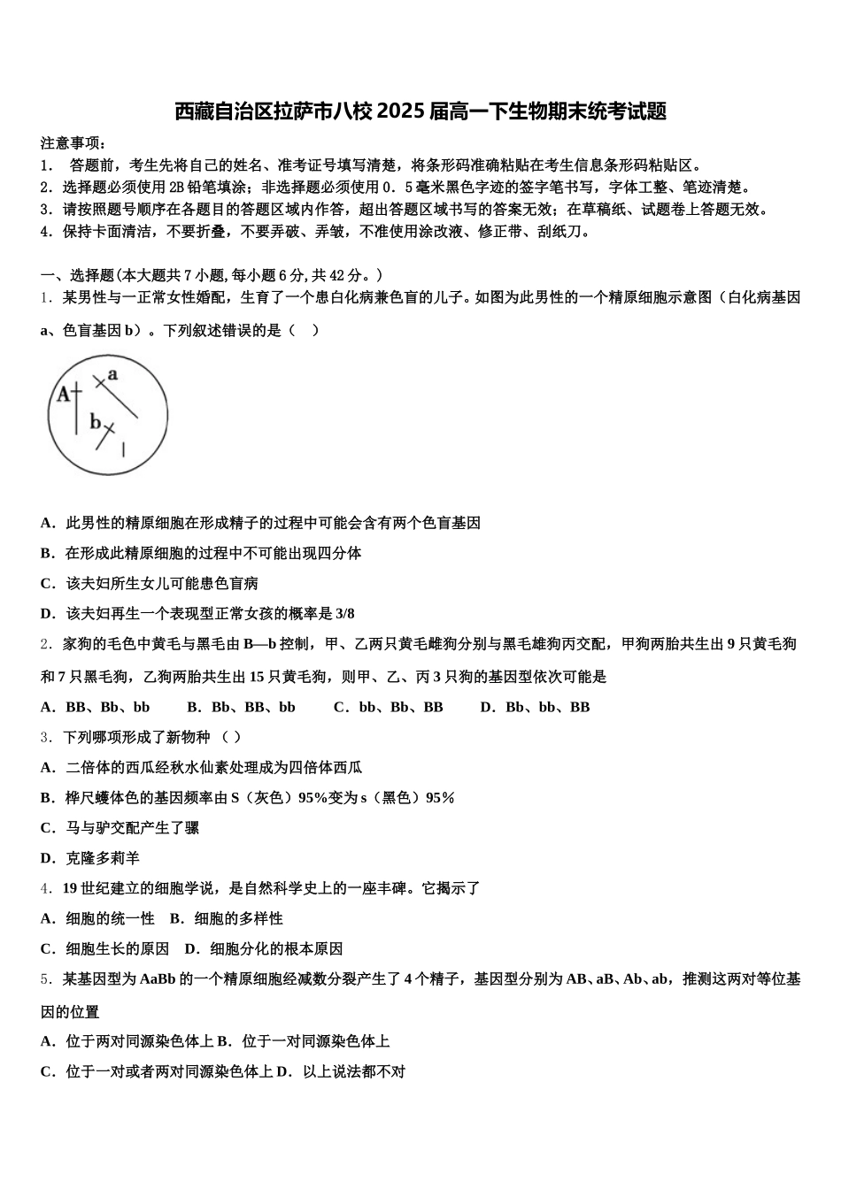
西藏自治区拉萨市八校 2025 届高一下生物期末统考试题注意事项:1. 答题前,考生先将自己的姓名、准考证号填写清楚,将条形码准确粘贴在考生信息条形码粘贴区。2.选择题必须使用 2B 铅笔填涂;非选择题必须使用 0.5 毫米黑色字迹的签字笔书写,字体工整、笔迹清楚。3.请按照题号顺序在各题目的答题区域内作答,超出答题区域书写的答案无效;在草稿纸、试题卷上答题无效。4.保持卡面清洁,不要折叠,不要弄破、弄皱,不准使用涂改液、修正带、刮纸刀。一、选择题(本大题共 7 小题,每小题 6 分,共 42 分。)1.某男性与一正常女性婚配,生育了一个患白化病兼色盲的儿子。如图为此男性的一个精原细胞示意图(白化病基因a、色盲基因 b)。下列叙述错误的是( )A.此男性的精原细胞在形成精子的过程中可能会含有两个色盲基因B.在形成此精原细胞的过程中不可能出现四分体C.该夫妇所生女儿可能患色盲病D.该夫妇再生一个表现型正常女孩的概率是 3/82.家狗的毛色中黄毛与黑毛由 B—b 控制,甲、乙两只黄毛雌狗分别与黑毛雄狗丙交配,甲狗两胎共生出 9 只黄毛狗和 7 只黑毛狗,乙狗两胎共生出 15 只黄毛狗,则甲、乙、丙 3 只狗的基因型依次可能是A.BB、Bb、bbB.Bb、BB、bbC.bb、Bb、BBD.Bb、bb、BB3.下列哪项形成了新物种 ( )A.二倍体的西瓜经秋水仙素处理成为四倍体西瓜B.桦尺蠖体色的基因频率由 S(灰色)95%变为 s(黑色)95%C.马与驴交配产生了骡D.克隆多莉羊4.19 世纪建立的细胞学说,是自然科学史上的一座丰碑。它揭示了A.细胞的统一性 B.细胞的多样性C.细胞生长的原因 D.细胞分化的根本原因5.某基因型为 AaBb 的一个精原细胞经减数分裂产生了 4 个精子,基因型分别为 AB、aB、Ab、ab,推测这两对等位基因的位置A.位于两对同源染色体上 B.位于一对同源染色体上C.位于一对或者两对同源染色体上 D.以上说法都不对6.人的卷舌与非卷舌是一对相对性状,受一对等位基因 A、a 控制。一对卷舌夫妇生育了一个非卷舌的孩子,则这对夫妇的基因型是A.Aa×Aa B.AA×Aa C.AA×AA D.aa×aa7.人的体细胞中含有 46 个染色体,在正常情况下,经减数分裂产生的卵细胞中染色体组数目为A.46 个B.23 个C.2 个D.1 个8.(10 分)某草原上散养的牛呈 S 型增长,该种群的增长率随种群数量的变化趋势如图所示。若更持续尽可能多的收获该种牛,则应在种群数量合适时开始捕获,下...

1、当您付费下载文档后,您只拥有了使用权限,并不意味着购买了版权,文档只能用于自身使用,不得用于其他商业用途(如 [转卖]进行直接盈利或[编辑后售卖]进行间接盈利)。
2、本站所有内容均由合作方或网友上传,本站不对文档的完整性、权威性及其观点立场正确性做任何保证或承诺!文档内容仅供研究参考,付费前请自行鉴别。
3、如文档内容存在违规,或者侵犯商业秘密、侵犯著作权等,请点击“违规举报”。

碎片内容

西藏自治区拉萨市八校2025届高一下生物期末统考试题含解析

您可能关注的文档

确认删除?