2025-2026学年吉林省白山一中高一化学第一学期期中检测模拟试题含解析

2025-2026学年吉林省白山一中高一化学第一学期期中检测模拟试题含解析_第1页
1/20
2025-2026学年吉林省白山一中高一化学第一学期期中检测模拟试题含解析_第2页
2/20
2025-2026学年吉林省白山一中高一化学第一学期期中检测模拟试题含解析_第3页
3/20
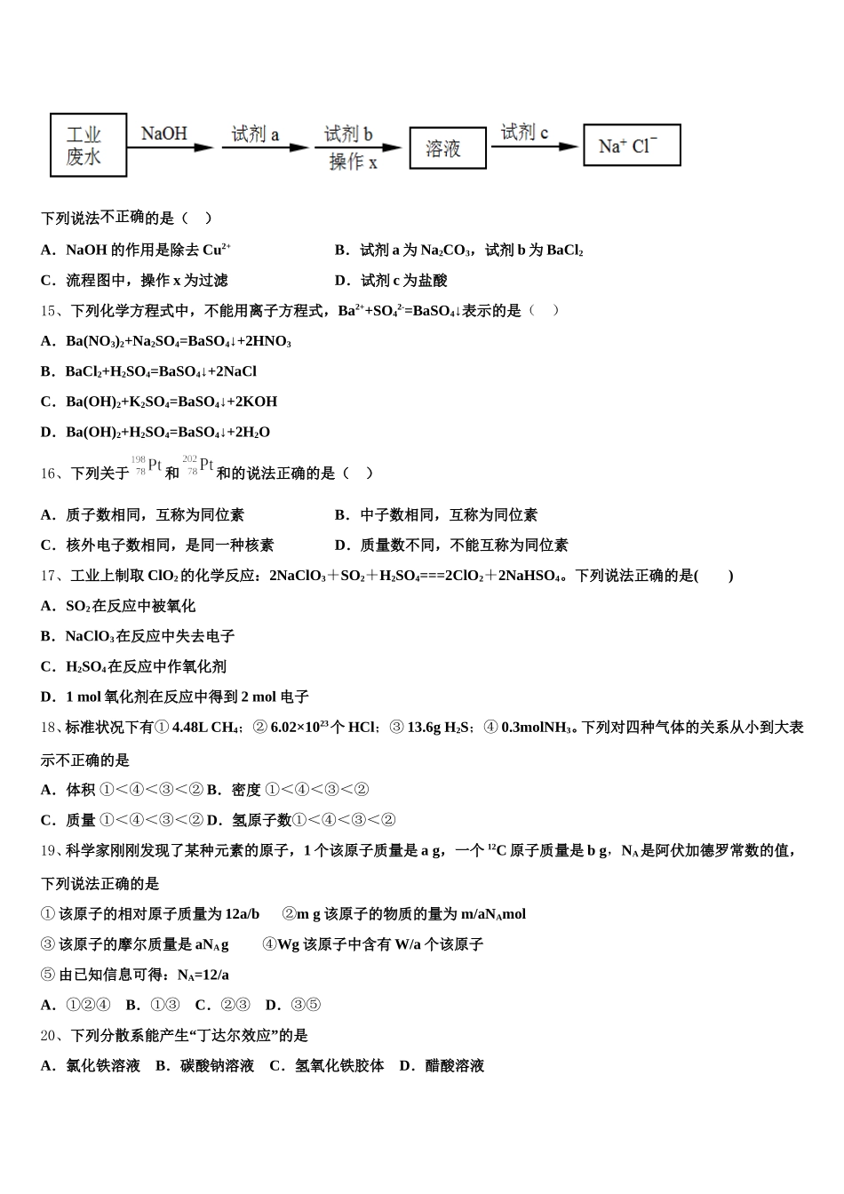
2025-2026 学年吉林省白山一中高一化学第一学期期中检测模拟试题注意事项:1.答卷前,考生务必将自己的姓名、准考证号、考场号和座位号填写在试题卷和答题卡上。用 2B 铅笔将试卷类型(B)填涂在答题卡相应位置上。将条形码粘贴在答题卡右上角"条形码粘贴处"。2.作答选择题时,选出每小题答案后,用 2B 铅笔把答题卡上对应题目选项的答案信息点涂黑;如需改动,用橡皮擦干净后,再选涂其他答案。答案不能答在试题卷上。3.非选择题必须用黑色字迹的钢笔或签字笔作答,答案必须写在答题卡各题目指定区域内相应位置上;如需改动,先划掉原来的答案,然后再写上新答案;不准使用铅笔和涂改液。不按以上要求作答无效。4.考生必须保证答题卡的整洁。考试结束后,请将本试卷和答题卡一并交回。一、选择题(共包括 22 个小题。每小题均只有一个符合题意的选项)1、下列各选项中的反应①与反应②不能用同一离子方程式表示的是序号反应①反应②A向 AgNO3溶液中滴加稀盐酸 AgNO3溶液与食盐水混合B过量 CO2通入 NaOH 溶液中过量 CO2 通入澄清石灰水中 C向烧碱溶液中滴加稀盐酸向 NaHSO4溶液中滴加 KOH 溶液D向 Ba(OH)2溶液中滴加稀硫酸向 Ba(OH)2溶液中滴加少量 NaHSO4溶液 A.AB.BC.CD.D2、下列溶液的导电能力最强的是A.10mL 18.4mol/L 硫酸 B.20mL 1.0mol/L 盐酸C.30mL 1.0mol/L 醋酸 D.40mL 1.0mol/L 氨水3、同温同压下,等质量的 SO2气体和 SO3气体相比较,下列叙述中正确的是( )A.密度比为 4:5B.物质的量之比为 4:5C.体积比为 1:1D.原子数之比为 3:44、下列有关气体体积的叙述中,正确的是A.一定温度和压强下,各种气态物质的体积大小由构成气体的分子大小决定B.一定温度和压强下,各种气态物质的体积大小由构成气体的分子数决定C.非标准状况下,1 mol 任何气体的体积不可能为 22.4 LD.0.5 mol 气体 A 和 0.5 mol 气体 B 的混合气体在标准状况下的体积不一定为 22.4 L5、(题文)已知:某溶质 R 的摩尔质量与 H2S 的相同。现有 R 的质量分数为 27.5%密度为 1.10 g·cm-3的溶液, 该溶液中 R 的物质的量浓度(mol·L-1)约为( )A.6.8 B.7.4 C.8.9 D.9.56、现将 AlCl3、MgCl2、MgSO4、Al2(SO4)3四种物质溶于水,形成的混合溶液中 c(Al3+)=0.1 mol•L﹣1、c(Mg2+)=0.25 mol•L﹣1、c(Cl﹣)=0.2 mol•L﹣1,则该溶液中 c(SO42-)为( )A.0.15 mol•L﹣1...

1、当您付费下载文档后,您只拥有了使用权限,并不意味着购买了版权,文档只能用于自身使用,不得用于其他商业用途(如 [转卖]进行直接盈利或[编辑后售卖]进行间接盈利)。
2、本站所有内容均由合作方或网友上传,本站不对文档的完整性、权威性及其观点立场正确性做任何保证或承诺!文档内容仅供研究参考,付费前请自行鉴别。
3、如文档内容存在违规,或者侵犯商业秘密、侵犯著作权等,请点击“违规举报”。

碎片内容

2025-2026学年吉林省白山一中高一化学第一学期期中检测模拟试题含解析

您可能关注的文档

确认删除?