眉山市重点中学2024-2025学年生物高一第二学期期末达标检测试题含解析

眉山市重点中学2024-2025学年生物高一第二学期期末达标检测试题含解析_第1页
1/9
眉山市重点中学2024-2025学年生物高一第二学期期末达标检测试题含解析_第2页
2/9
眉山市重点中学2024-2025学年生物高一第二学期期末达标检测试题含解析_第3页
3/9
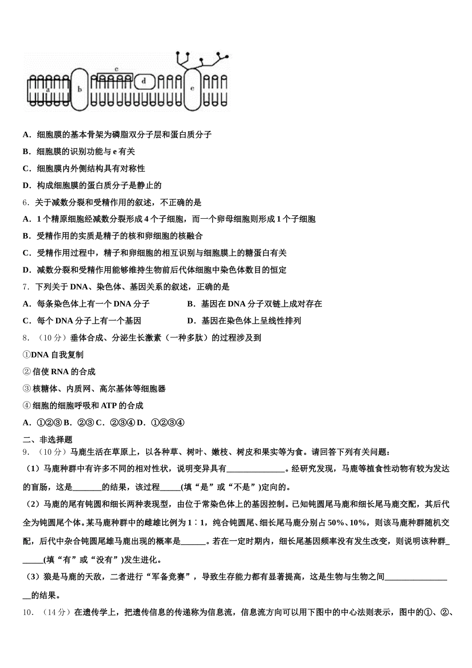
眉山市重点中学 2024-2025 学年生物高一第二学期期末达标检测试题注意事项1.考试结束后,请将本试卷和答题卡一并交回.2.答题前,请务必将自己的姓名、准考证号用 0.5 毫米黑色墨水的签字笔填写在试卷及答题卡的规定位置.3.请认真核对监考员在答题卡上所粘贴的条形码上的姓名、准考证号与本人是否相符.4.作答选择题,必须用 2B 铅笔将答题卡上对应选项的方框涂满、涂黑;如需改动,请用橡皮擦干净后,再选涂其他答案.作答非选择题,必须用 05 毫米黑色墨水的签字笔在答题卡上的指定位置作答,在其他位置作答一律无效.5.如需作图,须用 2B 铅笔绘、写清楚,线条、符号等须加黑、加粗.一、选择题(本大题共 7 小题,每小题 6 分,共 42 分。)1.同一动物个体的神经细胞与肌细胞在功能上是不同的,造成这种差异的主要原因是A.二者所处的细胞周期不同 B.二者合成的特定蛋白不同C.二者所含有的基因组不同 D.二者核 DNA 的复制方式不同2.下图中字母代表正常细胞中所含有的基因,下列说法错误的是A.①可以表示经秋水仙素处理后形成的四倍体西瓜的体细胞的基因组成B.②可以表示果蝇体细胞的基因组成C.③可以表示 21 三体综合征患者体细胞的基因组成D.④可以表示雄性蜜蜂体细胞的基因组成3.孟德尔在豌豆杂交试验中利用“假说—演绎法”发现了两个遗传定律,下列有关说法正确的是A.孟德尔杂交实验二没有应用“假说—演绎”法B.为解释孟德尔杂交实验一中的性状分离比 31∶ ,孟德尔提出:在体细胞中,基因是成对存在的,在形成配子的过程中,成对的基因彼此分离,分别进入不同的配子中C.提出问题是建立在豌豆纯合亲本杂交和 F1自交遗传实验的基础上D.孟德尔测交实验的 64 株后代中,高茎与矮茎的分离比接近 11∶ ,属于演绎推理部分4.研究人员模拟肺炎双球菌转化实验,进行了如下 4 组实验,实验对应结果正确的是A.S 型菌的 DNA+DNA 酶→加入 R 型菌→注射入小鼠,小鼠死亡B.R 型菌的 DNA+DNA 酶→加入 S 型菌→注射入小鼠,小鼠存活C.S 型菌+DNA 酶→高温加热后冷却→加入 R 型菌的 DNA→注射入小鼠,小鼠存活D.R 型菌+DNA 酶→高温加热后冷却→加入 S 型菌的 DNA→注射入小鼠,小鼠死亡5.如图为细胞膜结构的示意图,有关叙述正确的是( )A.细胞膜的基本骨架为磷脂双分子层和蛋白质分子B.细胞膜的识别功能与 e 有关C.细胞膜内外侧结构具有对称性D.构成细胞膜的蛋白...

1、当您付费下载文档后,您只拥有了使用权限,并不意味着购买了版权,文档只能用于自身使用,不得用于其他商业用途(如 [转卖]进行直接盈利或[编辑后售卖]进行间接盈利)。
2、本站所有内容均由合作方或网友上传,本站不对文档的完整性、权威性及其观点立场正确性做任何保证或承诺!文档内容仅供研究参考,付费前请自行鉴别。
3、如文档内容存在违规,或者侵犯商业秘密、侵犯著作权等,请点击“违规举报”。

碎片内容

眉山市重点中学2024-2025学年生物高一第二学期期末达标检测试题含解析

您可能关注的文档

确认删除?