2025年福建省龙海市浮宫中学化学高一第一学期期中调研试题含解析

2025年福建省龙海市浮宫中学化学高一第一学期期中调研试题含解析_第1页
1/13
2025年福建省龙海市浮宫中学化学高一第一学期期中调研试题含解析_第2页
2/13
2025年福建省龙海市浮宫中学化学高一第一学期期中调研试题含解析_第3页
3/13
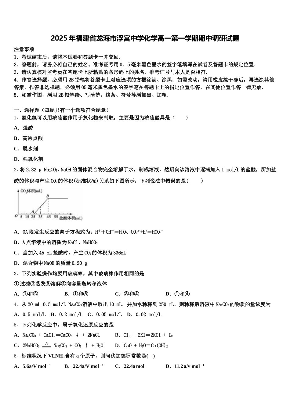
2025 年福建省龙海市浮宫中学化学高一第一学期期中调研试题注意事项1.考试结束后,请将本试卷和答题卡一并交回.2.答题前,请务必将自己的姓名、准考证号用 0.5 毫米黑色墨水的签字笔填写在试卷及答题卡的规定位置.3.请认真核对监考员在答题卡上所粘贴的条形码上的姓名、准考证号与本人是否相符.4.作答选择题,必须用 2B 铅笔将答题卡上对应选项的方框涂满、涂黑;如需改动,请用橡皮擦干净后,再选涂其他答案.作答非选择题,必须用 05 毫米黑色墨水的签字笔在答题卡上的指定位置作答,在其他位置作答一律无效.5.如需作图,须用 2B 铅笔绘、写清楚,线条、符号等须加黑、加粗.一、选择题(每题只有一个选项符合题意)1、氯化氢可以用浓硫酸作用于氯化物来制取,主要是因为浓硫酸具是( )A.强酸B.高沸点酸C.脱水剂D.强氧化剂2、将 2.32 g Na2CO3、NaOH 的固体混合物完全溶解于水,制成溶液,然后向该溶液中逐滴加入 1 mol/L 的盐酸,所加盐酸的体积与产生 CO2的体积(标准状况)关系如下图所示,下列说法中错误的是( )A.OA 段发生反应的离子方程式为:H++OH-=H2O、CO32-+H+=HCO3-B.A 点溶液中的溶质为 NaCl、NaHCO3C.当加入 45 mL 盐酸时,产生 CO2的体积为 336mLD.混合物中 NaOH 的质量 0.20 g3、下列实验操作均要用玻璃棒,其中玻璃棒作用相同的是① 过滤②蒸发③溶解④向容量瓶转移液体A.①和②B.①和③C.③和④D.①和④4、从 20 mL 0.5 mol/L Na2CO3溶液中取出 10 mL,并加水稀释到 250 mL,则稀释后溶液中 Na2CO3的物质的量浓度为A.0.5 mol/L B.0.2 mol/L C.0.05 mol/L D.0.02 mol/L5、下列化学反应中,属于氧化还原反应的是A.Na2CO3 + CaCl2=CaCO3 ↓ + 2NaClB.Cl2 + 2KI=2KCl + I2C.2NaHCO3 Na2CO3 + CO2 ↑ + H2OD.CaO + H2O=Ca(OH)26、标准状况下 VLNH3含有 a 个原子,则阿伏加德罗常数是( )A.5.6a/V mol-1B.22.4a/V mol-1C.22.4a mol-D.11.2 a/v mol-17、下列反应的离子方程式中,正确的是( )A.氢氧化钡溶液和稀硫酸:Ba2++OH-+H++SO=BaSO4↓+H2OB.氯化铁溶液中加入氨水:Fe3++3NH3·H2O=Fe(OH)3↓+3NHC.澄清石灰水与稀盐酸反应:Ca(OH)2+2H+=Ca2++2H2OD.硫酸氢钠溶液与 NaOH 溶液混合:HSO +OH-=H2O+SO8、下列说法不正确的是A.漂白粉溶液漂白的原理是与空气中的 CO2反应生成次氯酸B.84 消毒液...

1、当您付费下载文档后,您只拥有了使用权限,并不意味着购买了版权,文档只能用于自身使用,不得用于其他商业用途(如 [转卖]进行直接盈利或[编辑后售卖]进行间接盈利)。
2、本站所有内容均由合作方或网友上传,本站不对文档的完整性、权威性及其观点立场正确性做任何保证或承诺!文档内容仅供研究参考,付费前请自行鉴别。
3、如文档内容存在违规,或者侵犯商业秘密、侵犯著作权等,请点击“违规举报”。

碎片内容

2025年福建省龙海市浮宫中学化学高一第一学期期中调研试题含解析

您可能关注的文档

确认删除?