2024-2025学年安徽省示范性高中培优联盟生物高一下期末统考模拟试题含解析

2024-2025学年安徽省示范性高中培优联盟生物高一下期末统考模拟试题含解析_第1页
1/10
2024-2025学年安徽省示范性高中培优联盟生物高一下期末统考模拟试题含解析_第2页
2/10
2024-2025学年安徽省示范性高中培优联盟生物高一下期末统考模拟试题含解析_第3页
3/10
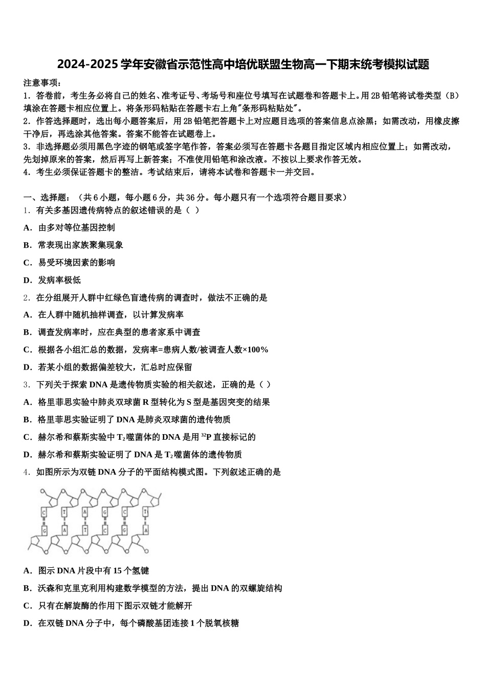
2024-2025 学年安徽省示范性高中培优联盟生物高一下期末统考模拟试题注意事项:1.答卷前,考生务必将自己的姓名、准考证号、考场号和座位号填写在试题卷和答题卡上。用 2B 铅笔将试卷类型(B)填涂在答题卡相应位置上。将条形码粘贴在答题卡右上角"条形码粘贴处"。2.作答选择题时,选出每小题答案后,用 2B 铅笔把答题卡上对应题目选项的答案信息点涂黑;如需改动,用橡皮擦干净后,再选涂其他答案。答案不能答在试题卷上。3.非选择题必须用黑色字迹的钢笔或签字笔作答,答案必须写在答题卡各题目指定区域内相应位置上;如需改动,先划掉原来的答案,然后再写上新答案;不准使用铅笔和涂改液。不按以上要求作答无效。4.考生必须保证答题卡的整洁。考试结束后,请将本试卷和答题卡一并交回。一、选择题:(共 6 小题,每小题 6 分,共 36 分。每小题只有一个选项符合题目要求)1.有关多基因遗传病特点的叙述错误的是( )A.由多对等位基因控制B.常表现出家族聚集现象C.易受环境因素的影响D.发病率极低2.在分组展开人群中红绿色盲遗传病的调查时,做法不正确的是A.在人群中随机抽样调查,以计算发病率B.调查发病率时,应在典型的患者家系中调查C.根据各小组汇总的数据,发病率=患病人数/被调查人数×100%D.若某小组的数据偏差较大,汇总时应保留3.下列关于探索 DNA 是遗传物质实验的相关叙述,正确的是( )A.格里菲思实验中肺炎双球菌 R 型转化为 S 型是基因突变的结果B.格里菲思实验证明了 DNA 是肺炎双球菌的遗传物质C.赫尔希和蔡斯实验中 T2噬菌体的 DNA 是用 32P 直接标记的D.赫尔希和蔡斯实验证明了 DNA 是 T2噬菌体的遗传物质4.如图所示为双链 DNA 分子的平面结构模式图。下列叙述正确的是A.图示 DNA 片段中有 15 个氢键B.沃森和克里克利用构建数学模型的方法,提出 DNA 的双螺旋结构C.只有在解旋酶的作用下图示双链才能解开D.在双链 DNA 分子中,每个磷酸基团连接 1 个脱氧核糖5.下列有关单倍体的叙述中,错误的是A.未经受精的卵细胞发育成的个体一定是单倍体B.细胞内有两个染色体组的生物体可能是单倍体C.一般单倍体植株长的弱小,高度不育,但有的单倍体生物是可育的D.基因型是 AAABBBCcc 的植物一定是单倍体6.杂交育种是改良作物品质,提高农作物单产量的常规方法。有关叙述错误的是 ( )A.杂交育种是将两个或多个品种的优良性状通过交配集中在一起,培养...

1、当您付费下载文档后,您只拥有了使用权限,并不意味着购买了版权,文档只能用于自身使用,不得用于其他商业用途(如 [转卖]进行直接盈利或[编辑后售卖]进行间接盈利)。
2、本站所有内容均由合作方或网友上传,本站不对文档的完整性、权威性及其观点立场正确性做任何保证或承诺!文档内容仅供研究参考,付费前请自行鉴别。
3、如文档内容存在违规,或者侵犯商业秘密、侵犯著作权等,请点击“违规举报”。

碎片内容

2024-2025学年安徽省示范性高中培优联盟生物高一下期末统考模拟试题含解析

您可能关注的文档

确认删除?