2024-2025学年吉林省白山一中生物高一第二学期期末考试模拟试题含解析

2024-2025学年吉林省白山一中生物高一第二学期期末考试模拟试题含解析_第1页
1/9
2024-2025学年吉林省白山一中生物高一第二学期期末考试模拟试题含解析_第2页
2/9
2024-2025学年吉林省白山一中生物高一第二学期期末考试模拟试题含解析_第3页
3/9
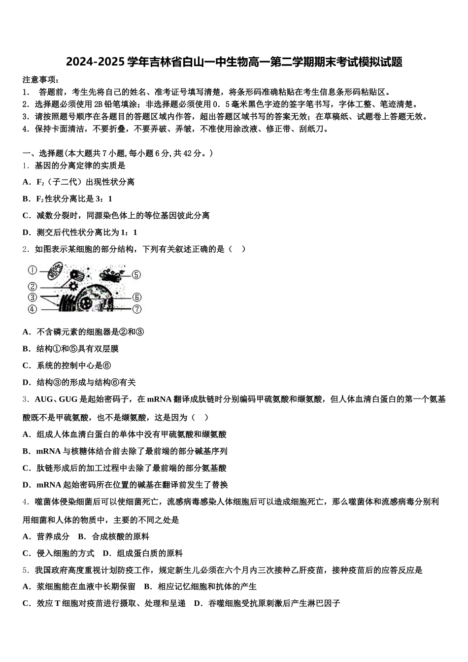
2024-2025 学年吉林省白山一中生物高一第二学期期末考试模拟试题注意事项:1. 答题前,考生先将自己的姓名、准考证号填写清楚,将条形码准确粘贴在考生信息条形码粘贴区。2.选择题必须使用 2B 铅笔填涂;非选择题必须使用 0.5 毫米黑色字迹的签字笔书写,字体工整、笔迹清楚。3.请按照题号顺序在各题目的答题区域内作答,超出答题区域书写的答案无效;在草稿纸、试题卷上答题无效。4.保持卡面清洁,不要折叠,不要弄破、弄皱,不准使用涂改液、修正带、刮纸刀。一、选择题(本大题共 7 小题,每小题 6 分,共 42 分。)1.基因的分离定律的实质是A.F2(子二代)出现性状分离B.F2性状分离比是 3:1C.减数分裂时,同源染色体上的等位基因彼此分离D.测交后代性状分离比为 1:12.如图表示某细胞的部分结构,下列有关叙述正确的是( )A.不含磷元素的细胞器是②和③B.结构①和⑤具有双层膜C.系统的控制中心是⑥D.结构③的形成与结构⑥有关3.AUG、GUG 是起始密码子,在 mRNA 翻译成肽链时分别编码甲硫氨酸和缬氨酸,但人体血清白蛋白的第一个氨基酸既不是甲硫氨酸,也不是缬氨酸,这是因为( )A.组成人体血清白蛋白的单体中没有甲硫氨酸和缬氨酸B.mRNA 与核糖体结合前去除了最前端的部分碱基序列C.肽链形成后的加工过程中去除了最前端的部分氨基酸D.mRNA 起始密码所在位置的碱基在翻译前发生了替换4.噬菌体侵染细菌后可以使细菌死亡,流感病毒感染人体细胞后可以造成细胞死亡,那么噬菌体和流感病毒分别利用细菌和人体的物质中,主要的不同之处是A.营养成分 B.合成核酸的原料C.侵入细胞的方式 D.组成蛋白质的原料5.我国政府高度重视计划防疫工作,规定新生儿必须在六个月内三次接种乙肝疫苗,接种疫苗后的应答反应是A.浆细胞能在血液中长期保留 B.相应记忆细胞和抗体的产生C.效应 T 细胞对疫苗进行摄取、处理和呈递 D.吞噬细胞受抗原刺激后产生淋巴因子6.下表是人类四种遗传病的遗传方式及亲本组合,其中优生指导正确的是遗传病遗传方式夫妻基因型优生指导A抗维生素 D 佝偻病伴 X 染色体显性遗传XaXa、XAY选择生男孩B红绿色盲症伴 X 染色体隐性遗传XBXB、XBY选择生男孩C白化病常染色体隐性遗传病Aa、Aa选择生女孩D并指症常染色体显性遗传病Tt、tt选择生女孩A.AB.BC.CD.D7.如图是突触局部模式图,以下说法不正确的是( )A.②和①的结合具有特异性B.兴奋只能由③传递到④,而不能反...

1、当您付费下载文档后,您只拥有了使用权限,并不意味着购买了版权,文档只能用于自身使用,不得用于其他商业用途(如 [转卖]进行直接盈利或[编辑后售卖]进行间接盈利)。
2、本站所有内容均由合作方或网友上传,本站不对文档的完整性、权威性及其观点立场正确性做任何保证或承诺!文档内容仅供研究参考,付费前请自行鉴别。
3、如文档内容存在违规,或者侵犯商业秘密、侵犯著作权等,请点击“违规举报”。

碎片内容

2024-2025学年吉林省白山一中生物高一第二学期期末考试模拟试题含解析

您可能关注的文档

确认删除?