2024-2025学年山西省运城市盐湖五中高一物理第二学期期末经典试题含解析

2024-2025学年山西省运城市盐湖五中高一物理第二学期期末经典试题含解析_第1页
1/14
2024-2025学年山西省运城市盐湖五中高一物理第二学期期末经典试题含解析_第2页
2/14
2024-2025学年山西省运城市盐湖五中高一物理第二学期期末经典试题含解析_第3页
3/14
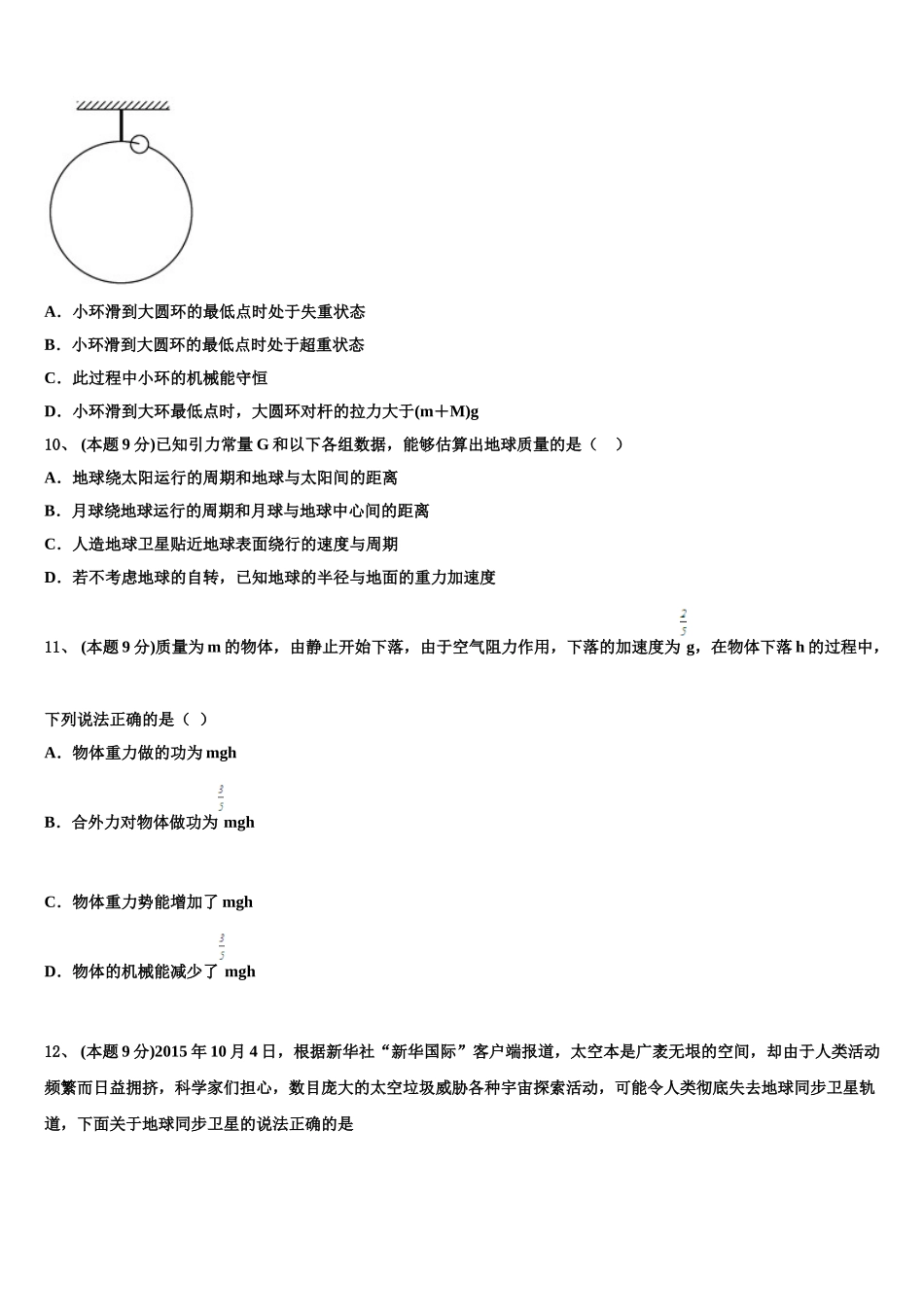
2024-2025 学年山西省运城市盐湖五中高一物理第二学期期末经典试题注意事项1.考生要认真填写考场号和座位序号。2.试题所有答案必须填涂或书写在答题卡上,在试卷上作答无效。第一部分必须用 2B 铅笔作答;第二部分必须用黑色字迹的签字笔作答。3.考试结束后,考生须将试卷和答题卡放在桌面上,待监考员收回。一、选择题:(1-6 题为单选题 7-12 为多选,每题 4 分,漏选得 2 分,错选和不选得零分)1、 (本题 9 分)如图所示,关于两颗人造地球卫星的下列说法正确的是:A.卫星 a 运行的周期大于卫星 b 运行的周期B.卫星 a 运行的加速度大于卫星 b 运行的加速度C.卫星 a 运行的线速度小于卫星 b 运行的线速度D.卫星 a 运行的角速度小于卫星 b 运行的角速度2、 (本题 9 分)如图所示,地球绕 OO′轴自转,则下列说法正确的是( )A.A、B 两点的转动半径相同B.A、B 两点线速度相等C.A、B 两点的周期相等D.A、B 两点的转动角速度不相同3、 (本题 9 分)甲、乙两人分别将同一桶水竖直向上匀速提升相同的高度,甲提水的速度比乙大,设甲、乙两人匀速提水过程中所做的功分别为 W 甲和 W 乙,做功的功率分别为 P 甲和 P 乙。下列关系正确的是( )A.W 甲 > W 乙 B.W 甲 < W 乙 C.P 甲 > P 乙 D.P 甲 < P 乙4、某同学将 10kg 的桶装水从一楼搬到二楼,用时约 30s,则该同学对桶装水做功的平均功率约为( )A.0.1WB.1WC.10WD.30W5、 (本题 9 分)如图所示,滑雪者由静止开始沿斜坡从 A 点自由滑下,然后在水平面上前进至 B 点停下.己知斜坡、水平面与滑雪板之间的动摩擦因数都为, 滑雪者(包括滑雪板)的质量为 m,A、B 两点间的水平距离为 L,在滑雪 AB者经过段运动的过程中,克服摩擦力做的功( )A.大于 μmgLB.等于 μmgLC.小于 μmgLD.以上三种情况都有可能6、关于电场的性质正确的是:()A.电场强度大的地方,电势一定高B.正点电荷产生的电场中电势都为正C.匀强电场中,两点间的电势差与两点间距离成正比D.电场强度大的地方,沿场强方向电势变化快7、 (本题 9 分)P 点为已知电场中的一固定点,在 P 点放一个电荷量为+q 的点电荷,所受电场力为 F,P 点的场强为E,则( )A.若在 P 点换上电荷量为-q 的点电荷,P 点的场强方向将发生变化B.若在 P 点换上电荷量为+2q 的点电荷,该电荷在 P 点受到的力为 2FC.若将 P...

1、当您付费下载文档后,您只拥有了使用权限,并不意味着购买了版权,文档只能用于自身使用,不得用于其他商业用途(如 [转卖]进行直接盈利或[编辑后售卖]进行间接盈利)。
2、本站所有内容均由合作方或网友上传,本站不对文档的完整性、权威性及其观点立场正确性做任何保证或承诺!文档内容仅供研究参考,付费前请自行鉴别。
3、如文档内容存在违规,或者侵犯商业秘密、侵犯著作权等,请点击“违规举报”。

碎片内容

2024-2025学年山西省运城市盐湖五中高一物理第二学期期末经典试题含解析

您可能关注的文档

确认删除?