深圳市龙文一对一2026届化学高一第一学期期中教学质量检测模拟试题含解析

深圳市龙文一对一2026届化学高一第一学期期中教学质量检测模拟试题含解析_第1页
1/17
深圳市龙文一对一2026届化学高一第一学期期中教学质量检测模拟试题含解析_第2页
2/17
深圳市龙文一对一2026届化学高一第一学期期中教学质量检测模拟试题含解析_第3页
3/17
深圳市龙文一对一 2026 届化学高一第一学期期中教学质量检测模拟试题注意事项:1.答卷前,考生务必将自己的姓名、准考证号填写在答题卡上。2.回答选择题时,选出每小题答案后,用铅笔把答题卡上对应题目的答案标号涂黑,如需改动,用橡皮擦干净后,再选涂其它答案标号。回答非选择题时,将答案写在答题卡上,写在本试卷上无效。3.考试结束后,将本试卷和答题卡一并交回。一、选择题(共包括 22 个小题。每小题均只有一个符合题意的选项)1、下列物质属于碱的是( )A.KCl B.Cu2(OH)2CO3 C.Na2CO3 D.NaOH2、分别向下列各溶液中加入少量 NaOH 固体,溶液的导电能力变化最小的是A.水 B.盐酸 C.醋酸溶液 D.NaCl 溶液3、互为同位素的微粒是A.H2 与 D2B.氧气与臭氧C.35Cl 与 37ClD.CO 与 CO24、下列有关胶体的说法中,不正确的是 ( )A.向 Fe(OH)3胶体中逐滴滴入 2 mo l/LNa2SO4有沉淀生成B.Fe(OH)3胶体在通电后可作定向移动,是因为 Fe(OH)3胶体粒子带电C.用含 0.1 mol FeCl3的饱和溶液制 Fe(OH)3胶体时,形成的胶体粒子数目小于 0.1NAD.依据丁达尔现象可将分散系分为溶液、胶体与浊液5、下列物质分类的正确组合是( )A.AB.BC.CD.D6、某化学兴趣小组同学对有关物质的分类进行讨论辨析:①生铁、氯水都属于混合物 ② AlCl3溶液、蛋白质溶液都属于溶液 ③ SiO2、CO 都属于酸性氧化物 ④含氢原子的盐不一定属于酸式盐。上述说法中正确的是( )A.①②B.①④C.②③D.③④7、除去镁粉中的少量铝粉,可选用A.稀硫酸 B.氯化钠溶液 C.稀盐酸 D.氢氧化钠溶液8、化学与科学、技术、社会、环境密切相关。下列有关说法中错误的是A.KClO3属于盐,但不能作食用盐食用B.自来水一般是采用氯气消毒,为了检验 Cl-的存在,可选用硝酸银溶液C.为防止月饼等富脂食品因被氧化而变质,常在包装袋中放入生石灰或硅胶D.把大豆磨碎后,用水溶解其中的可溶性成分,经过滤后,分成豆浆和豆渣9、从元素的化合价分析,下列物质中不能作还原剂的是A.NH3B.S2—C.Na+D.Fe2+10、下列有关胶体的叙述正确的是( )A.Fe(OH)3胶体有丁达尔效应是 Fe(OH)3胶体区别于 FeCl3溶液最本质的特征B.阳光穿透清晨的树林时形成的光柱,是胶体的丁达尔效应的体现C.鸡蛋清溶液分类上属于悬浊液D.向 FeCl3溶液中加入 NaOH 溶液,会出现红褐色 Fe(OH)3胶体11、下列烃的命题正确的是( )A.5-甲基-...

1、当您付费下载文档后,您只拥有了使用权限,并不意味着购买了版权,文档只能用于自身使用,不得用于其他商业用途(如 [转卖]进行直接盈利或[编辑后售卖]进行间接盈利)。
2、本站所有内容均由合作方或网友上传,本站不对文档的完整性、权威性及其观点立场正确性做任何保证或承诺!文档内容仅供研究参考,付费前请自行鉴别。
3、如文档内容存在违规,或者侵犯商业秘密、侵犯著作权等,请点击“违规举报”。

碎片内容

深圳市龙文一对一2026届化学高一第一学期期中教学质量检测模拟试题含解析

您可能关注的文档

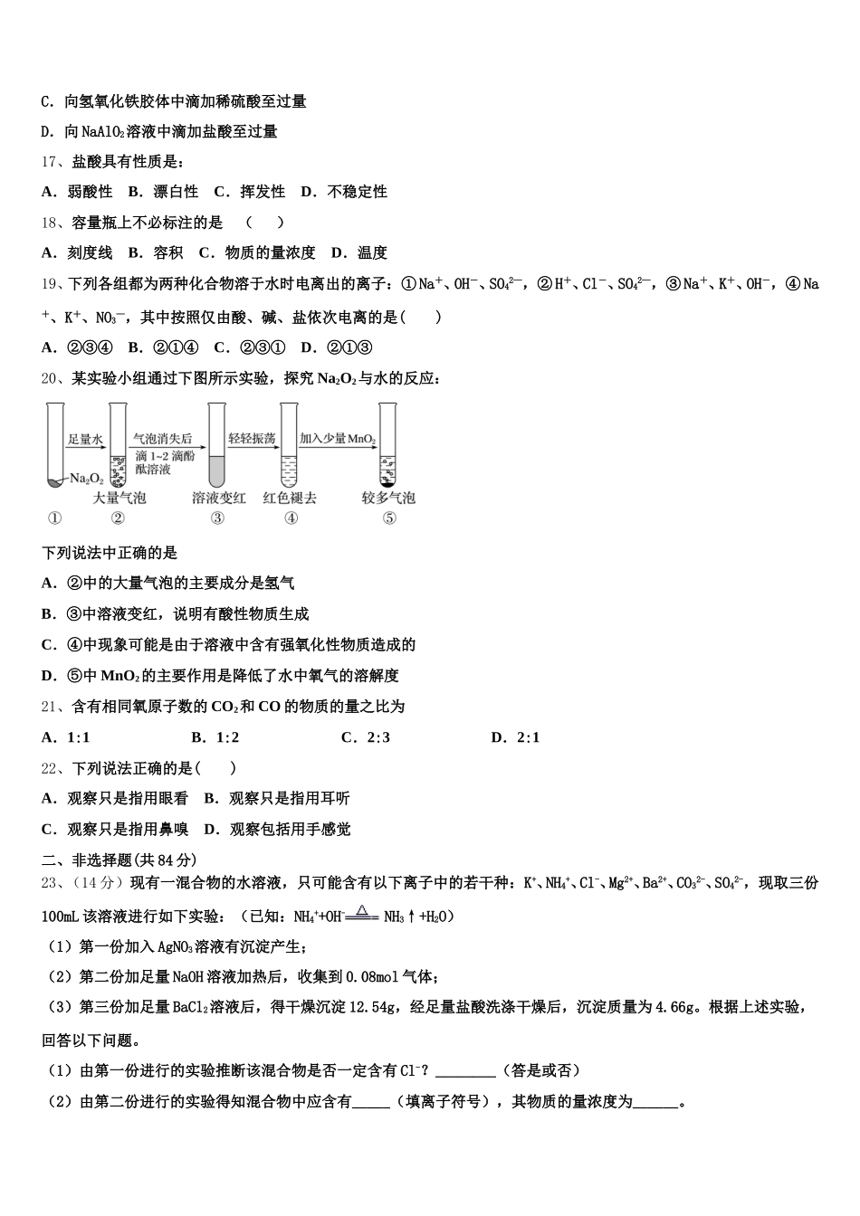
确认删除?