2025届湖北省华师大附中高一下生物期末经典试题含解析

2025届湖北省华师大附中高一下生物期末经典试题含解析_第1页
1/8
2025届湖北省华师大附中高一下生物期末经典试题含解析_第2页
2/8
2025届湖北省华师大附中高一下生物期末经典试题含解析_第3页
3/8
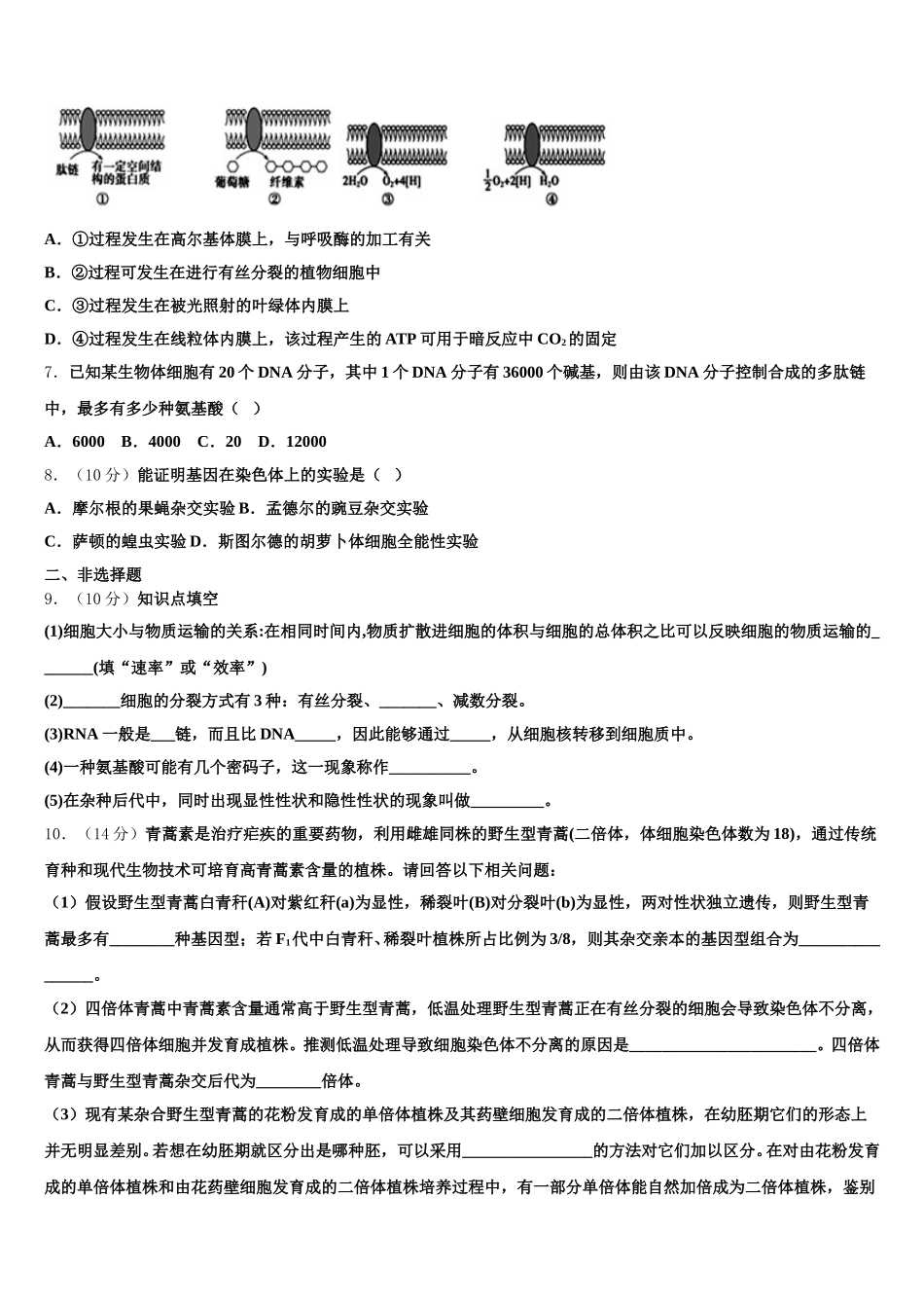
2025 届湖北省华师大附中高一下生物期末经典试题考生请注意:1.答题前请将考场、试室号、座位号、考生号、姓名写在试卷密封线内,不得在试卷上作任何标记。2.第一部分选择题每小题选出答案后,需将答案写在试卷指定的括号内,第二部分非选择题答案写在试卷题目指定的位置上。3.考生必须保证答题卡的整洁。考试结束后,请将本试卷和答题卡一并交回。一、选择题(本大题共 7 小题,每小题 6 分,共 42 分。)1.已知番茄红果(B)对黄果(b)是显性,用红果番茄和黄果番茄杂交,所得 F1全为红果,让 F1植株自交,共获得 200个黄果番茄。从理论上分析,获得的番茄总数为( )A.1 200 个B.800 个C.200 个D.400 个2.对于生物的生命活动的调节,合理说法是( )A.太空失重状态下生长素不能极性运输,根失去了向地生长的特性B.某向光生长植物幼苗,测得向光面生长素浓度为 f,则背光面的生长素浓度范围为大于 fC.胰岛素分泌不足,可能会使机体对脂肪的利用比例增加D.类风湿性心脏病和艾滋病都是由机体免疫功能不足或缺陷造成的3.关于“噬菌体侵染细菌的实验”的叙述,正确的是A.分别用含有放射性同位素 35S 和放射性同位素 32P 的培养基培养噬菌体B.分别用 35S 和 32P 标记的噬菌体侵染未被标记的大肠杆菌,进行长时间的保温培养C.用 35S 标记噬菌体的侵染实验中,放射性主要存在于上清液中D.32P、35S 标记的噬菌体侵染细菌实验说明 DNA 是主要的遗传物质4.下列关于现代生物进化理论的说法,错误的是:A.生物进化的基本单位是生态系统B.突变和基因重组产生进化的原材料C.进化的实质是种群内基因频率的改变D.自然选择决定生物进化的方向5.进行无性生殖的生物不会发生A.基因突变B.基因重组C.遗传D.变异6.细胞内很多化学反应都是在生物膜上进行的,如下图表示真核细胞中 4 种生物膜上发生的化学变化示意图,相关叙述正确的是 A.①过程发生在高尔基体膜上,与呼吸酶的加工有关B.②过程可发生在进行有丝分裂的植物细胞中C.③过程发生在被光照射的叶绿体内膜上D.④过程发生在线粒体内膜上,该过程产生的 ATP 可用于暗反应中 CO2的固定7.已知某生物体细胞有 20 个 DNA 分子,其中 1 个 DNA 分子有 36000 个碱基,则由该 DNA 分子控制合成的多肽链中,最多有多少种氨基酸( )A.6000 B.4000 C.20 D.120008.(10 分)能证明基因在染色体上的实验是( )A.摩尔根的果蝇杂交实...

1、当您付费下载文档后,您只拥有了使用权限,并不意味着购买了版权,文档只能用于自身使用,不得用于其他商业用途(如 [转卖]进行直接盈利或[编辑后售卖]进行间接盈利)。
2、本站所有内容均由合作方或网友上传,本站不对文档的完整性、权威性及其观点立场正确性做任何保证或承诺!文档内容仅供研究参考,付费前请自行鉴别。
3、如文档内容存在违规,或者侵犯商业秘密、侵犯著作权等,请点击“违规举报”。

碎片内容

2025届湖北省华师大附中高一下生物期末经典试题含解析

您可能关注的文档

确认删除?